文獻名稱:Three-Dimensional Genome Interactions Identify Potential Adipocyte Metabolism-Associated Gene STON1 and Immune-Correlated Gene FSHR at the rs13405728 Locus in Polycystic Ovary Syndrome
期刊:Front Endocrinol (Lausanne)
發表時間:2021年6月24
原文鏈接:https://www.ncbi.nlm.nih.gov/pmc/articles/PMC8264658/

背景
rs13405728 被確定為漢族和高加索女性中最普遍的多囊卵巢綜合征 (PCOS) 易感位點之一。然而,rs13405728 位點的靶基因和潛在機制仍有待確定。
方法
來自卵巢組織的三維 (3D) 基因組相互作用通過高通染色體構象捕獲 (Hi-C) 和捕獲 Hi-C 技術進行表征,以識別 rs13405728 基因座的推定目標。對 eQTL、RNA-Seq、DNase-Seq、ChIP-Seq 和單細胞測序進行組合分析,以探索這些靶基因在 PCOS 中的分子作用。應用 PCOS 小鼠來驗證表達模式。
結果
在3D 基因組相互作用與表觀表達峰中,STON1 和 FSHR 被確定為 rs13405728 基因座的潛在靶標,STON1(P=0.0423)和 FSHR(P=0.0013)在 PCOS 患者中高度表達。STON1 共表達基因與脂肪細胞 (P=0.0001) 中的代謝過程 (P=0.0008) 相關,這在來自脂肪飲食小鼠的脂肪組織 (P<0.0001) 和卵巢 (P=0.0035) 中得到驗證。免疫系統過程 (GO:0002376) 富含 FSHR 共表達基因 (P=0.0002) 和 PCOS 患者 (P=0.0002),CD4 在 PCOS 患者 (P=0.0316) 和 PCOS 樣模型 (P =0.0079)。同時,在PCOS患者(P=0.0252)和PCOS模型(P=0.0178)中,FSHR表達與CD4表達呈正相關。此外,雄激素受體(AR)被確定為 STON1 和 FSHR 的共同轉錄因子,并且與卵巢組織和 PCOS 樣小鼠中 STON1(P=0.039)和 FSHR(P=4e-06)的表達呈正相關。
研究內容
1、rs13405728 基因座區域的 Hi-C 圖和表觀基因組峰
文章探索了卵巢組織的 Hi-C 相互作用并在卵巢組織和 GM12878(作為對照)之間進行了比較 Hi-C 圖(圖 1A),發現 FOXN2、STON1-GTF2A1L、STON1、GTF2A1L 和 FSHR是 rs13405728 (Chr2:48978158) 基因座的假定目標,在卵巢組織中具有相互作用(圖 1B)。
卵巢組織的虛擬 4C 信號用于分析 rs13405728 與靶基因之間的相互作用(圖 1C)。對 H3K36me3、H3K4me1、H3K9me3 和 H3K27ac 的 DNase-Seq、ChIP-Seq 和 mRNA 數據進行表征,以鑒定卵巢組織的表觀基因組調節。文章在 FOXN2、STON1、STON1-GTF2A1L、GTF2A1L 和 FSHR 中發現了表觀基因組峰和表達峰(圖 1D)。

圖A Chr2:48478159-49478159 區域中卵巢組織和 GM12878 之間的比較 Hi-C 圖,標記了 rs13405728 基因座。
圖B 來自卵巢組織和 GM12878 的 rs13405728 基因座的相互作用頻率和相互作用。
圖C Chr2:48478159-49478159 區域中卵巢的虛擬 4C 相互作用。
圖D DNase-Seq、ChIP-Seq(H3K36me3、H3K4me1、H3K9me3 和 H3K27ac)和卵巢的 RNA-Seq 峰。顯示了參考基因和 rs13405728 基因座。Hi-C 高通量染色體構象捕獲。
圖1. rs13405728 基因座區域的 Hi-C 圖和表觀基因組峰
2、rs13405728位點與潛在靶基因的表達分析
為了進一步探索 rs13405728 和靶基因之間的分子模式,文章圍繞來自 12 個組織的 rs13405728 基因座區域(+/- 10Mb 區域)進行了 Cis-eQTL 分析(圖 2A)。與正常患者相比,文章進一步研究了來自 GEO 數據集的 PCOS 患者的這些基因是否發生了變化。 發現 PPP1R21、STON1 和 LHCGR 與 rs13405728 的 SNP 相關。在來自 GSE145461 數據集的 PCOS 中,PCOS 患者中只有 STON1(P = 0.0423)升高,PPP1R21、LHCGR、FOXN2、STON1-GTF2A1L 和 GTF2A1L 不顯著(圖 2B )。雖然 LHCGR 被認為是 rs13405728 位點的靶基因,但在 PCOS 患者中沒有表達差異。
對卵巢組織的單細胞測序數據進行映射,發現 FSHR 在 Cumulus cell_Ube2c 簇(P = 2.3293e-19)、Granulosa cell_Inhba 簇和 Cumulus cell_Car14 簇中高度表達(圖 2C)。這種表達模式在小鼠卵巢組織中得到驗證(圖 2D)。在患者的卵巢顆粒細胞中,發現 PCOS 患者的 FSHR 表達高于正常患者,GSE114419(P = 0.0232)和 GSE138518(P = 0.0013)數據集(圖 2E)。此外,我們對卵巢組織中的 STON1、FSHR 和 rs13405728 SNP 進行了單組織 eQTL 分析(圖 2F)。

圖A 對來自 12 個組織的 rs13405728 位點區域(+/- 10Mb 區域)周圍的潛在靶基因的 Cis-eQTL 分析,顯示了顏色條。
圖B 來自 GSE145461 數據集的 PCOS 患者和正常患者的基因表達。
圖C 來自卵巢單細胞測序數據的卵巢細胞簇中的 Fshr 表達。顯示了 14 個集群。
圖D C57BL/6 卵巢組織中 Fshr 的 IHC 染色。
圖E 來自 GSE114419 和 GSE138518 數據集的 PCOS 患者和正常患者卵巢顆粒細胞的 Fshr 表達。
圖F 來自正常卵巢組織的 rs13405728 位點的 STON1 和 FSHR 的單組織 eQTL 分析。PCOS,多囊卵巢綜合征;eQTL,表達數量性狀基因座。
圖2. rs13405728 基因座與潛在靶基因之間的表達分析
3、STON1 與脂肪細胞的代謝過程相關,并在脂肪飲食小鼠的小鼠脂肪和卵巢組織中高度表達
由于 STON1 在 PCOS 中的生物學作用尚不清楚,文章在公共數據集中進行了 STON1 的共表達網絡,以分析 STON1 在細胞中的分子功能(圖 3A)。GO 生物過程分析表明 STON1 的共表達基因與代謝過程 (GO:0008152, P = 0.0008)、細胞成分組織或生物發生 (P = 0.001) 和定位 (P = 0.007) (圖 3B) 相關。PaGenBase 中的富集分析表明,網絡的細胞特異性富集在脂肪細胞中(P = 0.0001,圖 3C)。
為了進一步探索 STON1 在單細胞模式中的表達,文章對 15 個小鼠組織的匯總數據進行了單細胞轉錄分析。在生殖腺(Cluster5、Cluster6、Cluster13、Cluster21、Cluster38)和基質細胞(Cluster9)中發現了 STON1(圖 3D 和補充圖 4A、B)。在 GSE135917 數據集中,皮下脂肪的 STON1 表達與體重指數(BMI,kg/m2)之間的相關趨勢在男性和女性之間相反(圖 3E)。在 GSE155489 中,PCOS 中 STON1 的表達高于正常對照(補充圖 4C,P = 0.0391)。重要的是,在脂肪組織(P < 0.0001)和卵巢組織(P = 0.0035)中,脂肪飲食小鼠中 STON1 的 IHC 染色高于正常飲食小鼠(圖 3F、G)。

圖A 顯示了 STON1、共表達基因和相互作用的共表達網絡。
圖B STON1 共表達基因的 GO 富集分析。
圖C 來自 PaGenBase 的 STON1 共表達基因的細胞特異性分析。
圖D 來自小鼠單細胞測序數據的合并小鼠組織中 STON1 的 tSNE 圖(Han 等人,2018),STON1 表達以簇標記顯示。
圖E 來自 GSE135917 數據集的男性和女性 STON1 表達與 BMI 之間的相關性分析。來自脂肪飲食小鼠的脂肪組織和卵巢組織中 STON1 的 IHC 染色 (F) 和染色評分 (G)。GO,基因本體論;tSNE,t-distributed 隨機鄰居嵌入;BMI,體重指數;IHC,免疫組織化學。
圖3. STON1 與脂肪細胞的代謝過程相關,并在來自脂肪飲食小鼠的小鼠脂肪和卵巢組織中高度表達
4、FSHR 與免疫系統過程相關,并與 PCOS 患者和 PCOS 模型中的 CD4 表達呈正相關
為了評估 PCOS 中 FSHR 的分子基礎,文章首先進行了 FSHR 的共表達網絡(圖 4A)。GO富集分析表明,FSHR的共表達基因與生殖過程(GO:0022414,P = 0.0002)和免疫系統過程(GO:0002376,P = 0.0002)有關(圖4B)。發現免疫系統過程 (GO:0002376, P = 0.0002) 在 PCOS 和正常患者之間的卵泡液差異表達基因 (DEG) 中富集(圖 4C、D)。
據報道,高雄激素表型是 PCOS 的重要分子機制,因此對產前雄激素化 (PNA) 小鼠進行分析,來分析 PCOS 小鼠與正常對照之間的 DEG(圖 4E)。CD4 等的高表達在 PCOS 患者(P = 0.0316)和 PCOS 小鼠(P = 0.0079)(圖 4F-H)中均被發現。 此外,還發現了 FSHR 與 PCOS 患者(圖 4I)和 PCOS (獼猴)模型(P = 0.0178,r = 0.8889,圖 4J)中的 CD4 表達呈正相關(P = 0.0252,r = 0.6967)。
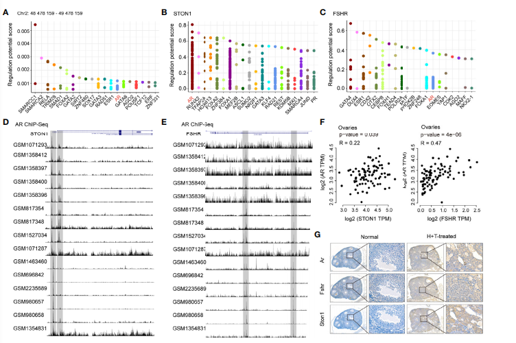
5、AR 被確定為 STON1 和 FSHR 的共同轉錄因子,并且與卵巢組織中的 STON1 和 FSHR 表達呈正相關
鑒于 PCOS 患者和 PCOS 模型中 STON1 和 FSHR 的表達增加,文章假設 STON1 和 FSHR 在 PCOS 中的潛在作用,并探討了 PCOS 的高表達機制。然后在 rs13405728 基因座區域(Chr2:48478159-49478159)和 STON1 和 FSHR 的基因區域(圖 5A-C 和補充表 4-6)進行了轉錄因子(TF)分析。AR 是其中唯一的 TF,發現 AR 和 FOXA1 與 STON1 和 FSHR 的 TF 相同(補充圖 5A),STON1 和 FSHR 的進一步 ChIP-Seq 分析顯示 AR 在原代組織中的調制峰(圖 5D, E)。此外,還發現了AR的表達與正常卵巢組織中STON1(P = 0.039,r = 0.22)和FSHR(P = 4e-06,r = 0.47)的表達呈正相關(圖5F)。與正常小鼠相比,睪酮處理和高脂肪飲食小鼠中 Ar、Fshr 和 STON1 的表達升高(補充圖 5C),并且它們的表達呈正相關(圖 5G)。

rs13405728 基因座區域的前 20 個轉錄因子 (Chr2: 48478159-49478159) (圖A) STON1 (圖B) 和 FSHR (圖C),調節潛力 (RP) 代表評估 TF 調節基因的可能性的分數 . Y 軸是 RP 分數,X 軸是不同的因素。X 軸上的點代表相同的因素。來自人體組織雄激素受體程序設計的 STON1 (圖D) 和 FSHR (圖E) 中 AR 的 ChIP-Seq 峰(GSE56288 和 GSE70079)。GTEx數據集中卵巢組織中AR和STON1、AR和FSHR(圖F)表達的相關性分析。(圖G) 正常小鼠和高脂肪飲食和睪酮處理小鼠中 Ar、Fshr 和 STON1 的 IHC 染色。AR,雄激素受體;GTEx,基因型-組織表達;H+T、高脂肪飲食和睪酮治療。
圖5. AR 被鑒定為 STON1 和 FSHR 的共同轉錄因子,并且與卵巢組織中 STON1 和 FSHR 的表達呈正相關
總結
總體而言,文章將 STON1 和 FSHR 確定為 rs13405728 基因座的潛在靶標及其在 PCOS 中脂肪細胞代謝和 CD4 免疫表達過程中的作用。
推薦閱讀:
三維基因組學論文:三維基因組學新角度闡述胰腺癌發生機制-IF17.521


京公網安備 11011302003368號