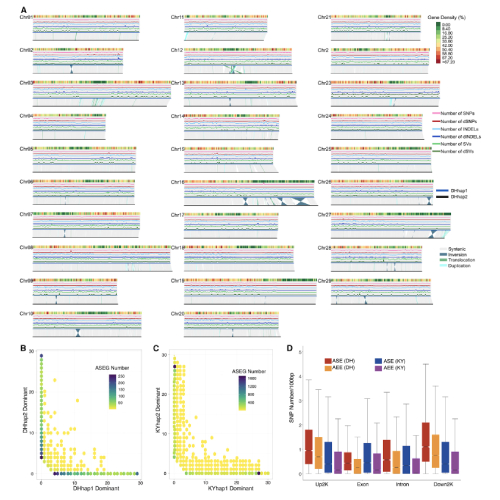
大多數二倍體基因組組裝都忽略了同源染色體之間的差異,將基因組組裝成一個假的單倍體序列,這是二倍體類型的組裝的人為共識。這種人為共識可能導致基因注釋的不準確和生物學解釋的錯誤。
隨著研究的深入,發現僅單套的基因組數據難以完全演示該物種的全面信息。同源染色體之間不同遺傳位點的組合對生物表型有重要影響,如動植物中的雜種優勢、某些物種雜交不育現象等。單倍型等位基因間差異對基因表達、功能及其表型都有著重要影響,大多數雜交品種的優勢表型都受等位基因調控。
通過單倍型的分析,可為解析物種重要性狀形成的遺傳機制奠定重要基礎。單倍型在群體遺傳學上可分析等位基因間差異,追蹤個體親緣關系,了解生物遷徙模式和進化歷史;在農業上發掘優異等位基因變異,探索雜種優勢理論等。

可以對組裝的單倍型基因組的基因特征比較
檢測單倍型基因組間的結構變異
分析單倍型基因組上基因表達情況,結合物種組織部位、發育時期研究等位基因不平衡表達
分析結構變異所在基因或者附件基因的表達情況

|
測序類型 |
完成周期 |
組裝指標 |
測序深度 |
文庫大小 |
| 無親本 | 3-6個月(組裝注釋) (視物種具體情況而定) | 單套ContigN50≥2Mb(視物種具體情況而定) | 單套基因組HiFi數據≥30x | HiFi:15-20kb |
| 有親本 | 雙親二代數據≥50x 單套基因組HiFi數據≥30x | 二代:350bp HiFi:15-20kb |

