真核生物的染色質在細胞核內會折疊成復雜的三維結構,染色體的結構和數量重排等結構變異(SV),在很大程度上貢獻了人類基因組的遺傳多樣性,往往破壞染色質TAD結構域、改變遠離 SV 斷點的基因表達,這些三維基因組的變化導致許多疾病發生發展。今天帶來一篇利用多組學發表近17分的文章,從三維基因組學新角度闡述胰腺癌發生機制,一起來探討這邊的文章的新思路(入選同期封面論文)。
多組學解析胰腺癌中結構變異與三維基因組的動態互作
Dynamic Interplay between Structural Variations and 3D Genome Organization in Pancreatic Cancer
發表雜志:Advanced Science
影響因子:17.521
發表日期:202205
發表單位:國家癌癥中心、中國醫學科學院腫瘤醫院和北京協和醫學院

研究背景
結構變異(SV)是基因組變異的來源之一,并可能導致癌基因生成。然而,人類癌癥中SV的識別和解釋在技術上仍然具有挑戰性。利用長讀長測序和Hi-C優勢檢測人類胰腺導管上皮癌發生結構變化的特征,揭示了3D染色質架構的廣泛重新編程,對闡明胰腺癌基因組結構變化特征對其發生發展的分子機制至關重要。
研究設計
材料:人類胰腺導管上皮細胞(HPDE6-C7)和人類胰腺癌細胞系PANC1和BxPC3;CCLE+GSE97003數據庫中的三條細胞系進行了轉錄組聚類分析
方法:Hi-C互作、單分子實時(SMRT)測序、RNA-seq、ChIP-seq(NCBI PRJEB27863)
研究結論
研究人員通過整合三代人重測序、高通量染色質構象捕獲( Hi-C) 和 RNA-seq等多組學技術,對源自人胰腺導管上皮的胰腺癌細胞和正常人胰腺導管上皮細胞進行了深入研究和綜合分析,成功揭示了PDAC細胞中SV的特征圖譜和染色體空間結構的多尺度重塑,并進一步闡釋了SV與染色質三維結構之間的復雜的相互作用及其對基因表達的影響。這一發現為全面了解SV在胰腺癌發展中的致病機制提供了全基因組資源和新的空間視角,這可能有助于識別新的預后標志物和治療靶點。
文章亮點
借助三代人全基因組重測序技術,揭示胰腺癌關鍵驅動基因CDKN2A和SMAD4的復雜基因組重排,并且結合Hi-C技術識別了染色質空間構象的改變,并從線性角度和3D角度進一步闡明了它們對癌基MIR31HG、MYO5B等表達的影響,這是首次采用多組學策略集成了長讀長測序和Hi-C技術研究結構變異(SV)對胰腺癌三維基因組的影響,為PDAC診治開發提供了遺傳和分子基礎的根本新見解。
研究結果
1、人類胰腺癌結構變異的特征
利用SMRT測序長度長的優勢全面研究了正常胰腺導管上皮細胞惡性轉化過程中發生的SV的動態譜,檢測到PANC1、BxPC3和HPDE6C7中存在大量的結構變異(SV),分別為20 805、21 168和23 035個SV。兩種常見的SV類型是插入和缺失,分別占所有SV的約50%和41%。值得注意的是,與正常上皮細胞系相比,癌癥細胞系中兩種以上簡單SV斷端重疊的復雜SV數量增加了兩到四倍,這表明在惡性轉化過程中,基因組不穩定性大大增加。對這些SV進行染色體區域分布、長度分布分別進行分析,插入、缺失和重復表現出相似的特征,大多數長度都在1kb以內,表現出細胞異質性。

人胰腺導管癌SV整體景觀
研究了在其外顯子區域受到SV直接影響的基因,并分別在PANC1、BxPC3和HPDE6C7中檢測到了1017、1061和1683個基因的變化。在PANC1中獨立檢測到14號染色體上的DICER1擴增,19號染色體上的AKT2缺失和20號染色體上的GNAS插入。在BxPC3中特異性地檢測到9號染色體上的TNC缺失,11號染色體上的RRAS2插入和18號染色體上的SMAD4缺失。BxPC3樣本中還存在許多基因大片段缺失,長度超過1.7 Mb,包括CDKN2A、CDKN2B、MTAP和DMRTA1等基因。基于長讀長測序結果建立了人類胰腺癌中SV的特征,為全面研究SV在這種致命惡性腫瘤中的發病機制提供寶貴的資源。

人胰腺導管癌SV影響外顯子區域基因的變化
2.染色質三維結構的廣泛重塑與人類PDAC的基因表達變化相關
Hi-C測序全面分析正常HPDE6C7細胞系和兩種癌細胞系(BxPC3和PANC1)染色體的空間構象,對來自不同庫的三個細胞系的主要讀數的相關性分析表明,來自不同庫的Hi-C數據是一致的,兩種癌細胞類型最相似,可以與正常的HPDE6C7細胞系區分開來。
PADC中染色質A/B室置換分析,與正常細胞相比,BxPC3中A/B置換的總發生率分別為24.8%(A到B,15.3%;B到A,9.5%)和PANC1中的24.1%(A到B,16.2%;B到A,7.9%)。A/B置換與基因密度和調節活性的變化有關,穩定的A和B室到A室置換是具有活性轉錄的基因豐富的區域,而穩定的B室和A室到B室置換具有相反的特性,RNA-seq數據相結合也證實這一結論。其中癌癥樣本中PHLDA1是位于12號染色體共同B到A室置換的基因,在兩個癌細胞系中都顯著上調,PHLDA1在幾種惡性腫瘤中顯著上調,包括胰腺癌、低級膠質瘤和黑色素瘤,它與胰腺癌預后不佳顯著相關。這些結果表明兩個癌細胞系(BxPC3和PANC1)中染色質A和B室的空間分布發生了變化,這些轉變與癌癥相關基因的表達變化顯著相關。

人胰腺癌染色質A/B室置換對基因表達的影響
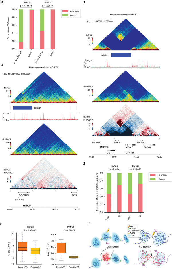
PDAC中的接觸域(CD)改變分析,拓撲關聯域(TAD)是染色質結構的功能單位,這里利用高分辨率Hi-C(5kb)測序檢測正常細胞系和癌細胞系的接觸域邊界(CDB),在HPDE6C7、BxPC3和PANC1細胞系中確定了14 581、14 318和13 494 CD,平均大小分別為211、227和214kb。CDB保存在人類基因組中任何兩種細胞類型之間共享的CDB很少,CD數量和大小的變化可能會在不同的染色體區域出現截然相反的變化。與共享的的CD相比,癌癥特異性CD區域與上調基因表達的關聯要大得多。這些癌癥特異性CD中差異表達基因的GO富集分析顯示,改變的基因涉及幾種關鍵途徑,包括癌癥促進、細胞分化、細胞粘附、細胞運動和遷移。

人胰腺癌染色質CDB和loops環對基因表達的影響
PDAC中的癌癥特異性loops和異常增強子激活深入研究,顯示癌癥特異性loops異常增多,癌癥特異性CD與高比例的癌癥特異性loops顯著相關,這些H3K27ac活性的癌癥特異性loops與上調的基因表達顯著相關。這些變化伴隨著基因表達的上調,可能與癌癥特異性loops中調節元素活性的增強有關。總之,PDAC細胞系中的3D染色質結構經歷了廣泛的重塑,并隨之而來的基因表達失調,這可能會促進PDAC的腫瘤發生和進展。
3、三維基因組結構變異的分布
人體內SV的發生和形成往往受到染色體三維空間結構的影響,根據SV和染色質A/B室之間的關系,除了BxPC3中的缺失外,BxPC3/PANC1/HPDE6C7樣本中染色質A室都有顯著的插入、缺失和重復變化,發現插入、其中在PANC1的染色質A室中顯著富集了缺失和重復變異,但在BxPC3的染色質A室中顯著存在重復變異,兩種癌細胞系之間A/B隔間中癌癥特異性SV的分布模式大不相同。
SV在CD中的分布及其邊界研究,根據SV和CDB斷點之間的相對位置,將所有癌癥特異性SV分為四類:CDB中/交叉CDB/內部CDB/部分重疊。超過90%的癌癥特異性SV位于CD(CDB-SV)內部,這對它們的染色質空間構象影響很小,而跨CDB/內部CDB/部分重疊SV對CD折疊的影響更大,其比例相對較低。總之,在A/B室或CD級別的腫瘤中,SVs的發生與染色體三維空間構象之間存在一定的相關性。此外,SV在三維基因組中的分布模式具有高度細胞類型特異性。

三維基因組染色質空間構象與結構變異的分布
4、PDAC基因組中特定癌癥SV和染色質結構域的相互作用
SV可以重塑線性基因組染色質空間構象,從而改變順式中的染色質拓撲和基因調控,深入探索跨CDB SV對CD中斷的影響,跨CDB缺失區域的CD融合明顯高于基因組的其他位點,并且只有同一細胞系中頻率更高的缺失與相鄰CD或CD融合的增強相互作用有關,低頻率的缺失對相鄰CD的相互作用沒有顯著影響,在這些情況下沒有發現CD融合。這些表明SV對3D基因組結構的影響相當復雜,可能會受到多種因素的影響,例如SV的細胞間基因組異質性、位置和長度等。
分析了兩個癌細胞系中CD融合與差異基因表達之間的相關性。結果表明,融合CD中差異表達基因的比例明顯高于基因組其他區域,總的來說,這些數據表明,癌癥特異性SV可以通過重塑PDAC中的CD來調節基因表達。

癌癥特異性SV通過重塑PDAC基因組中的CD來影響基因調控
5、CDKN2A純合子缺失對三維基因組結構和基因表達的影響
CDKN2A失活通過各種機制發生在約90%的PDAC中,其中純合子缺失是常見的途徑之一。此次研究證實了BxPC3和PANC1中CDKN2A的純合子缺失,發現缺失兩側相鄰CD之間的相互作用顯著增強,形成融合CD,相鄰CD區域之間的內部相互作用也顯著增強。發現CDKN2A、CDKN2B和MTAP(缺失區域的基因)的表達幾乎消失了,而MIR31HG和LINC01239(缺失區域兩側的基因)的表達被顯著上調。發現MIR31HG表達高患者的生存率顯著縮短(圖5e),與MIR31HG在PDAC中的致癌作用一致。該研究揭示了CDKN2A純合子缺失對三維基因組結構和基因表達的影響,為了解CDKN2A失活以推動PDAC的發生和發展提供了新的見解。

CDKN2A純合子缺失部分通過伴隨的相鄰基因組擴增和CD融合與MIR31HG上調有關
6、PDAC驅動基因SMAD4缺失對三維基因組和基因表達的影響
SMAD4是PDAC的一個關鍵驅動基因,已知在約55%的胰腺癌中丟失,純合子缺失占這些病例的約30%。通過三代測序技術和Hi-C方法驗證了BxPC3中的SMAD4純合子缺失。涉及SMAD4基因的交叉CDB缺失雙方之間的相互作用沒有增強,分析BxPC3中第18號染色體的相互作用熱圖,并發現了幾種增強的遠端異位相互作用。這些不尋常的遠程區域主要與三個大型缺失點有關,包括SMAD4缺失區域。BxPC3中SMAD4的純合子丟失和18號染色體上的多次缺失會導致巨大、復雜的染色體重排,包括反轉和易位。CD可以減少復雜染色體重排造成的3D基因組組織的破壞,保持染色質的基本結構,并穩定CD中基因的表達。確定了與18號染色體上SMAD4缺失相關的復雜染色體重排,并揭示了它們對3D基因組組織和相關基因表達的影響。

PDAC中SMAD4缺失相關的復雜基因組重排與三維基因組變化
總結
三代測序和高通量染色質構象捕獲技術(Hi-C)的快速發展和應用,越來越多的證據表明,SV和3D基因組在腫瘤發生和發育中起著關鍵作用。建立SV和3D基因組結構的特征,并表征它們在PDAC中的動態相互作用,闡明了兩個關鍵驅動基因CDKN2A和SMAD4的純合子缺失對3D染色質折疊結構域的影響,以及相關基因在PDAC的致癌和進展中的表達,這項研究為全面理解SV在胰腺癌發生和發展中的功能和致病機制提供了新的空間視角。基于高維基因組學的研究將有助于識別PDAC新的分子標記物或潛在靶點,這對提高預后極差的PDAC的治療挑戰具有重要的現實意義。
參考文獻
Du Y, Gu Z, Li Z, et al. Dynamic Interplay between Structural Variations and 3D Genome Organization in Pancreatic Cancer. Adv Sci (Weinh). 2022 Jun;9(18):e2200818. doi: 10.1002/advs.202200818.
如果您對三維基因研究感興趣,歡迎點擊下方按鈕聯系我們,我們將免費為您設計文章思路方案。
百邁客轉錄調控多組學研究一站式服務
百邁客轉錄調控事業部搭載二代Illumina Novaseq、三代Pacbio/Nanopore測序平臺的測序數據開發基因及轉錄本水平表達及功能研究的系統化解決方案。Hi-C實驗、信息分析平臺具有雙認證,為Cell、Nature genetics、National Science Review、Molecular plant等20余篇IF≥10文章提供HIC技術服務。具有50余篇基因組研究共同作者項目案例,以及不少于5篇通訊作者項目案例。與甘肅省人民醫院、四川大學華西醫院、中國醫科大學等單位合作發表文章影響因子超1500+。百邁客可以提供從研究方案制定、建庫測序、生物信息分析、定制化分析、個性化交互分析、生信培訓班的轉錄調控多維解決方案。




京公網安備 11011302003368號