2022年8月,中國科學院國家納米科學中心聶廣軍教授和趙瀟教授團隊在《Advanced Materials》(IF:32.086)發表了研究成果“Engineered Bacterial Outer Membrane Vesicles as Controllable Two-Way Adaptors to Activate Macrophage Phagocytosis for Improved Tumor Immunotherapy”,報道了納米藥物工程細菌外膜囊泡通過激活巨噬細胞刺激抗腫瘤免疫機制,百邁客生物為該研究提供了轉錄組測序分析服務。
文獻研究背景
細菌衍生的外膜囊泡(OMV)是高免疫原性納米囊泡,已經成為腫瘤免疫治療常用的傳遞載體;巨噬細胞作為腫瘤微環境(TME)中的抗原遞呈細胞,可以處理被吞噬的腫瘤細胞,并將腫瘤抗原呈遞給T細胞,從而激活抗原特異性免疫反應,腫瘤細胞表現出CD47“don’t eat me”信號的高表達,阻礙了巨噬細胞的吞噬作用;腫瘤相關巨噬細胞(TAM)與免疫抑制性M2極化巨噬細胞非常相似,與腫瘤免疫逃逸和腫瘤進展有關,TAMs的jing q高效激活是一種非常有前景的腫瘤免疫治療方法。
文獻材料方法
材料設計
CD47納米抗體(CD47nb)融合到OMV表面(OMV-CD47nb),OMV-CD47nb可以同時與腫瘤細胞的CD47和TAMs的TLRs結合;外表面涂有含有二烯酰胺鍵(PEG/Se)的聚乙二醇(PEG)層,形成PEG/Se@OMV-CD47nb,PEG/Se層的修飾可以減輕了OMV-CD47nb的免疫原性,顯著提高給藥劑量;
分組設計
構建PBS、PGE/Se@OMV-CD47nb+RA和anti-CD47處理的皮下成瘤小鼠模型,利用流式細胞術FACS分選巨噬細胞,進行RNA-seq。
文獻研究思路
研究結論
- 改造的納米藥物工程細菌OMV-CD47nb在腫瘤部位進行局部放射治療時,可以安全有效地精準釋放到TME中;
- OMV-CD47nb通過多種途徑激活TAM吞噬作用,包括誘導M1極化和阻斷“don’t eat me”信號;
- TAM的激活通過有效的抗原呈現來刺激T細胞介導的抗腫瘤免疫。
文獻主要研究結果
1、OMV-CD47nb對體外巨噬細胞的影響
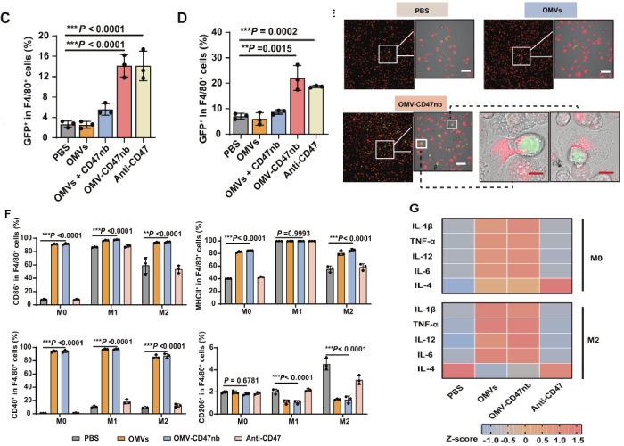
分別用PBS、OMVs、OMVs+CD47nb混合物、OMV-CD47nb和anti-CD47,處理B16-GFP細胞2h(綠色熒光蛋白的小鼠黑色素瘤細胞 B16-GFP),然后將處理后的細胞與M0型BMDMs、M1型BMDMs共培養。結果顯示,OMV-CD47nb共培養2h后,M1型BMDMs組中GFP+細胞比例大于M0型BMDMs組(圖1C, D),表明M1型BMDMs與M0型BMDMs相比具有更高的吞噬活性,熒光成像也觀察到吞噬突觸(圖1E);OMVs+CD47nb混合物沒有誘導巨噬細胞吞噬作用,表明OMV-CD47nb能有效介導巨噬細胞和腫瘤細胞的相互作用。
OMVs和OMV-CD47nb處理,顯著提高了M0型BMDMs和M2型BMDMs中CD86+、MHC Ⅱ+、CD40+細胞比例(M1型巨噬細胞標記物),顯著抑制了M1型BMDMs和M2型BMDMs中CD206+細胞比例)(M2型巨噬細胞標記物)(圖1F);ELISA實驗結果證實,OMVs和OMV-CD47nb處理后的M0型和M2型BMDMs,促進了促炎細胞因子如IL-1β、TNF-α、IL-12和IL-6的表達,抑制了抗炎細胞因子IL-4的表達(圖1G)。以上結果表明,OMVs和OMV-CD47nb能夠促進體外巨噬細胞的M1型極化。

圖1 OMV-CD47nb在體外對巨噬細胞的多重激活
2、PEG/Se@OMV-CD47nb具有抗腫瘤和TME重塑作用
分別構建PBS、PEG/Se@OMV-CD47nb、RA(局部放射治療)、PEG/Se@OMV+RA、PEG/Se@OMV-CD47nb+RA、anti-CD47處理的MC38-OVA皮下成瘤小鼠模型(表達卵清蛋白的MC38小鼠結腸癌細胞系),評估抗腫瘤效果(圖2A)。結果顯示,90天后,PEG/Se@OMV-CD47nb+RA組小鼠存活率100%,PEG/Se@OMV+RA組小鼠存活率33.3%,其余組小鼠均全部死亡(圖2B);單獨RA與PEG/Se@OMV-CD47nb處理沒有引起明顯的抗腫瘤活性,而RA與PEG/Se@OMV-CD47nb聯合顯示出顯著的抗腫瘤效果,但并且與臨床上使用的陽性對照anti-CD47相比,CD47nb的抗腫瘤作用更強(圖2C)。
利用流式分選評估治療后TME中腫瘤浸潤性免疫細胞的數量,結果顯示,相較于PBS組,PEG/Se@OMV-CD47nb+RA組顯著增加了F4/80巨噬細胞與F4/80 CD86 M1型巨噬細胞的比例,并減少了F4/80 CD206 M2型巨噬細胞的比例(圖2D);PEG/Se@OMV-CD47nb+RA處理組上調了CD11C+CD80+細胞和CD11C+CD86+細胞的比例,表明激活了TME中樹突狀細胞DC的成熟(圖2E);PEG/Se@OMV-CD47nb+RA組還招募了大量的CD45+CD49B+NK細胞、CD45+CD19+B細胞和CD11B+Ly6G 中性粒細胞進行腫瘤組織。以上結果表明,OMV-CD47nb改變了TAMs的極化狀態,并通過招募各種免疫細胞促進TME重塑。

圖2 PEG/Se@OMV-CD47nb的抗腫瘤和TME重塑作用
3、RNA-seq分析PEG/Se@OMV-CD47nb治療后瘤內巨噬細胞表達模式變化
利用FACS分選出PBS、PGE/Se@OMV-CD47nb+RA和anti-CD47處理的皮下成瘤小鼠的瘤內巨噬細胞,進行RNA-seq。分析結果顯示,與PBS組相比,PGE/Se@OMV-CD47nb+RA組M1型巨噬細胞maker基因表達水平上調,包括:CD80、CD86、CD38、Marco、FPR2、NOS2、IL-1α、IL-1β、IL-6、IL-18、IL-23a、IL-27、CCL1、CXCL2、CXCL9、、CXCR3、CCL3、CCL4和CCL5,M2型相關的marker基因表達水平下調,包括:Rentla、Mrc1、SOCS2和Ppard,提示與M1型相關趨化因子的表達增加可能是招募免疫細胞進入TEM的原因;PGE/Se@OMV-CD47nb+RA組中M1型極化相關的轉錄因子IRF-5和Myd88表達水平上調,M2型極化相關的轉錄因子Rictor、TSC1、Klf4和Prkaa1表達水平下調(圖3A); 相較PBS組,PGE/Se@OMV-CD47nb+RA和anti-CD47組中CD47-SIRPα信號通路下游分子SHP2表達水平下調,可能與CD47的阻斷作用有關(圖3B)。
與PBS組相比,PGE/Se@OMV-CD47nb+RA組中的VEGFA、VEGFB、HGF、PDGFA、MMP2、MMP9、MMP10和MMP11表達水平下調(圖3C),這些基因與TAMs促進腫瘤血管生成和轉移相關;此外,多種MHC Ⅰ、MHC Ⅱ類分子表達水平顯著上調,表明腫瘤細胞的吞噬和抗原呈遞可能發生在TAMs中。


圖3 PEG/Se@OMV-CD47nb治療后瘤內巨噬細胞表達模式變化
4、OMV-CD47n激活了長期的免疫記憶
為了確定通過輻射觸發的OMV-CD47nb傳遞是否能激活免疫記憶,對構建好的PEG/Se@OMVs+RA、PEG/Se@CD-CD47nb+RA處理的MC38-OVA和B16-OVA皮下成瘤小鼠進一步分析(圖4A)。結果顯示,PEG/Se@OMVs+RA和PEG/Se@CD-CD47nb+RA處理的MC38-OVA小鼠腫瘤沒有生長,達到100%的腫瘤抑制率(圖4B),但PEG/Se@OMVs+RA和PEG/Se@CD-CD47nb+RA處理的B16-OVA組分別達到了 91.2%和98.2%的肺部轉移抑制率(圖4C, D);與對照組相比,PEG/Se@OMVs+RA和PEG/Se@CD-CD47nb+RA治療得小鼠血液和脾臟的中央記憶型T細胞和效應記憶T細胞比例顯著上調(圖4E, F);PEG/Se@OMVs+RA組中記憶T細胞比例略高于PEG/Se@CD-CD47nb+RA組,這與B16-OVA細胞的肺轉移抗腫瘤效果一致(圖4D);PEG/Se@OMVs+RA和PEG/Se@CD-CD47nb+RA處理的小鼠脾臟細胞仍然擁有識別腫瘤抗原的能力,表現為OVA抗原重新刺激上調CD3+CD8+T細胞中IFNγ+細胞的比例(圖4G)。以上結果表明,PEG/Se@CD-CD47nb+RA治療誘導腫瘤抗原特異地適應性免疫,激活了腫瘤抗原的免疫記憶,提供了長期的腫瘤預防效果。

圖4 CD-CD47nb誘導適應性免疫
研究小結

OMV-CD47nb可以同時與腫瘤細胞的CD47和TAMs的TLRs結合,誘導M1極化和阻斷“don’t eat me”信號,在腫瘤細胞和巨噬細胞間起到橋梁作用,納米藥物有效吞噬腫瘤細胞;還可以招募各種免疫細胞,包括B細胞、NK細胞、DC細胞、巨噬細胞、中性粒細胞和細胞毒性T淋巴細胞,引起小鼠腫瘤TME重塑;OMV-CD47nb介導的TAMs對腫瘤細胞的吞噬又發了腫瘤抗原的釋放,通過有效的抗原呈遞刺激T細胞介導的抗腫瘤免疫。
如果您對該研究思路感興趣,歡迎點擊下方按鈕聯系我們,我們將免費為您設計文章思路方案
參考文獻
Feng Q, Ma X, Cheng K, et al. Engineered Bacterial Outer Membrane Vesicles as Controllable Two-Way Adaptors to Activate Macrophage Phagocytosis for Improved Tumor Immunotherapy. Adv Mater. 2022;34(40):e2206200. doi:10.1002/adma.202206200





京公網安備 11011302003368號