2022年10月19日,北京大學醫學部姜長濤團隊聯合美國國立衛生研究院、浙江大學醫學院、復旦大學基礎醫學院和溫州醫科大學的研究團隊在國際期刊《Nature》雜志在線發表了題為“Gut bacteria alleviate smoking-related NASH by degrading gut nicotine”的重磅研究。該研究解析了腸道尼古丁積累在非酒精性脂肪性肝炎進展中的作用,發現了人類腸道中一種能夠代謝尼古丁的內源性細菌,并提出了一種可能的減少吸煙加劇NAFLD進展的途徑。百邁客為該研究提供了宏基因組測序服務。

研究背景
吸煙是人類常見的不健康行為之一,世界衛生組織將吸煙列為可預防死亡的主要原因。戒煙是延長預期壽命的有效方法,但由于尼古丁的強大成癮性和戒斷癥狀,戒煙并不容易實現。尼古丁降解最近被認為是阻斷尼古丁誘發的病理的一種策略。NAFLD(非酒精性脂肪肝病)包含廣泛的病理,通常從簡單的脂肪變性發展為 NASH(非酒精性脂肪性肝炎),然后在某些情況下發展為肝硬化和肝癌。由于腸道產生的代謝物在通過腸-肝軸的 NAFLD 進展中具有關鍵作用,因此建立腸道尼古丁積累、腸源性代謝物和NAFLD進展之間的關系可以為吸煙相關的肝臟疾病提供新的線索。
研究設計

三個隊列:
隊列1:30名非吸煙者和30名吸煙者采集血清和糞便樣本。
隊列2:從41名確診為NAFLD的吸煙者身上采集了血清和糞便樣本。
隊列3:42名經活檢確診為NAFLD的非吸煙者的血清和糞便樣本。
研究結果
1.腸道細菌降解回腸中尼古丁
在吸煙或使用尼古丁貼劑期間,人體唾液和胃液中可檢測到高水平的尼古丁,表明其在消化道中積累,在消化道中可能產生病理性作用。為了確認吸煙期間尼古丁是否在腸道中積聚,研究者收集了 30 名非吸煙者和 30 名吸煙者的回腸末端黏膜活檢、血清和糞便樣本。在吸煙者的回腸粘膜組織中檢測到高水平的尼古丁,表明在吸煙期間尼古丁會在腸道中積聚(圖 1a)。進一步評估了通過三種先前描述的給藥方法(即煙霧暴露,口服和皮下)。在上述小鼠模型中始終觀察到回腸尼古丁積累(圖 1b、c 補充圖1a)。這些結果表明,吸煙期間的尼古丁水平在腸道中積累的程度相對較大,這可能具有病理生理學意義。
在尼古丁飲用水輸送模型中,無菌(GF)小鼠的回腸內容物和回腸組織中的尼古丁濃度都高于SPF小鼠,這表明內源性腸道細菌有助于尼古丁的降解(圖1C)。為了確定特定的人類內源性尼古丁降解腸道菌群,研究者從公共宏基因組數據庫中篩選攜帶已知尼古丁分解代謝基因的潛在菌株。在幾個菌株中發現了nicA(一種已知的尼古丁降解酶)的同源序列,表明這些菌株具有降解尼古丁的潛力(補充圖1B)。對30名吸煙者的糞便樣本進行了宏基因組學分析,以確定與回腸尼古丁濃度降低最相關的物種。根據回腸尼古丁水平,參與者被定義為低尼古丁(LN)或高尼古丁(HN)(擴展數據圖1C)。值得注意的是,LN組和HN組之間在吸煙史(包括吸煙年限和每天吸煙數量)方面沒有顯著差異(補充表1和2)。在兩組之間沒有發現α-和β-多樣性的差異;但是,幾個菌株在LN和HN組之間顯示了不同的豐度(圖1D)。在宏基因組數據庫和宏基因組學的基礎上,發現B.xylansolvens可能含有尼古丁分解代謝基因,并被鑒定為與LN和HN組之間的分離相關的主要驅動因素(圖1D)。

擴展數據圖 1.高尼古丁和低尼古丁吸煙者的腸道菌群組成差異
研究者進一步對B.xylansolvens進行了體外實驗,發現在培養基中添加尼古丁對菌的生長速度沒有影響;然而,B.xylansolvens有效地降解了添加到培養基中的尼古丁。為了檢測B.xylansolvens中尼古丁的降解代謝產物,進行了B. xylanisolvens?的發酵實驗,并用層析法分離了尼古丁代謝物。用核磁共振對代謝產物進行了進一步的表征,鑒定為4-羥基-1-(3-吡啶)-1-丁酮(HPB),可在B.xylansolvens菌的培養基中檢測到。為了驗證B.xylansolvens在體內對尼古丁的降解特性,將該細菌定植到通過上述三種遞送策略給予尼古丁的SPF小鼠體內,發現可以在體內降解尼古丁,并伴隨著HPB的增加(圖1E)。
接下來,研究者對B.xylansolvens進行了全基因組測序,并研究了B.xylansolvens中尼古丁分解代謝的生物合成基因。在由這些測序基因編碼的潛在的尼古丁分解代謝蛋白中,nicX蛋白(由nicX基因編碼)具有類似于已知的尼古丁降解酶nicA的計算模型的預測核心結構,nicX可在體外降解尼古丁。
為了進一步驗證nicX的尼古丁降解能力,將NicX導入大腸桿菌或在B.xylansolvens中敲除。與野生型(WT)大腸桿菌相比,nicX-knockin大腸桿菌在體內外獲得了降解尼古丁和產生HPB的能力(圖1F和擴展數據圖2J)。此外,B.xylansolvens中的nicX缺乏導致其尼古丁降解能力的喪失(圖1G和補充圖2K)。WT和nicX基因敲除的B.xylansolvens的生長曲線沒有發現顯著變化(擴展數據圖2L)。綜上所述,結果表明尼古丁在不同的給藥途徑中在腸道中積累,B.xylansolvens在nicX存在的情況下具有降解尼古丁的能力。

圖 1.鑒定腸道尼古丁積累和腸道細菌介導的的腸道尼古丁降解。
2.尼古丁降解延緩NAFLD進展
通過飲用水口服尼古丁是研究尼古丁相關慢性代謝性疾病的一個廣泛使用的模型。為了確定腸道尼古丁積累的作用以及B. xylanisolvens對其降解在NAFLD進展中的影響,用PBS(對照組)、B. xylanisolvens、尼古丁水、B. xylanisolvens加尼古丁水或nicX基因敲除B.xylansolvens加尼古丁水處理SPF鼠20周。WT和nicX基因敲除B. xylanisolvens成功地在HFHCD(高果糖高膽固醇飲食)喂養的SPF小鼠中定植(擴展數據圖3A)。然而,尼古丁的降解只在被B. xylanisolvens定植的組中觀察到(擴展數據圖3B)。各組之間沒有觀察到明顯的體重的變化(擴展數據圖3C,d)。
肝腫塊、血清丙氨酸氨基轉移酶水平與對照組相比,尼古丁處理組小鼠的肝臟質量、血清丙氨酸氨基轉移酶(ALT)和天冬氨酸氨基轉移酶(AST)水平以及肝臟甘油三酯水平都較高(擴展數據圖3E-I)。兩組間血清甘油三酯、肝臟和血清膽固醇酯及血清非酯化脂肪酸水平無顯著差異(擴展數據圖3j-m)。根據蘇木精伊紅(H&E)、油紅O和天狼星紅染色,在HFHCD喂養條件下,水中補充尼古丁加速了NAFLD的進展,這種加速伴隨著更嚴重的肝臟脂肪變性、炎癥和纖維化(圖1H和擴展數據圖3n-r)。此外,涉及肝臟脂肪代謝、促炎細胞因子產生和膠原合成的mRNAs的相對表達在添加尼古丁的水處理中被誘導(擴展數據圖3s-u),而這些Nash指標通過WT?B.xylansolvens的定植而得到改善,但與nicX缺乏的b.xylansolvens無關(圖1H和擴展數據圖3c-u)。
這些數據表明,尼古丁降解菌的定植可以減少尼古丁誘導的NASH,并且這種作用依賴于nicX的表達。
3.尼古丁激活腸道AMPKα-1
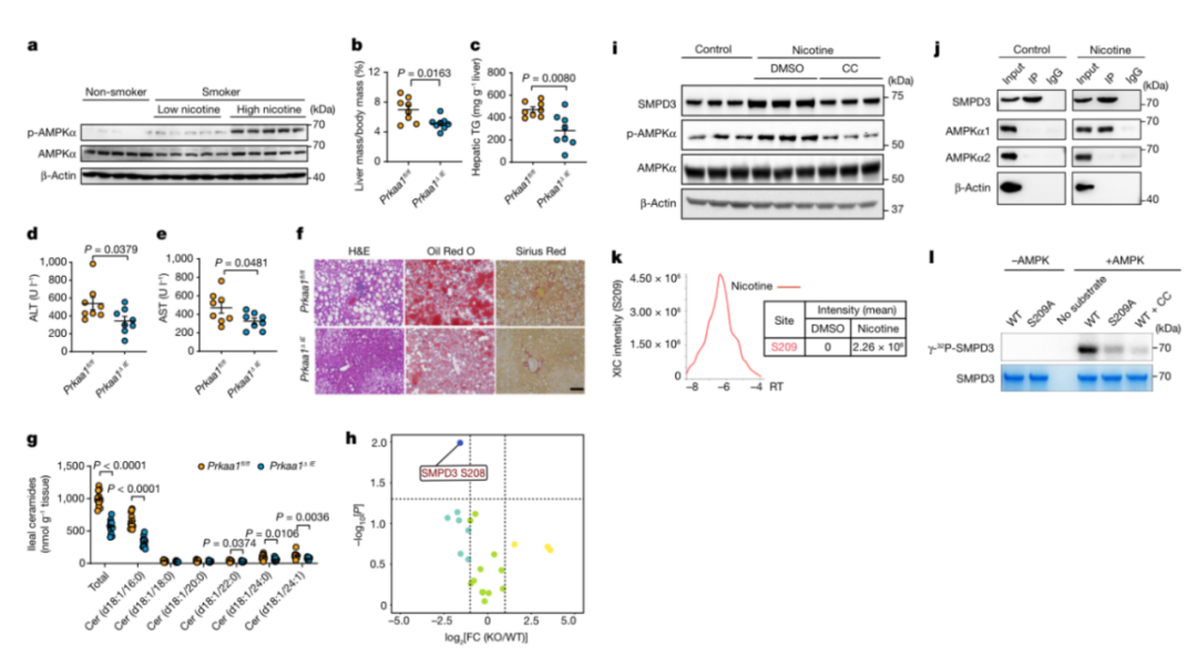
與之前的研究一致,研究者發現尼古丁處理以劑量依賴的方式誘導回腸器官中AMPKα在Thr172磷酸化(擴展數據圖4A,b)。此外,吸煙在回腸末端激活了回腸AMPKα,這種作用的強度與吸煙者組織中的尼古丁水平呈正相關(圖2A)。此外,在所有三種尼古丁暴露的SPF小鼠模型中,回腸中的磷酸化AMPKα(p-AMPKα)均增加(擴展數據圖4C-e)。AMPKα有兩種亞型,即AMPKα1和AMPKα2)。研究者建立了腸上皮特異性AMPKα1(Prkaa1ΔIE)和AMPKα2(Prkaa2ΔIE)基因敲除小鼠系(擴展數據圖4F)。
在沒有腸道AMPKα1的情況下,尼古丁完全失去了激活AMPKα1的能力,而在沒有腸道AMPKα2的情況下,尼古丁誘導的p-AMPKα的增加仍然發生,這表明AMPKα1是尼古丁在腸道中的主要靶點(擴展數據圖4F)。B.xylansolvens的定植抑制尼古丁誘導的AMPKα在回腸的磷酸化(擴展數據圖4G)。與B.xylansolvens相似,nicX-knockin大腸桿菌在體內能夠抑制尼古丁誘導的回腸AMPKα的磷酸化(擴展數據圖4H)。然而,在沒有nicX的情況下,沒有觀察到B.xylansolvens介導的抑制作用(擴展數據圖4I)。因此,B.xylansolvens在nicX存在下減輕了尼古丁誘導的回腸p-AMPKα的激活,這得到尼古丁分解代謝物HPB不能激活回腸p-AMPKα的支持(擴展數據圖4J)。
關于腸道AMPKα1在尼古丁加速的非酒精性脂肪肝進展中的作用,進一步發現腸道上皮AMPKα1的缺失有助于改善尼古丁加速的NASH小鼠模型的肝臟脂肪變性、炎癥和纖維化(圖2B-f和擴展數據圖5a-m)。

圖 2.尼古丁誘導的 NAFLD 進展中腸 AMPKα-SMPD3 軸的激活
4.P-AMPKα使SMPD3在Ser208/20處磷酸化
脂質被認為在 NAFLD 進展中具有重要作用,因為它們是該病理學中腸道和肝臟之間串擾的關鍵介質。研究者進一步對回腸進行了靶向脂質組學分析,并確定神經酰胺是導致Prkaa1基因敲除(KO)和對照(WT)腸上皮在尼古丁治療下基于聚集分化的主要代謝物(擴展數據圖5n,o)。在尼古丁飲用模型中沒有腸道 AMPKα1 的情況下,回腸神經酰胺譜較低(圖 2g)。基于尼古丁飲用模型回腸上皮的磷酸化蛋白質組分析(擴展數據圖 5p),腸上皮AMPKα1的缺失顯著降低了SMPD3的Ser208位的磷酸化(圖2H和擴展數據圖5Q)。
在回腸器官中,尼古丁處理沒有改變SMPD3的mRNA水平。然而,用AMPK激酶活性抑制劑或表達激活域突變體都可以緩解尼古丁誘導的SMPD3蛋白水平的增加(圖2I),這表明尼古丁對SMPD3的影響是翻譯后的。發現在尼古丁處理下,SMPD3與AMPKα1結合(圖2J)。使用蛋白質翻譯后修飾磷酸化位點預測工具GPS 2.0分析預測Ser208(小鼠)是AMPK最有可能的磷酸化位點(擴展數據圖6C)。SMPD3中包括Ser208(人類中的Ser209)在內的多肽滿足AMPK的磷酸化底物基序,并且在進化上高度保守(擴展數據圖6D)。據報道,SMPD3的穩定性受5個保守的絲氨酸位點的磷酸化調節。在尼古丁治療組檢測到Ser209磷酸化增加(圖2K和擴展數據圖6E)。SMPD3(WT)可被AMPKα1直接磷酸化,當Ser209突變或給予AMPK抑制劑時,這種磷酸化幾乎消失了(圖2L)。
為確定SMPD3在Ser209位的磷酸化是否影響SMPD3蛋白的穩定性,將WT、S209A(缺失磷酸化突變體)和S209D(持續磷酸化突變體)SMPD3分別導入SW480細胞,并用尼古丁和放線菌酮(CHX)處理。發現Ser209的磷酸化保護SMPD3蛋白不被降解(圖3A)。在尼古丁飲用模型中分離的有機化合物中,觀察到缺乏腸上皮AMPKα1的小鼠的有機化合物中SMPD3的降解速度更快(擴展數據圖6F)。
此外,在尼古丁處理的SW480細胞中,SMPD3在Lys103處的去泛素化程度顯著高于DMSO處理的細胞(圖3B和擴展數據圖6G)。通過免疫沉淀,我們發現泛素化的SMPD3(Lys103)主要包含經典的Lys48-連接Ub鏈(Lys48-Ub),而不是Lys63-Ub,后者被尼古丁處理減少(圖3C,d和擴展數據圖6h)。S209A突變逆轉了尼古丁誘導的SMPD3 Lys48-Ub的減少,K103R突變進一步緩解了這一下降(圖3e和擴展數據圖6i)。此外,開發了抗p-SPMD3(S209)和抗Ub-SMPD3(Lys103)抗體(擴展數據圖6J,k),并證實尼古丁誘導的總SMPD3蛋白的增加是由于SMPD3磷酸化水平升高,隨后泛素化減少(圖3F)。
這些發現表明,尼古丁激活的AMPKα在Ser209位磷酸化SMPD3,這反過來又抑制SMPD3上Lys103的泛素化和隨后的Lys48-Ub降解途徑,從而提高SMPD3蛋白的穩定性及其蛋白水平(圖3G)。進一步檢測到尼古丁誘導的SMPD3在Ser208位的磷酸化,同時在Lys103位的SMPD3泛素化減少,這可以通過在NicX存在下B.xylansolvens的定植來緩解(圖3H)。吸煙者回腸的磷酸化和總SMPD3蛋白水平也高于非吸煙者,這與回腸尼古丁含量有關;而泛素化的SMPD3蛋白水平在非吸煙者、LN和HN組依次降低(圖3I)。

圖3.由于泛素化介導的降解減少,磷酸化的SMPD3更穩定
5.P-AMPKα-SMPD_3-神經酰胺軸與NASH
SMPD3被認為是代謝性疾病的病理加速器。將SMPD3抑制劑GW4869應用于有機化合物以抑制SMPD3活性。GW4869降低了尼古丁處理下類器官及其上清液中的神經酰胺水平。慢病毒表達的SMPD3被用于從尼古丁飲用模型恢復Prkaa1基因敲除的回腸器官中SMPD3的表達。正如預期的那樣,SMPD3的過表達逆轉了由于回腸器官中AMPKα1缺乏而導致的神經酰胺水平的降低。在尼古丁加速的NASH小鼠模型中,在B. xylanisolvens存在的情況下,被B.xylansolvens定植的SPF小鼠回腸神經酰胺減少,這是由于腸道p-AMPKα-SMPD3軸被抑制所致。
在尼古丁加速的NASH小鼠模型中,為了證實神經酰胺譜的調節是否與腸上皮細胞AMPKα1缺乏所致的NASH改善有關,研究者通過每日腹腔注射神經酰胺(D18:1/16:0)。神經酰胺給藥可逆轉AMPKα1對腸上皮遺傳破壞引起的肝臟脂肪變性、炎癥和纖維化的保護作用。此外,口服GW4869降低了回腸神經酰胺的水平,并且在尼古丁飲用模型中伴隨著較低的NAFLD嚴重程度。
總之,尼古丁誘導的腸道AMPKα-SMPD3軸的激活通過增加腸道神經酰胺的產生來促進非酒精性脂肪肝的進展,因此抑制SMPD3是一種潛在的緩解肝臟脂肪變性、炎癥和纖維化的策略。

擴展數據圖 7.?p-AMPKα和SMPD3在腸道神經酰胺產生中的相互作用
6.B. xylanisolvens與臨床非酒精性脂肪肝
為了闡明我們的發現與人類NAFLD進展之間的相關性,我們收集了83名經活檢證實的NAFLD患者的數據,這些患者被分為吸煙者(n=41)和非吸煙者(n=42)。在吸煙者中,NAFL、Borderline NASH和Defined NASH在煙草吸煙史(包括吸煙年限和每天吸煙數量)方面沒有顯著差異。然而,我們發現B.xylansolvens水平與NAFLD嚴重程度呈負相關,隨著NAFLD的進展,糞便中尼古丁水平逐漸增加,糞便中尼古丁降解產物HPB相應地隨著NAFLD的進展而減少(圖4C,d)。在吸煙者中,B.xylansolvens豐度與糞便尼古丁含量呈負相關,但與HPB水平呈正相關(圖4e,f)。
在代謝指標方面,糞便中B.xylansolvens和HPB的存在與血清ALT和AST水平呈負相關,而尼古丁濃度呈正相關(圖4G)。這些結果表明,B.xylansolvens介導的尼古丁降解可能保護吸煙者的肝功能。NASH患者的血清神經酰胺水平,尤其是主要來自腸道的神經酰胺(D18:1/16:0)水平顯著高于NAFL患者(圖4H),并與B.xylansolvens的豐度呈負相關(圖4I)。
然而,在非吸煙者中,沒有觀察到B.xylansolvens的豐度與NAFLD嚴重程度之間的相關性。綜上所述,這些數據證實了腸道尼古丁蓄積是吸煙者臨床NAFLD進展的危險因素,同時也表明具有尼古丁降解活性的B.xylansolvens具有保護作用。

圖 4. B. xylanisolvens介導的尼古丁降解與臨床 NAFLD 進展呈負相關。
總結
該研究發現尼古丁在吸煙期間在腸道中積聚并加速NAFLD的進展,但它可以被人類共生菌B. xylanisolvens 有效降解。揭示了了腸道尼古丁積累的病理影響,并確定了一種內源性尼古丁降解腸道細菌,該細菌對預防和治療吸煙者的 NASH 具有潛在價值。
姜長濤教授、Frank Gonzalez研究員、虞朝輝教授、李洋研究員、鄭明華教授為本文的共同通訊作者。北京大學醫學部基礎醫學院博士后陳博、美國國立衛生研究院博士后孫露露、北京大學醫學部基礎醫學院博士研究生曾廣易、浙江大學醫學院第一附屬醫院沈哲教授、北京大學醫學部基礎醫學院博士后汪鍇、復旦大學基礎醫學院博士研究生尹利敏為本文的共同第一作者。百邁客生物可提供Illumina二代宏基因組、ONT三代宏基因組、PacBio全長微生物多樣性、二代微生物多樣性、微生物絕對定量等全套測序分析服務,如果您對我們的服務感興趣,歡迎點擊下方按鈕聯系我們,我們將免費為您設計文章思路方案。



京公網安備 11011302003368號