英文名: Integration of metabolome, histochemistry and transcriptome analysis provides insights into lignin accumulation in oleocellosis-damaged flavedo of citrus fruit
中文名: 轉錄組學和代謝組學聯合分析,深入了解柑橘類果實的油斑病損傷過程中木質素的積累機制
期刊:Postharvest Biology and Technology
影響因子:5.537(2021)
合作單位:華中農業大學
研究背景
油斑病是發生在許多柑橘果實收獲前的成熟和收獲后的貯藏期間的一種生理性疾病,尤其是在生理成熟不足時采摘的酸橙、檸檬和橙子,影響柑橘果實外觀品質,常伴有柑橘類皮的木質化。油斑病典型癥狀為油腺破裂、相鄰表皮凹陷伴組織壞死、油腺突出,以及形成不規則形狀的黃棕色斑點。油斑病可由幾種類型的損傷引起,例如采前非生物脅迫(風、冰雹)造成的損傷和采后處理不當造成的機械損傷,尤其是當果皮在高膨壓下受損時。研究發現木質素參與抵御生物和非生物脅迫的防御機制,有報道稱,受損或感染的柑橘果皮中木質素積累增強,然而,在柑橘類果實黃化過程中木質素積累的分子機制仍不清楚。
檸檬世界上一種重要的園藝作物,具有豐富的營養和健康物質。青檸檬中油斑病的發病率很高,采后油斑病的發生是青檸檬生產和發展的主要瓶頸。因此,作者通過代謝組學分析來研究初級和次級代謝產物的變化,并結合轉錄組學和組織化學分析來探索青檸檬果實的油斑病損傷中木質素的積累。然后,通過接種青霉來研究油斑病對病原體耐藥性的影響,從形態學、代謝和分子水平上分析了油斑病損傷后木質素積累的機制。
材料方法
實驗材料:云寧1號青檸檬,采自中國云南省紅河州。
實驗方法:初級代謝物分析采用GC-MS的方法測定初級代謝物;次級代謝物分析:LC-QTOF-MS法;木質素總含量測定:280nm吸光度法;木質素形態和分布的組織化學分析:顯微鏡成像;RNA測序:Illumina HiSeq2500。
主要研究結果與分析
1、油斑病對初級代謝物組成的影響
主成分分析顯示健康和油斑病損傷的檸檬皮的初級代謝物含量存在明顯差異,輕度油斑病的主要代謝產物與重度油斑病的主要代謝產物也明顯分離,但與中度油斑病的主要代謝產物無明顯差異(Fig. 2A)。在健康和油斑病損傷的檸檬皮中共檢測到41種初級代謝物,包括有機酸、糖、氨基酸和醇等。與健康檸檬皮相比,輕度、中度和重度油斑病的初級代謝物總含量分別降低了21.8%、25.8%和20.8%,主要的初級代謝產物為油斑病中的糖和有機酸;有機酸總含量分別下降了29.6%、30.9%和32.1%,糖類總含量分別下降了16.9%、21.1%和13.7%。輕度、中、重度油斑病檸檬皮的有機酸和糖總含量無顯著差異。
所有樣品中共檢測到13種有機酸(Fig. 2B),其中奎寧酸含量最多,其次是蘋果酸。除草酸和棕櫚酸外,油斑病損傷檸檬皮中大多數有機酸水平較低,但輕、中、重度油斑病檸檬皮間無顯著差異。所有樣品中均檢測到10個氨基酸(Fig. 2B),除與脅迫相關的氨基酸如脯氨酸、伽氨基丁酸和谷氨酸外,其余氨基酸均顯著增加(Fig. 3B)。輕度、中度和重度油斑病檸檬皮中脯氨酸含量分別為健康檸檬皮的1.34、1.36和1.64倍。
此外,在健康和油斑病損傷的檸檬皮中檢測到18種糖和醇(Fig. 2B)。除果糖、蔗糖、半乳糖、甘油和松果醇外,大部分糖含量顯著下降,隨著油斑病嚴重程度的增加而逐漸增加。與健康檸檬皮相比,輕度、中度和重度油斑病檸檬皮的葡萄糖含量分別下降了43.1%、51.9%和51.8%。以上結果表明,柑橘類油斑病的發生降低了初級代謝物的總含量,和大多數主要代謝物例如葡萄糖、奎寧酸和蘋果酸等含量顯著下降,但蔗糖、脯氨酸、GABA和谷氨酸等在油斑病損傷的檸檬皮中含量升高外。

Fig 2 采用主成分分析法(A)和層次聚類分析法(B)對不同程度油斑病青檸檬的初級代謝產物進行分析
2、油斑病對次生代謝產物組成的影響
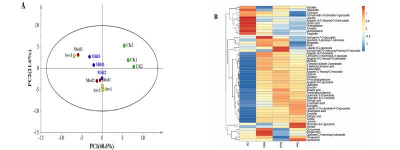
被油斑病損傷的檸檬皮的顏色變成棕色,伴隨著酚類和木質素含量的變化。為了評價油斑病對次生代謝物的影響,采用LC-QTOF-MS法測定其次生代謝產物的種類和含量。在健康和油斑病受損的檸檬皮中共檢測到51種代謝物,包括3種初級代謝物和48種次級代謝物。PCA分析顯示健康和油斑病之間存在明顯的分離(Fig. 3A)。以上結果表明,油斑病引起檸檬皮的次生代謝物的變化較大,但油斑病程度對次生代謝物的分布沒有顯著影響。
次生代謝產物組成分析表明,油斑病增加了次生代謝產物的含量。與健康檸檬皮化合物相比,油斑病檸檬皮的化合物的次生代謝物前體(包括酪氨酸、亮氨酸和苯丙氨酸)明顯減少(Fig.3B),同時,大量次生代謝物的積累也更加顯著,包括水楊酸、3-甲氧基肉桂酸、丁香酸、芥子酸、對香豆酸、香蘭素、綠原酸、松柏素等,尤其是木質素單體成分。重度油斑病檸檬皮化合物中丁香酸、丁香苷和針葉素含量分別為健康檸檬皮化合物的1.25倍、1.29倍和5.57倍,而輕度、中度和重度油斑病檸檬皮化合物中丁香酸、丁香苷和針葉素含量差異不顯著。此外,幾種次生代謝產物在油斑病損傷的檸檬皮中略有增加,但與健康檸檬皮無顯著差異

Fig. 3 對不同程度油斑病的青檸皮次級代謝產物和三種初級代謝產物(酪氨酸、亮氨酸和苯丙氨酸)進行主成分分析(A)和層次聚類分析(B)
3、油斑菌病對檸檬皮中木質素積累的影響
為了從形態學角度揭示油斑病對檸檬皮中木質素積累的影響,采用間苯三酚-鹽酸反應對健康和油斑病檸檬皮的橫截面進行了木質素化研究。在染色前,健康檸檬皮的細胞排列整齊,沒有塌陷,而輕度油斑病檸檬皮的細胞似乎塌陷并堆積在一起。隨著油斑病嚴重程度的增加,細胞的堆積越來越明顯,細胞間組織的塌陷導致不同程度的破裂,特別是在油斑病嚴重的檸檬皮中,可以觀察到許多裂痕洞(Fig. 4)。
為進一步證實油斑病對檸檬皮中木質素積累的影響,測定了不同油斑病程度檸檬皮中木質素含量。結果表明,油斑菌病顯著提高了木質素含量,且呈程度依賴性。中度油斑病檸檬皮與輕度和重度油斑病的檸檬皮的木質素含量無顯著差異。與對照組相比,輕度、中度和重度油斑病的檸檬皮中總木質素含量分別顯著增加了51.2%、69.7%和79.6%(Fig. 5),這與染色結果一致。

Fig. 4 不同程度油斑病檸檬表皮結構變化的顯微鏡觀察

Fig. 5 不同程度油斑病檸檬皮木質素含量
4、健康和油斑菌病損傷檸檬皮的基因表達模式
為了從分子水平研究油斑病損傷檸檬皮代謝產物的基因調控機制,對健康和嚴重油斑病檸檬皮進行了轉錄組測序。在健康檸檬皮和油斑病損傷檸檬皮中共鑒定到2198個上調和1415個下調的DEGs。1810個DEGs被注釋到已知的代謝途徑,其中GO生物過程中與生長負調控、甲殼素分解代謝過程、氧化還原過程、肉桂酸生物合成過程、木質素生物合成過程和碳水化合物代謝過程顯著富集。KEGG通路包括苯丙氨酸生物合成、苯丙氨酸代謝、糖代謝和糖酵解/糖異生、植物激素信號轉導和光合生物的碳固定豐顯著富集(Fig. 6)。

Fig.6 健康和油斑菌病損傷檸檬皮DEGs的前20個KEGG富集途徑
5、與糖代謝相關的差異表達基因
糖酵解和磷酸戊糖途徑是葡萄糖分解代謝的兩個重要途徑,糖酵解是果實生命活動的核心代謝途徑。PCKA基因顯著上調,促進了油斑病損傷檸檬皮中磷酸烯醇丙酮酸(PEP)的生成。PEP中磷酸在丙酮酸激酶(PK)的催化下發生轉移,然后在丙酮酸脫羧酶(PDC)、丙酮酸脫氫酶E2組分(PDHC)、醛脫氫酶(NAD+) (ALDH)的作用下生成丙酮酸和乳酸。糖酵解途徑中大部分的DEG被上調,糖酵解在油斑病的檸檬皮中增加。此外,磷酸戊糖途徑是葡萄糖分解代謝的另一個分支。葡萄糖通過磷酸戊糖途徑分解生成磷酸赤蘚,葡萄糖-6-磷酸1-脫氫酶(G6PDH)和6-磷酸葡萄糖酸脫氫酶(6PGDH)是該途徑的關鍵限速酶。檸檬皮中6PGDH基因表達顯著上調,促進了葡萄糖的分解和赤蘚4-磷酸的產生。這些結果可以解釋代謝組分析結果中葡萄糖含量顯著下降的原因。
糖酵解產生的PEP和4-磷酸赤蘚是合成苯丙氨酸和酪氨酸的前體物質,除酪氨酸轉氨酶編碼基因TAT外,其他基因均顯著上調。在這一途徑中,3-脫氧-7磷酸七酸合酶(DAHP)和3-脫氫喹酸脫氫酶/莽草酸脫氫酶(DHQ-SDH)是關鍵的限速酶,在油斑病損傷檸檬皮中顯著上調,表明莽草酸途徑被激活,促進了苯丙氨酸、酪氨酸和色氨酸的積累。然而,代謝數據顯示,苯丙氨酸和酪氨酸在油斑病損傷檸檬皮中顯著減少。這是因為苯丙氨酸和酪氨酸是苯丙素代謝途徑中的前體,并可能繼續合成其他物質。
6、與木質素積累相關的差異表達基因
苯丙烷代謝是連接一級代謝和二級代謝、合成類黃酮和木質素的最關鍵的代謝途徑,而苯丙素生物合成是KEGG通路中最富集的途徑。共鑒定出35個編碼苯丙氨酸代謝關鍵催化酶的基因,均為木質素生物合成相關的上調基因。在木質素特異性合成途徑中,阿魏酸-5-羥化酶(F5H)基因表達上調。在木質素合成途徑下游,肉桂酰輔酶a還原酶(CCR)和過氧化物酶(POD)表達上調。此外,在木質素單體合成的轉導途徑中,UDP -糖基轉移酶72E (UGT72E)的表達量在油斑病損傷檸檬皮中顯著升高,這些基因均與木質素積累呈顯著正相關(Fig. 7)。綜上所述,油斑病的發生主要通過增加苯基丙烷代謝途徑和木質素合成特異途徑的基因表達來影響檸檬皮中木質素的積累。

Fig.7 健康和油斑病損傷檸檬皮的木質素合成途徑
7、油斑病對青霉菌癥狀的影響
檸檬皮在油斑病中積累了大量的抗性物質。為了進一步說明油斑病對果實抗性的影響,對健康和油斑病受損的檸檬皮為例進行了接種。結果表明,接種5 d后,健康檸檬皮接種部位周圍有小病變區,青霉孢子較多,有水漬圈,油斑病受損檸檬皮接種部位也有小病變區,但沒有水漬圈(Fig. 8)。8 d后,健康檸檬皮的病變面積和水漬圈明顯擴大,而油斑病受損的檸檬皮病變面積和水漬圈沒有明顯變化。接種后9 ~ 10 d,病變面積和水漬圈不斷增大;結果,果實軟化腐爛。但油斑病仍表現出較高的硬度,病變面積沒有擴大,青霉孢子的粘附和生長受到明顯抑制。

Fig. 8健康和油斑病損傷檸檬皮藍色霉菌的癥狀
總結
本研究采用多種生物學方法對青檸檬油斑病木質素積累的機制進行了分析。油斑病損傷檸檬皮的初級代謝物(尤其是葡萄糖)顯著降低,次級代謝物(尤其是木質素)顯著增加。檸檬皮在油斑病下發生嚴重的木質化,苯丙素的生物合成被顯著激活,與木質素積累相關的DEGs有79個,其中65個基因顯著上調,尤其是PAL、C4H、CCR、F5H POD和UGT72E基因。油斑病損害的檸檬皮具有較高水平的木質素積累和增強對病原真菌的防御。該研究是首次報道檸檬油斑病對病原真菌表現出較高的抗性。
如果您對該基因測序思路感興趣,歡迎點擊下方按鈕聯系我們,我們將免費為您設計文章思路。



京公網安備 11011302003368號