BSA(Bulked Segregant Analysis),又稱集群分離分析法或混合分組分析法,針對目標性狀,選擇表型極端差異的親本構建家系,同時對兩親本和該家系目標性狀表型極端的子代分別混合得到的兩個混池進行全基因組重測序,檢測到的兩混池間DNA差異片段即為候選區域,并注釋該區域基因,可進一步定位到目標性狀相關的基因或標記。利用該方法,可以快速的對單一性狀在基因組上進行定位。
隨著高通量測序技術的興起,基于全基因組測序的BSA方法廣泛地應用在作物、蔬菜、花卉等物種中,并且成功定位出了許多農藝性狀相關的基因。BSA因其具有“快速、準確、性價比高”的優點,受到了廣大育種家的青睞。
下面小編為大家分享幾篇BSA文章案例,一起來看下BSA分析的應用思路~
案例分享
基于BSA和轉錄組水稻孕穗期耐寒性候選基因鑒定
研究背景
水稻是全世界最重要的糧食作物之一,同時也是冷敏感作物。孕穗期冷害是影響水稻穗部形態建成和制約水稻高產穩產的主要因素之一。黑龍江省位于中國最北端,是中國的水稻主產區。低溫脅迫,特別是孕穗期,嚴重影響了黑龍江省水稻總產量。因此,水稻抗寒育種是黑龍江省水稻增產的重要策略。由于水稻孕穗期耐冷性遺傳機制的復雜性和傳統QTL定位方法的局限性。從而導致耐冷遺傳研究較為緩慢。因此,發掘孕穗期耐冷主效QTL是挖掘耐冷基因的基礎,同時,對分子標記輔助選擇在耐冷品種的選育上具有重要指導作用。
研究思路
研究結果
BSA分析
本研究在Longjiang25(耐冷)和Longjiang11(不耐冷)雜交構建的F2群體中(245份材料),挑選50個耐冷和50個不耐冷極端材料分別進行混池測序,親本各10×,子代分別是67×和80×,進行BSA分析;利用SNP index 和indel index方法進行性狀與標記的關聯,最終將候選區域定位到6號染色體和9號染色體上的0.82Mb區域內,分析發現這些區域共包含98個注釋基因。

圖1 BSA定位結果
轉錄組分析
作者對低溫脅迫(12℃)條件下,對第0、2、4天水稻花序上3.5-4.5mm的幼穗進行取樣, 做 RNA-seq分析 ,分析兩親本在低溫脅迫條件下,差異基因表達情況。結合BSA關聯分析的定位區間,發現候選區域內有50個差異表達基因。通過對差異表達基因進行GO和KEGG富集功能分析結合功能富集分析,確定4個(Os09g0514200、Os09g0516500、Os09g0516600和Os09g0511600)潛在候選基因與耐寒性相關;進一步通過qRT-PCR驗證這4個基因的表達情況,結果顯示與轉錄組表達一致。

圖2 轉錄組結果
總結
本研究中對水稻耐冷材料和不耐冷材料構建 F2 群體,選擇兩個極端混池進行全基因組混池測序,同時該研究結合 RNA-seq和基因功能富集分析,確定4個與耐寒性相關的潛在候選基因。
基于高密度遺傳圖譜和BSA共定位油菜株高相關的候選基因
研究背景
油菜是世界上最重要的油料作物之一,株高是油菜株型的主要決定因素之一,不但與油菜收獲指數以及產量密切相關,而且也是影響抗倒伏能力和機械化收獲特性的一個重要因素。因此,解析油菜株高遺傳結構,挖掘矮稈種質資源和矮稈基因對植物株型的改良和培育油菜理想株型品種具有重要的理論與現實意義。
研究思路

研究結果
BSA分析
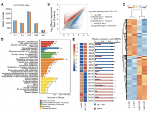
本研究在ZS11-HP(高)×sdw-e(矮,自然變異)構建的F2群體中,分別挑選20株極高和極矮的材料進行混池構建,進行重測序,親本測序深度為69.96×和69.62×,子代測序深度為32.82×和33.47×,進行BSA分析,通過SNP-index的方法定位到A10染色體上0 Mb-5.5 Mb, 6.0 Mb-12.0 Mb(11.5Mb大小)的顯著區間。
圖1 BSA分析結果
高密度遺傳圖譜構建與QTL分析
用于高密度遺傳圖譜構建的群體是同一個親本構建的包含200份單株的F2群體,對子代測序7.67×,依據基因型開發出4323個bin標記,利用Highmap構建了油菜的19條連鎖群,總遺傳距離為2026.52cM;又利用R/qtl的區間作圖法(IM)和復合區間作圖法(CIM)定位油菜株高性狀的QTL位點,定位到3個主效QTL,其中qPHA10與BSA定位結果高度一致,顯示出定位的可靠性。

圖2 油菜高密度遺傳圖譜
圖3 基于 IM和CIM的QTL定位結果
轉錄組分析
為了進一步挖掘候選基因,本研究進行了ZS11-HP和sdw-e中SAM組織的轉錄組分析。根據定位的QTL區間,在穩定的QTL的區間內共鑒定出11個上調和14個下調的候選基因。進一步基于兩個親本的變異信息和RNA-seq,確定BnaA10g08290D、BnaA10g09290D和BnaA10g08230D可能是本研究的候選基因。后續又結合qRT-PCR分析,驗證了差異基因表達。

圖4 RNA-seq分析和差異表達基因KEGG富集分析
總結
本研究中基于兩個F2群體分別進行BSA分析和高密度遺傳圖譜構建,采用BSA和遺傳圖譜共定位的方法對油菜株高相關的QTL進行定位,在兩個F2群體中定位到油菜株高相關的主效QTL qPHA10。
基于BSA和GWAS分析揭示大豆花葉病毒G2和G3株的抗性機制
研究背景
大豆是重要油料作物,生長發育過程受各種不利環境及病蟲害影響。大豆花葉病毒病是多數由大豆花葉病毒(Soybean mosaic virus,SMV)侵染引起的病毒性病害,全球范圍內分布較廣、具有破壞性的病毒性疾病之一,其對大豆植株危害嚴重,傳播范圍廣。挖掘抗病基因、培育抗病品種是抵抗病害和保證大豆產量的有效途徑。
研究思路

研究結果
GWAS分析大豆對SMV菌株G2的抗性
本研究對352份栽培大豆種質材料進行SLAF測序,共開發出26,143 SNPs標記,對其進行全基因組關聯分析,在13號染色體上鑒定到與SMV菌株G2抗性相關的顯著SNP位點,其中SNP rs29384570解釋了16.58%的表型變異;作者將與rs29384570(Chr. 13: 29384570 bp)相關的區域確定為SMV抗性的主要基因座,命名為Rsvg2。
連鎖分析
為了進一步驗證Rsvg2的準確性,作者基于130份RIL群體材料構建極端混池,采用SLAF-seq與BSA分析結合的策略,進行BSA分析,結果發現與SMV抗性相關基因組簇分布在13號染色體上的3個相鄰基因區域(28Mb-32Mb);第2個區域與GWAS關聯的區域重疊,表明Rsvg2是一個穩定的位點,可以潛在控制大豆對SMV G2和G3的抗性,并且抗性基因更可能在第2個熱點區域。利用基于130個RIL群體材料中的40個多態SSR和SNP標記的連鎖圖,進一步將Rsvg2基因座定位在SNP 9和SNP 11之間的區間中,該區間包含30個候選基因。
接著,作者又利用一個超大F2分離群體,在Rsvg2的間區和側翼區,利用55個具有多態性的SSR標記與F2中抗性植株的表型數據進行關聯分析,將Rsvg2定位至2.83 kb區間內,該區間包含一個編碼SOT(磺基轉移酶)的GmST1基因。作者將GmST1確定為Rsvg2位點的候選基因。

圖1 Rsvg2的精細定位
轉基因驗證
作者進一步通過表達分析、遺傳轉化分析等方法驗證GmST1基因對大豆花葉病毒的抗性,通過qRT-PCR和RNA-seq對SMV抗性株系Dongnong93-046和SMV-感性株系Hefeng25的不同組織進行分析,分析結果表明,GmST1基因受SMV感染調控,且該基因在抗SMV和易感SMV大豆品種之間存在差異表達。通過轉基因過表達遺傳轉化實驗發現,GmST1的RSVG2-R等位基因提升了大豆對SMV G2和G3菌株的抗性。最終發現編碼磺基轉移酶的GmST1基因, 賦予大豆對大豆花葉病毒G2和G3株的抗性。
圖2 GmST1基因在不同抗性材料中的相對表達量

圖3 轉基因植株表型
總結
本研究結合GWAS,BSA,QTLs等群體基因定位研究方法,對大豆植株對大豆花葉病毒G2和G3株的抗性基因座進行精細定位,進一步通過轉基因過表達,轉錄組等方法進行驗證,最終發現GmST1基因, 其編碼磺基轉移酶, 賦予大豆對大豆花葉病毒G2和G3株的抗性。
尾聲
通過以上文獻我們可以看出BSA在遺傳群體基因定位中發揮重要作用,可通過BSA分析對極端性狀進化基因定位,進一步與遺傳定位結果進行互相驗證。然而,為了能讓廣大科研工作者能夠自主便捷的通過BSA進行相關材料的群體遺傳學研究,百邁客云自上線以來,百邁客群體研發團隊進一步全情打造群體云分析平臺,耗時一年半時間重磅推出的BSA云分析平臺,可實現極速標準分析、個性化分析、實時查看的優勢,另外還可大大降低數據分析成本,讓科研更加高效!
在此年末促銷之際,百邁客特推出做BSA項目,送BSA云平臺分析權限,歡迎垂詢!
參考文獻
[1] Guo Z, Cai L, Chen Z, et al. Identification of candidate genes controlling chilling tolerance of rice in the cold region at the booting stage by BSA-Seq and RNA-Seq.?R Soc Open Sci.?2020;7(11):201081.
[2] Dong Z, Alam MK, Xie M, et al. Mapping of a major QTL controlling plant height using a high-density genetic map and QTL-seq methods based on whole-genome resequencing in Brassica napus. G3 (Bethesda). 2021;jkab118.
[3] Zhao X, Jing Y, Luo Z, et al. GmST1, which encodes a sulfotransferase, confers resistance to soybean mosaic virus strains G2 and G3. Plant Cell Environ. 2021;10.1111/pce.14066.






京公網安備 11011302003368號