今天給大家帶來一篇新鮮出爐的多組學聯合分析文章的案例解讀,這篇文章也是北京百邁客公司和浙江大學合作的一篇成功案例。本篇文章主要利用了DNA甲基化、轉錄組、代謝組進行了多組學聯合分析,闡述了相近地域但是土壤生態條件差異巨大的兩個野生大麥種群的物種形成機理和生態逆境適應性機制。
北京百邁客生物科技提供基因組、轉錄組、代謝組等多組學的測序分析服務,針對性的設計項目執行方案,百邁客云平臺搭載多組學聯合分析平臺,助力您的深度個性化挖掘!
英文題目:Multi-Omics Analysis Reveals the Mechanism Underlying the Edaphic Adaptation in Wild Barley at Evolution Slope(Tabigha)
發表期刊:Advanced Science
影響因子:16.803
研究背景
土壤是植物的活基質,為植物的生長發育、水、 礦物元素和微生物群提供了必要的物理支持,土壤的物理、化學和生物特性對植物的生長發育有很大的影響。因此,通過開發適合各種類型土壤的更好的作物品種,可以實現土壤資源的可持續和有效的利用。大麥一直是一種重要的糧食 作物,現在也被用作飲料和飼料的原料生產產品。在大麥馴化過程中,特別是在現代育種和集中化栽培后,栽培大麥的遺傳多樣性顯著降低,成為大麥育種提高生物非生物壓力耐受性和改良的瓶頸,野生大麥已適應各種土壤 類型、有效性、水分、溫度和海拔高度不同的環境,成為改良栽培大麥的理想遺傳資源。已有研究已發現了多個物種(包括病毒、細菌、真菌、植物和動物)對微生態環境的適應性及產生的遺傳變異。當植物暴露于環境脅迫下時,DNA甲基化對轉錄組的強調控已被廣泛報道。植物對環境脅迫的反應是一個復雜的過程,需要在多組學水平上進行協調,目前基因組測序、甲基化組測序、轉錄組,蛋白質組學,和代謝組在這方面都有了成熟的應用。水稻、蘋果等物種的非生物脅迫研究表明植物中DNA的甲基化和TE的動員可以影響適應性應激反應和基因組的穩定性,因此,破譯小麥等野生品系的DNA甲基組與轉錄組和代謝組的相互作用,將有利于耐非生物和生物脅迫新品種的選擇和育種。
實驗材料
巴勒斯坦(Tabigha)的 “進化坡”上的兩個野生大麥種群Basalt和Terra Rossa的實驗室水培材料,兩個品種各取5份三葉期17日齡幼苗進行DNA甲基化(WGBS)測序,并分別對每份材料的根、葉組織分別設置3次重復進行轉錄組及代謝組的測序。(其中DNA甲基化、轉錄組測序分析由北京百邁客提供支持)
結果分析
一、大麥種群Basalt和Terra Rossa的甲基化分析
通過WGBS測序技術在10份野生大麥材料中共獲得1620Gb的cleandata,共鑒定出131408470個CG甲基化位點(mCG)(占所有CGs的94.7%)、 97714324個mCHGs位點(占所有CHGs的77.6%)和20576899個mCHHs位點(占所有CHHs的2.9%)。并且一共鑒定出121433個差異甲基化區域(DMRs),其中52306個CG-DMRs,30720個CHG-DMRs和38407個CHH-DMRs(圖C)。通過甲基化區域在染色體上的分布,作者發現CG-DMRs和CHH-DMRs兩種類型的差異甲基化區域在染色體的遠端區域高度積累,并且主要集中在基因區和啟動子區,而CHG-DMRs的情況則和它們不同,不僅在染色體上分布相對均勻,并且基因區和啟動子區的表達也相對比較低(圖A)。這些結果表明,CG-DMRs和CHH-DMRs可能在野生大麥兩個土壤種群的適應性功能多樣化和基因區域調控中發揮重要作用。對CG-DMR基因和CHH-DMR基因進行GO富集分析,發現CG-DMR主要富集在與基本過程相關的基因中,如ATP的產生、轉錄和翻譯,而CHH-DMR基因在代謝過程中富集,包括碳代謝、糖代謝和應激反應途徑(圖H)。

(A) 基因組中甲基化區域、Fst、基因和轉座子元件(TE) 的分布密度?(C)?三種DMR類型的維恩

???????????????????????????????????????????????????????????????????????????????????????? DMR相關基因的GO富集
二、. 兩種野生大麥的轉錄組及代謝組分析
通過轉錄粗測序技術,共獲得(431.97Gb)的cleandata。與Basalt大麥種群相比,Terra Rossa大麥種群在葉片和根系中分別有712和567個上調表達基因,497和752個下調表達基因(圖A,C)。根據KEGG富集分析,差異基因在葉片和根中的“苯丙烷生物合成”、“植物-病原體相互作用”和“淀粉和蔗糖代謝”代謝途徑中均富集(圖2E,F),但是“苯丙烷生物合成”、“植物-病原體相互作用”途徑的相關基因在Basalt大麥種群中的表達更高,而“淀粉和蔗糖代謝”途徑的相關基因則Terra Rossa大麥種群中表達更活躍(圖B,D)。
代謝組是生命活動的直接體現者,作者利用利用UPLC-Q- TOF/MS對兩個野生大麥土壤種群的代謝物譜進行了分析,在葉片和根中分別鑒定出157種和147種代謝物,Terra Rossa大麥種群葉片中糖、三羧糖循環中的有機酸和氨基酸的濃度較高,這與材料中水解酶基因較高的轉錄活性相一致。而Basalt大麥種群的葉片和根均表現出較高濃度的酚酰胺及其衍生物(圖2G、H)(主要與更活躍的苯丙烷 途徑相關)。此外,在Basalt大麥種群根中觀察到谷胱甘肽的富集(主要與GSTs的高表達有關)。綜上所述,轉錄組和代謝組均表明,Terra Rossa大麥種群在初級代謝中活性較高,而Basalt大麥種群材料的次生代謝活性更活躍。

(A、C)葉片和根中差異表達基因(DEGs)的火山圖。(B、D)deg的熱圖。E,F)葉和根中DEGs的KEGG富集。(E,F)葉和根中DEGs的KEGG富集。(G,H)代謝物水平倍數變化的火山圖。
三、DNA甲基化對mRNA和lncRNA的表達調控
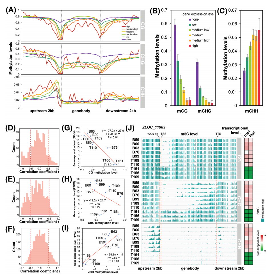
?很多研究表明,DNA甲基化在基因表達的調控中起著至關重要的作用。靠近TSS的上游區域的CG和CHG甲基化水平急劇下降,且上游100bp的甲基化水平與基因表達水平呈負相關(圖B),而CHH甲基化水平卻呈現先上升再下降得趨勢,并且在 1000~200bp的上游區域,CHH甲基化水平與基因表達水平呈正相關(圖C)。為了確定高或低甲基化對單個基因表達的影響,作者對10份野生大麥品種的甲基化水平與基因以及lncRNA表達水平進行了Pearson相關分析,發現對于部分基因,近轉錄起始位點啟動子區域的CG和CHG甲基化會抑制mRNA轉錄,而CHH甲基化則會促進mRNA的表達。

(A)被不同表達水平劃分的基因內和側翼的甲基化水平。(B)TSS上游100bp的平均CG和CHG甲基化水平。(C)平均CHH甲基化水平TSS上游1000~200bp的水平。(D-F)m5C水平(D、mCG、E、mCHG、F、mCHH)與轉錄水平之間的Pearson相關系數分布。(G-I)m5C水平(G、mCG、H、 mCHG、I、mCHH)與ZLOC_11983轉錄水平的相關性分析。(J)m5C水平和ZLOC_11983的轉錄水平。
結論
本研究通過DNA甲基化分析,發現表觀基因組和基因組變異導致了進化坡(Tabigha)的兩個野生大麥毗鄰的地質和土壤種群之間的差異。此外,通過代謝組和轉錄組的研究,發現糖代謝的促進有助于野生大麥對進化坡(Tabigha)Terra Rossa土壤的土壤適應,而苯丙烷/苯酰胺生物合成和免疫信號通路的增強使野生大麥能夠后期適應進化坡(Tabigha)的潮濕、富含真菌和細菌的Basalt土壤。總之,野生大麥在對比土壤的土壤適應性可能在表觀基因組、轉錄組和代謝組水平上都受到調控。另外,研究中發現的關鍵基因以及抗真菌代謝物可以作為提高栽培大麥和其他谷類作物非生物和生物耐受性的重要遺傳資源,以確保糧食可持續生產和糧食安全。
產品介紹
轉錄組測序(RNA-seq)能夠對樣品任意時間點或任意條件下的轉錄組進行測序,獲取某一狀態下所能轉錄出來的所有mRNA的信息,擁有√確到單個核苷酸的分辨率。能夠動態反映基因轉錄水平,同時鑒定和定量稀有轉錄本和正常轉錄本,并且提供樣品特異的轉錄本序列結構信息。目前已經廣泛的應用于動植物發育調控、環境適應、免疫互作、基因定位、物種遺傳進化及腫瘤與遺傳病檢測等。
代謝組學(meta-bolomics)是對不同生物體、組織或細胞所有小分子代謝物進行分離、定性和定量分析,并尋找代謝物變化規律或差異與生理、病理、表型變化的相對關系,進而解析生物學問題。

京公網安備 11011302003368號