微生物在環境中無處不在,如人體腸道、動物瘤胃、植物菌根、土壤、水體、昆蟲、礦井等。宏基因組指環境中全部微小生物遺傳物質的總和,包含了可培養和不可培養的微生物基因。通過宏基因組研究不僅可以獲取環境樣品的物種組成、物種多樣性,還可以獲取樣品中功能組成、功能多樣性,挖掘功能潛力等。
在項目分析過程中,您是否為宏基因組研究而彷徨躊躇?想入門宏基因組研究?想了解每個步驟在做什么、用了什么參數、參數有什么影響?針對老師們對宏基因組研究的需求,我們特開辦了NGS宏基因組培訓班,面向全體科研工作者,系統的學習宏基因組從實驗到分析每個步驟,了解宏基因組分析內容和結果解讀、常用作圖,讓您無憂。課程設計涵蓋Linux基本操作、宏基因組分析內容及體驗、STAMP作圖及百邁客云平臺個性化分析等。
培訓課程亮點
培訓課程內容
Linux基本操作:linux服務器練習,亦可在windows電腦平時操作

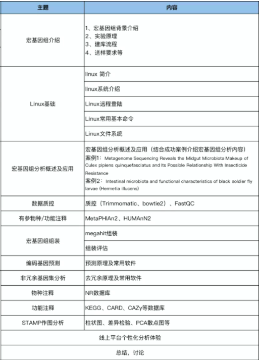
宏基因組實驗到分析:干貨滿滿,從宏基因組背景介紹、實驗(實驗測序原理、建庫方法和流程、送樣注意事項等)、分析(下機數據質控、有參注釋、無參組裝/預測/物種注釋/功能注釋等)、windows可視化作圖,讓您全面了解宏基因組分析每個過程,并結合案例文章,讓您了解宏基因組文章思路,助力科學研究。

STAMP作圖:可進行柱狀圖、差異檢驗、PCA散點圖等

課 程 詳 情

課程購買方式:(會員卡及單獨購買課程選擇即可)
若購買多個生信教程,我們還有更多會員卡優惠,點擊查看更多>>生信分析培訓班
普通會員:任選4個生信教程,6000元/年
銀牌會員:任選6個生信教程,8000元/年
金牌會員:任選10個生信教程,11000元/年
鉑金會員:任選13個生信教程,13000元/年
會員權益:
1、包含云收費視頻包:百邁客云課堂現有價值近6千的收費課程免費看(除以上生信課程外)
2、不限次直播課程:所選課程對應1年的直播觀看權限,觀看直播不限次
3、線下活動:會員線下活動每年至少一次,活動不僅有專家、有美食、有美酒同時還有美景與技術牛
4、金牌、鉑金會員另贈送百邁客第八屆全國功能基因組學峰會門票(峰會為>500人會議,現已舉辦7屆,每屆均有院士大牛參加)
5、收費工具免費用:生信課程中同樣分析可選擇代碼或在線工具實現,其中收費在線工具可有3個月免費使用權
6、購課折扣:超過會員卡內的課程,每增加一個可享7折優惠


京公網安備 11011302003368號