研究標題:Multimodal Analysis of Composition and Spatial Architecture in Human Squamous Cell Carcinoma
發表雜志:CELL(IF:38.634),2020.6.23
簡述:整合高維多組學方法來描述人皮膚鱗狀細胞癌特征,確定了腫瘤特異性角化細胞群體以及腫瘤前沿的免疫浸潤和異質性。
研究背景
上皮性腫瘤約占人類惡性腫瘤的90%。cSCC作為其中的一種,是美國第二常見的惡性腫瘤,每年發病人數超百萬。盡管可以切除治療,但有高達4%的cSCC會發生淋巴結轉移,并且1.5%的患者最終死亡。近期cemiplimab(PD1抑制劑)的上市給與晚期和轉移癌患者以希望,但是腫瘤標志物預測響應的阻力和不足迫切需要更好的對腫瘤微環境(TME)進行特征描述。本文結合單細胞測序、空間轉錄組等技術,揭示cSCC的腫瘤異質性和免疫機制,為腫瘤和免疫動力學研究提供了支持。
研究方法
一、?實驗材料
二、?實驗技術
單細胞RNA-seq、空間轉錄組測序、多路復用離子束成像、CRISPR篩選等。
三、實驗流程

實驗結果
對10例患者手術切除的腫瘤和原位正常皮膚進行scRNA-seq(圖1A),共獲得48164個單細胞數據。通過無監督聚類分析確定了腫瘤、正常上皮細胞以及基質細胞亞型(圖1B),并且對骨髓細胞亞群和NK&T細胞亞群進行了細分(圖1C&D),所有的亞群都與之前的實體瘤scRNA-seq研究相似。細胞類型的比例分析也反映了細胞處理的一致性(圖1E&F)。本研究為cSCC提供了代表性的細胞圖譜。

圖1|正常皮膚和鱗狀細胞癌的單細胞轉錄圖譜
重新聚類正常上皮細胞后,在正常皮膚中觀察到3個主要的角質細胞(KC)亞群(基底、循環、分化細胞)。典型相關分析表明腫瘤KCs廣泛重現了正常(基底、循環、分化細胞)亞群,在正常皮膚和cSCC中有幾個共享的標記基因(圖2A-D)。有趣的是,在腫瘤細胞聚類中出現了與正常皮膚無明顯關聯的第四個KC亞群,即TSK亞群(圖2B-D)。事實上,在這一簇與其他腫瘤細胞區別開來的100個基因中,有99個基因在腫瘤組織中的表達明顯高于正常組織。TSK標記基因與細胞運動和細胞外基質分解有關,暗示了它的侵入性(圖2E)。TSKs表達經典的上皮-間質轉化(EMT)標志物,如VIM和ITGA5(圖2F);但是EMT類似的TSK細胞缺乏經典表達EMT轉錄因子(圖2H)。因此,我們通過單細胞調控網絡進行推理和聚類,提名AP1和ETS家族成員為潛在控制TSKs的TFs(圖2I)。TSK細胞也表現出較大的EMT評分范圍,提示細胞狀態具備高可塑性(圖2G),與EMT連續模型一致。基底細胞(Basal)在腫瘤中的發生率約是正常循環細胞的四倍(圖2K)。總的來說,cSCC表現出分化失常,基底細胞迅速增殖,并出現表達EMT連鎖基因的TSK亞群。

圖2|腫瘤角質細胞的異常分化層次
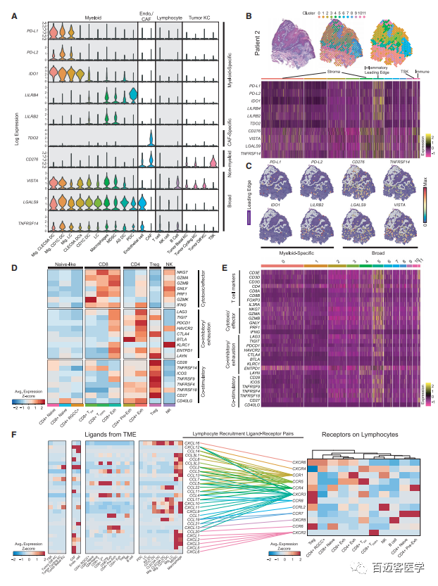
在患者中,腫瘤相關的斑點簇展現出單細胞測序腫瘤KCs的定位基因表達,同時免疫或間質基因與腫瘤臨近間質、未受累的間質或附件區域有關聯,與大體的cSCC結構一致(圖3A)。使用scRNA-seq中TSK標記基因對每個空間轉錄組斑點評分,顯著突出了一個TSK-high簇,包括TSK標記物MMP10(圖3B&C)。在具有清晰前沿的腫瘤中,TSK鄰近間質富集了癌癥相關成纖維細胞 (CAF)和內皮細胞轉錄本,表明TSK細胞主要位于纖維血管微環境中(圖3D)。超過80%的TSK高簇點位于腫瘤前沿,其余的前沿點富集了Basal腫瘤基因(圖3E&F),這種共存關系通過共表達標志物COL17A1的免疫組化得到進一步確認(圖3G&H)。此外,炎癥反應和干擾素信號基因在非TSK前沿表達,與干擾素相關轉錄本在腫瘤基底群體中的存在一致(圖2E&I)。這些結果確定了TSK、Basal細胞以及TSK近端纖維血管生態位造成的cSCC腫瘤前沿的異質性。

圖3|空間轉錄組反映了前沿異質性

圖4|cSCC的免疫景象
利用多重離子束成像(MIBI)技術,在單細胞分辨率下解析TME的空間組織。我們對6例患者的腫瘤前緣進行了18個視野的MIBI掃描,對38個腫瘤和基質/免疫蛋白標志物圖像進行分段,確定了55832個細胞(圖5A),并且聚類分析的主要細胞類型與scRNA-seq細胞類型相似(圖5B)。間質和免疫組分在腫瘤內和腫瘤間是可變的,12/17的腫瘤患者圖像聚類不一致(圖5C)。腫瘤內外的CD8 T細胞、Tregs、巨噬細胞和CD4 T細胞存在高度相關性,尤其前兩者更甚(圖5D)。5/12視野具備足夠的細胞進行系統分析CD8 T細胞和Tregs距離(圖5F-H),我們發現了兩者的共定位,并且CD8 T細胞的比例也與共定位呈正相關,表明Tregs受到TME的共招募和CD8 T細胞的共定位共同調節,另外CD4 T細胞和巨噬細胞與Tregs共定位(圖5I)。成纖維細胞、巨噬細胞和Tregs在腫瘤-間質邊緣最豐富,而CD8 T細胞和中性粒細胞被大量排除在腫瘤之外,表明 Treg 定位可能阻止效應淋巴細胞進入腫瘤(圖5J&K)。已經被發現可以介導免疫抑制或抗腫瘤活性B細胞是唯一表現出優先浸潤的細胞類型。

圖5|cSCC中淋巴細胞子集的空間結構
進一步,我們整合scRNA-seq和ST數據來描述前沿鄰近腫瘤和TME細胞之間的信號通路(圖6A)。基于配體-受體對數據庫,TSKs廣參與了自分泌和旁分泌相互作用(主要與CAFs、內皮細胞、巨噬細胞和MDSCs)(圖6B&C)。我們使用NicheNet和ST對前沿預測為調節TME特異性細胞類型標記的腫瘤KC配體進行優先排序。與TSK-纖維血管生態位一致的是,對CAFs的顯著TSK信號通路是由幾對TSK-CAF配體-受體對介導的,包括MMP9-LRP1和TNC-SDC1(圖6D&E)。此外,TSKs可通過配體-受體對(PGF-FLT1、PGF-NRP2和EFNB1-EPHB4)調節內皮細胞。相反地,內皮細胞和CAFs顯著共表達NicheNet預測配體,如TFPI, FN1,和THBS1,這些與TSK受體匹配(圖6F&G)。進一步證實TSKs是一種類似EMT的群體。為了判定TSK細胞是否與多變的TME普遍關聯,我們調研了TCGA數據庫中31種實體瘤數千個轉錄組數據。我們進一步判定TSK配體是否誘導CAF基因(1)伴隨配體CNV缺失,減少CAF基因表達;(2)配體表達和CAF基因的關聯(圖6H),這個在過往研究中被證實。另外TSK細胞可以抑制抗腫瘤免疫。雖然這些研究還不明確TSK細胞是內在抵抗還是免疫調節活性起作用,但這個亞群提供了一個提高免疫治療的目標方向。

圖6|與前沿生態位相關聯的細胞串擾情景
使用典型的小鼠模型進行腫瘤亞群功能評估,單細胞測序結果發現異種移植SCC細胞的特征與患者樣本基本一致(圖7A-C)。來自患者和異種移植數據類似TME細胞類型的比較也顯示,人和小鼠之間共享標記物高度重疊,只有異種移植的少量脊髓細胞存在微妙差異(圖7D&E)。使用患者腫瘤亞群標志物對體外培養的SCC細胞系進行分析,發現體外細胞在基底、循環和TSK評分方面表現出較小的異質性,這也反映了TME是一個腫瘤細胞群出現的條件(圖7F)。綜上,異種移植模型概括了cSCC ITH的關鍵特征。

圖7|腫瘤角化細胞缺陷的體內CRISPR分析
接下來,使用CRISPR/Cas9技術對3個鱗狀細胞癌移植瘤株進行篩選(4個亞群,334個富集基因),評估腫瘤KC亞群的功能作用(圖7A)。通過STARS算法,獲得38個命中點,其中18個至少被兩種細胞系共享(圖7F)。特別的,對腫瘤生長重要的基因偏向于在TSK、基底和循環細胞中表達。腫瘤循環KCs特有的參與細胞循環的基因形成了以PCNA和GINS2為中心的最大網絡。最大的TSK特異性網絡包括ITGB1、FERMT1、CD151、ARPC2、HSP90B1。ITGB1、CD151和 FERMT1的蛋白產物在細胞表面相互作用,介導整合素信號。通過體外實驗驗證ITGB1、FERMT1和CD151對腫瘤生長的重要性低于體內,證實了如果整合素信號介導與TME的通訊,相關基因在體內腫瘤發生中應該比在體外有更大的依賴性的推斷。綜上,體內異種移植篩查結合TCGA分析突出了可能控制亞群特異性致瘤功能的關鍵基因。
文章總結
本文整合單細胞RNA測序、空間轉錄組和多路離子束成像繪制了人類鱗狀細胞癌組成和空間結構的多模式圖譜,發現了一個定位于腫瘤前沿的腫瘤特異性角化細胞(TSKs)。TSK在腫瘤微環境的機制探索,體內CRISPR篩選確定的腫瘤亞群致瘤基因網絡,為腫瘤和免疫動力學研究提供了極大支持。


京公網安備 11011302003368號