
2018年12月20日,西安交通大學劉恩岐教授團隊與北京百邁客生物科技有限公司合作,通過純二代測序技術完成了喜馬拉雅旱獺基因組組裝,獲得了喜馬拉雅旱獺完整基因組草圖,并對其冬眠及環境適應性機制進行深入研究,該研究成果刊登于Cell子刊iScience。喜馬拉雅旱獺基因組文章具體研究內容如下:
英文題目:Hypoxic and cold adaptation insights from the Himalayan marmot genome;
中文題目:喜馬拉雅旱獺基因組揭示其缺氧和冷適應機制;
發表雜志:iScience;
發表時間:2018.12.20;
合作單位:西安交通大學;
摘要
喜馬拉雅旱獺(喜馬拉雅土撥鼠)是一種冬眠哺乳動物,棲息在喜馬拉雅山脈的高海拔地區。本研究成功組裝了喜馬拉雅旱獺基因組,組裝基因組大小2.47 G。系統發育分析表明,喜馬拉雅旱獺與蒙古旱獺大約在198萬年前開始分化。旱獺在冬眠期間,與肝臟中脂肪酸代謝相關基因,參與補體和凝血級聯相關基因的轉錄發生變化,以及腦干細胞的多能性途徑發生改變。兩個受選擇基因Slc25a14和ΨAamp,在旱獺低海拔和高海拔種群之間顯示出明顯的基因分型差異。作為假基因,ΨAamp可能具有生物活性,通過競爭性miRNA結合影響Aamp的穩定性。這些發現揭示了喜馬拉雅旱獺適應極端環境的分子和遺傳基礎。
研究背景
喜馬拉雅旱獺(喜馬拉雅土撥鼠)是旱獺屬的一種大型松鼠,廣泛分布在印度,尼泊爾和巴基斯坦喜馬拉雅地區以及中國青藏高原的海拔1,900-5,000米處。青藏高原以其氣壓低,氣候寒冷,資源有限的極端環境而聞名。喜馬拉雅旱獺具有幾個獨特的生物學特征,如冬眠,深洞挖掘,厚皮毛和增大的體積,這可能與其對惡劣環境選擇壓力的演化相關。
許多野生動物,如牦牛,藏羚羊和藏獒,棲息在青藏高原。這些野生動物的高海拔適應機制引起了廣大研究者極大的興趣,盡管不同物種經歷了相似的選擇壓力,但可能涉及到不同的適應途徑和相關基因。與其它高原地區的哺乳動物不同,喜馬拉雅旱獺冬季在群體中冬眠,冬眠洞穴特別深,有些深度超過10米。哺乳動物的冬眠是代謝抑制和休眠的季節性狀態,其特征在于體溫,新陳代謝,心率和氧消耗量的降低。喜馬拉雅旱獺在冬季面臨嚴重的缺氧和寒冷壓力。
本研究通過高深度測序成功組裝了雄性喜馬拉雅旱獺基因組,對來自高海拔和低海拔地區的20只喜馬拉雅旱獺和其它4只旱獺進行重測序,并對冬眠/覺醒狀態的喜馬拉雅旱獺進行RNA測序。本研究提供了有關高海拔適應和冬眠遺傳機制的線索,同時基于喜馬拉雅旱獺的生物學研究為研究旱獺進化,高地疾病,冷適應性提供了寶貴的資源。
材料方法
●?材料
一只來自中國青海省西寧市的2歲雄性喜馬拉雅旱獺;
●?基因組denovo策略
二代小片段文庫(mean insert sizes: 180 bp和500 bp)和mate-end文庫(mean insert sizes: 3 Kb, 4 Kb, 5 Kb, 8 Kb, 10 Kb, 15 Kb和17 Kb);Illumina HiSeq 4000;測序深度:~206x;
●?研究方法
基因組組裝注釋:
1.?基因組調研圖:Genome size = 21-mer number / 21-mer depth,JELLYFISH,預估基因組~2.33 Gb;
2.基因組組裝:ALLPATHS-LG;SSPACE;GapCloser(V1.12 for SOAP?de novo)?,組裝基因組~2.47 Gb,contigN50=80.46 Kb,scaffoldN50=1.50 Mb;
3.基因組完整性評估:a,轉錄組基因完整性預測(旱獺腎,胰腺,腎上腺,肝臟和大腦組織混合),Trinity,BLAT,97.90% unigenes支持組裝好的參考基因組;b,CEGs評估:CEGMAv.2.3,BLAT,完整性99.60%;c,BUSCO評估:BUSCOv1.22 (mammalia_odb9),完整性88.34%;
4.重復序列注釋:采用同源預測和從頭預測的策略對喜馬拉雅旱獺基因組進行重復序列預測,軟件包括Repeat Scout,LTR-FINDER,MITE和PILER,鑒定了~1.149 Gb重復序列,占旱獺基因組的46.5%,LINE和LTR分別占喜馬拉雅旱獺基因組的20.05%和9.22%;
5.非編碼RNA(ncRNA)預測:tRNA-scan-SE;miRBase(Release 21);miRDeep2;
6.假基因預測:tBLASTN,GeneWise,鑒定出1,479個假基因;
7.蛋白質編碼基因預測和功能注釋:利用從頭預測(Augustus),同源預測(人,鼠,兔,GeneWise和GeMoMa)及轉錄組預測(BLAT,PASA,TopHat,Cufflinks,Transdecoder),EVidence Modeler(EVM),對喜馬拉雅旱獺蛋白編碼基因進行預測,共計預測了21,468個蛋白質編碼基因,占整個蛋白質編碼基因集的99.38%;
8.基因組注釋質量評估:通過比較喜馬拉雅旱獺基因組的蛋白質編碼基因結構特征與3個注釋好的基因組(人:GRCh38.p7;鼠:GRCm38.p4;兔:OryCun2.0),發現喜馬拉雅旱獺和其它物種非常相似,表明喜馬拉雅旱獺蛋白質編碼基因集的具有很好的質量。
比較基因組學分析:
1.?直系同源基因和旁系同源基因鑒定:treeFam,all-to-allBLASTP,MUSCLE,Mafft;
2.系統發育樹構建與分化時間估算:利用15個物種(小鼠,大鼠,倉鼠,喜馬拉雅旱獺,松鼠,鼠兔,兔子,人類,黑猩猩,山羊,綿羊,牛,豬,驢和馬)的4,573個單拷貝直系同源基因構建系統發育樹,MUSCLE,phyML,分化時間估算PAML MCMCtree;
3.比較基因組學分析:Treefam,Cafe。
群體進化分析:
1.群體選擇:旱獺4個種群(長尾旱獺,蒙古旱獺,灰色旱獺和黃腹旱獺)進行全基因組重測序,揭示旱獺群體進化;為了進一步揭示喜馬拉雅旱獺高原適應性機制,本研究中選擇了20只個體,包括10只低海拔個體(8只雄性和2只雌性,中國青海~1900m處)和10只高海拔個體(5只雄性和5只雌性,中國青海~4500 m處),進行全基因組重測序,測序深度:~10x;
2.SNP calling:BWA,samtools,Picard,GATK3.0,SnpEff;2.旱獺系統發育關系分析:松鼠作為外群,構建喜馬拉雅旱獺,灰色旱獺,黃腹旱獺,長尾旱獺,蒙古旱獺和高山旱獺系統發育樹,MUSCLE(v3.349),phyML,MCMCtree;
3.種群歷史動態分析:5只旱獺和3種喜馬拉雅動物(金色的金絲猴,牦牛和大熊貓),PSMC模型,Mummer3.0;
4.群體結構和遺傳關系分析:PCA(EIGENSOFT6.0),Structure(Admixturev1.22);
5.群體高原適應性選擇分析:Fst,π;
6.群體受自然選擇區域分析:Ka/Ks,t-test;
7.Slc25a14蛋白的同源建模分析:Bio3D和PyMOL1.8;
8.ΨAamp進化與插入時間分析:MEGA7.0,EMBOSSpackage (v6.6.0.0)。
RNA分析:
1.綁定ΨAamp的miRNAs分析:BLASTN;
2.RT-PCR分析;
3.差異表達基因分析:TopHat,Cufflinks。
研究結果
1)喜馬拉雅旱獺基因組組裝與注釋
采用全基因組鳥槍法(whole genome shotgun strategy)及二代測序(Illumina HiSeq 2500),測序了1只來自中國青海西寧的雄性喜馬拉雅旱獺,通過對構建17個DNA文庫(paired-end?和mate-pair libraries)測序,共計利用了508.41 Gb高質量測序數據進行基因組de novo,基因組覆蓋度206x,組裝基因組大小~2.47 Gb,contig N50=80 kb,scaffold N50=1.5 Mb,進一步驗證了組裝基因組的完整性和z確性,喜馬拉雅旱獺重復序列含量約占基因組的46.52%(與人基因組相似,基因組重復序列占46.1%),喜馬拉雅旱獺與地松鼠有相似的GC含量和CpG頻率,在喜馬拉雅旱獺基因組中共計鑒定出4,905個非編碼RNAs和1,479個假基因,基于同源性預測,從頭預測和轉錄組預測結合的方法,預測了21,609個蛋白質編碼基因,其中99.4%被功能注釋。基因模型特征與模式動物相似,表明喜馬拉雅旱獺基因組的高度z確性。
2)旱獺基因組進化分析
為了確立喜馬拉雅旱獺系統發育地位,研究人員比較了喜馬拉雅旱獺與其它14種哺乳動物的基因編碼序列,這些哺乳動物跨越靈長目,嚙齒目,兔形目,奇蹄目和偶蹄目。系統發育分析顯示喜馬拉雅旱獺(Himalayan marmot)和地松鼠(ground squirrel)在同一個分支中(圖1A),這一結果與土撥鼠從地松鼠進化而來的數據一致。喜馬拉雅旱獺和地松鼠之間的分歧時間估計約為980萬年前(圖1 A)。通過比較喜馬拉雅旱獺與人,小鼠和兔的蛋白質序列,共鑒定了四種哺乳動物共有的10,358個同源基因家族,及235個喜馬拉雅旱獺特有的基因家族,在這些基因家族中,與調控攝食行為和脂肪酸代謝過程相關的基因家族顯著增多。每個基因家族的基因變異數作為與物種適應性分化密切相關的的機制,通過與地松鼠比較,推斷出在喜馬拉雅旱獺中大量擴張和收縮的基因家族分別有221和118個(圖1B)。擴張的基因家族主要富集攝食行為相關的功能基因類別(GO:2000253,攝食行為的正調控; GO:0002021,嗅覺感知等),缺氧適應(GO:0003300),心肌肥大; GO:0007596,凝血等)和能量代謝(GO:2000507,能量穩態正調控等)。基于快速進化的基因經過了正向選擇這一假設,本研究中共計鑒定了78個受正向選擇的基因(PSGs),這些PSGs被認為是參與全身動脈血壓調節功能類別(GO:0043281),G2 DNA損傷checkpoint(GO:0031572),甘油三酯代謝過程(GO:0006641)和心肌收縮(GO:0060048)等。喜馬拉雅土撥鼠中特定擴張的基因家族和PSGs推斷出其在基因組水平上對惡劣環境的適應性演化。

圖1、喜馬拉雅旱獺基因組進化研究
3)旱獺種群分化與種群歷史動態分析
為了在全基因組角度上闡述旱獺進化的情景,研究人員收集了4種旱獺,包括蒙古旱獺(M. sibirica),灰色旱獺(M. baibacina),長尾旱獺(M. caudate)和黃腹旱獺(M. flaviventris),并對每個個體進行全基因組重測序,覆蓋度~10x(圖2 A)。系統發育分析表明,喜馬拉雅旱獺和蒙古旱獺是姊妹種,其分化時間~1.98 MYA(圖2B),二者的雜合度相近(圖2 C),然而,喜馬拉雅旱獺和蒙古旱獺的有效群體大小(Ne)的歷史動態趨勢顯示出完全不同的模式,表明它們對其特定棲息地的適應是獨立發生的,并且這些適應性涉及多方面的生物學問題,包括季節性,飲食習慣和社會行為。黃腹旱獺的雜合度高于其它旱獺(圖2 C),基于PSMC模型分析發現,其廣泛的分布和種群大小正好相符。出乎意料的是,基于全基因組序列和Y染色體基因序列的分析發現阿爾卑斯旱獺?Alpine marmot (M. Marmota)(~5.45 MYA)的分化早于黃腹旱獺,進一步挑戰了旱獺可能起源于北美的爭論。

圖2、旱獺的地理位置,系統發育關系和雜合度分析
后續利用PSMC模型來檢驗4個“喜馬拉雅”物種的祖先群體的有效群體大小,包括喜馬拉雅旱獺,大熊貓,牦牛和仰鼻猴。在兩個*大的冰川期間,喜馬拉雅旱獺的有效群體大小(Ne)急劇下降:Xixiabangm冰期(XG,1.17~0.8 MYA)和Naynayxungla冰期(NG,0.78~0.50MYA)。在此期間,其它3個喜馬拉雅物種群體大小也呈現下降趨勢。隨后,與其它哺乳動物相比,喜馬拉雅旱獺經歷了更長的瓶頸期,這可能是由于喜馬拉雅旱獺的體型相對較小。然而,喜馬拉雅旱獺的有效群體大小(Ne)并未受到最后冰川最大值(LGM,?2萬年前)的嚴重影響,這表明喜馬拉雅旱獺已經適應了惡劣的環境。
4)喜馬拉雅旱獺冬眠機制的轉錄組分析
與其它高原哺乳動物不同,喜馬拉雅旱獺在冬季冬眠。為了闡述旱獺冬眠的分子機制,研究人員分析了來自喜馬拉雅旱獺肝臟和大腦的RNA-seq數據,以表征在冬眠/覺醒周期中基因表達的變化。差異表達的基因(DEGs)顯著富集在肝臟中脂肪酸代謝,萜類骨架生物合成和初級膽汁酸生物合成的途徑(圖3 A)。并清楚地觀察到在冬眠狀態下,參與脂肪酸降解的基因的上調及參與脂肪酸合成的基因的下調,暗示了一個√確的脂質代謝調節機制(圖3 B)。此外,還發現在覺醒狀態下,包含與藥物代謝相關的基因-細胞色素P450,氨基酸的生物合成和碳水化合物分解代謝相關基因的總體下調。
在腦部,差異表達基因(DEGs)主要富集于補體和凝血級聯途徑以及調節干細胞多能性的信號傳導途徑等(圖3 C)。之前有研究指出,由于冬眠者的大腦暴露在接近冰點的溫度并且血流量減少,因此淤滯引起血栓的風險增加。研究人員觀察到參與補體和凝血級聯,細胞色素P450的異生素代謝和晝夜節律的基因的顯著下調。此外,最近的一項研究表明,與冬眠者iPSCs分化的神經元保留了內在的抗寒特征,調節干細胞多能性的信號通路中的兩個主要轉錄因子Sox2和Myc在冬眠期間顯著上調(圖3 D),其維持干細胞的自我更新能力并保護腦部免受冷誘導的損傷。同時,在覺醒期間參與調節干細胞多能性的基因(Lifr,Bmpr2和Acvr2b等)的激活(圖3 D)可以促進干細胞分化以修復受損細胞。干細胞多能性的時序性調控可能是喜馬拉雅旱獺在極端環境脅迫下生存的一種顯著策略。

圖3、冬眠期差異表達基因分析
根據前期的研究,喜馬拉雅旱獺與地松鼠和黑熊有共同的途徑,包括脂質和葡萄糖代謝,解毒,補體和凝血級聯,以及晝夜節律。然而,研究人員發現在這兩個冬眠者(地松鼠和黑熊)和喜馬拉雅旱獺之間存在一小部分預測的共有差異表達基因(DEGs)和反常表達模式基因。這些結果表明,喜馬拉雅旱獺可能利用多樣化的壞境適應性策略在高度季節性或不可預測的環境中生存。
5)高原適應性的遺傳進化研究
為了更好地了解喜馬拉雅旱獺的高原適應性機制,研究人員從極高海拔(海拔> 4,500 m,n = 10)和相對低海拔(<1,900 m,n = 10)收集了20只喜馬拉雅旱獺。研究人員首先測量了血液參數,發現與低海拔喜馬拉雅旱獺相比,高海拔喜馬拉雅旱獺的一些血液相關性狀,尤其是紅細胞計數,血紅蛋白濃度和平均紅細胞體積顯著增加。接下來,對每個喜馬拉雅旱獺進行了全基因組測序,并在喜馬拉雅旱獺基因組中搜索了具有高種群分化(Fst)和多樣性比率(qp,low/qp, high)的區域,最終鑒定了分布在喜馬拉雅土撥鼠基因組不同scaffolds?中的24.84 Mb受選擇的區域。這些區域含有383個功能基因,與非選擇性基因相比,這些基因具有更高的Ka / Ks值(P <0.01),主要功能類別包括“缺氧反應”,“DNA修復”,“血管生成”,“心臟功能”,“脂肪酸代謝”,“細胞周期”,“發熱”和“鈣信號通路”。參與缺氧誘導因子-1(HIF-1),血管內皮生長因子(VEGF)或其它缺氧相關信號通路的10個功能基因,包括Slc25a14,Nox-1,Hmox1,Vegfr2,Atg16l2,Bex1,Ptgr2,Gprasp1,Fam46d?和Chd3,在高海拔和低海拔群體之間顯示出明顯的基因分型差異(圖4 A)。在Slc25a14中發現了非同義替換(由Ser28取代Phe28,F28S),其顯示出*強的分化信號(FST = 0.73)(圖4 A和B)。基于同源建模的Slc25a14的三維結構顯示,F28S替換發生在N末端的loop區域,并且由于氨基的電荷和極性的變化而增加其與相鄰的α-螺旋的距離(圖4 C)。為了進一步評估這一變體的功能影響,研究人員將突變體Slc25a14與其在不同哺乳動物中的直系同源基因進行比對,并發現Phe28在比對的其它動物中高度保守。該突變體功能影響的預測證明F28S取代是有害的,所有這些結果都表明F28S突變可能是高海拔群體Slc25a14選擇性清除的結果。為了推測旱獺高海拔適應和冬眠的遺傳適應性機制,研究人員在選擇性清除區域鑒定到了116個差異表達基因,在這些基因中,25個差異表達基因與HIF-1途徑相關,主要屬于DNA修復,血管生成,脂肪酸代謝,細胞凋亡/細胞周期和發熱的類別相關。在冬眠/覺醒周期中,大量選擇性清除基因具有差異表達,表明這兩種生物學過程之間存在共同的遺傳影響(圖4 D)。在這些基因中,Bex1, Apln, kcne1l, Med12, Dad1和Fgf16在冬眠階段肝臟或腦中顯著上調(圖4 D),進一步證明這些基因參與冬眠和高原適應性,先前的研究報道了這些基因參與許多生理過程,包括神經元分化,肝再生,血管生成和能量代謝,而這需要進一步的實驗驗證。

圖4、高海拔喜馬拉雅旱獺的群體選擇和冬眠期間差異表達基因的重疊分析
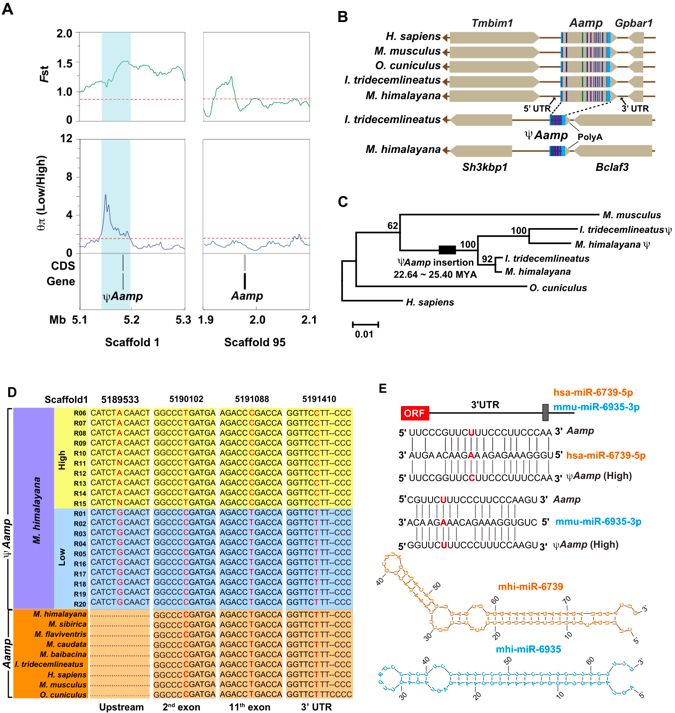
6)ΨAamp在旱獺高海拔適應中的演化和潛在作用
假基因逐漸被認定為是適應性表型多樣化的重要調節因子,與選擇性清除信號相關,研究人員鑒定了27個參與極高海拔適應的候選假基因,占全基因組范圍內假基因的1.83%。這一比率幾乎與具有1.78%的功能基因的比率相當,表明它們在極端環境的適應性中的作用不可忽略。與蛋白質編碼基因中發現的群體基因型差異一致,研究人員在高海拔群體中觀察到受選擇的假基因中幾乎固定的突變,例如ΨAamp,ΨAdl1和ΨRnf114。在這些假基因中,血管相關的遷移細胞蛋白假基因(ΨAamp)具有完整的基因結構并顯示出*高的Fst值(Fst = 0.67),但ΨAamp未被檢測為受選擇性基因(圖4 A和5 A)。ΨAamp的結構顯示它是一個整合的加工假基因,其mRNA通過逆轉錄被插入基因組中(圖5 B)。這個假基因含有過早終止密碼子(第208個核苷酸,C> T),缺失/插入和移碼突變,使其不能翻譯成功能性的蛋白,Aamp和ΨAamp的共線性分析表明在不同哺乳動物中Aamp是高度保守的。然而,在地松鼠和喜馬拉雅旱獺中發現并保存了高度保守的共線性位點(圖5 B),進一步的系統發育分析表明,ΨAamp和Aamp屬于兩個獨立的分支,基于序列分歧插入時間的估算暗示假基因的插入事件發生在約22.64~25.40 MYA,在喜馬拉雅旱獺和地松鼠分化之前(圖?5 C)。這些發現支持古老的假基因對于松鼠具有特異性并從共同的祖先遺傳而來這一假設,然而,與地松鼠相比,喜馬拉雅旱獺顯示Aamp和ΨAamp之間的序列距離較小,這表明存在選擇性壓力來維持旱獺的遺傳元素。

圖5、ΨAamp高海拔適應性中的演化和潛在作用
作為重要的調節區域,3’UTR是動物中經典的靶向miRNA基因座,該區域的突變可能影響mRNA豐度和表型分化,在高海拔的群體中上游區域,研究人員發現了2nd外顯子,?11th外顯子、ΨAamp的3’UTR區中的4個固定的替代(圖5 D),在3’UTR區內,發現了完全保守的匹配,其跨越T> C替換,對于ΨAamp/ Aamp-靶向hsa-miR-6739-5p和mmu-miR-6935-3p(圖5 E)。Pre-miRNA結構模擬顯示它們在喜馬拉雅旱獺基因組中具有穩定的發卡結構(圖5 E),此外,在喜馬拉雅旱獺肝臟中檢測到了ΨAamp和?Aamp的轉錄。在高海拔的群體中Aamp的表達水平降低。這些結果支持這樣的假設:ΨAamp中?3’UTR區的突變可能降低miRNA組合效率,從而影響Aamp在高海拔群體中的穩定性。
討論
在本研究中,成功組裝了一只雄性喜馬拉雅旱獺基因組草圖,為研究其基因組進化和獨特的生理特征提供了寶貴的基因組資源,包括缺氧適應和能量穩態。系統發育分析表明,喜馬拉雅旱獺的形成可能是由于青藏高原的隆起造成的。在最后一次冰川季期間,喜馬拉雅旱獺很好地適應了極端環境。
對高海拔和低海拔群體的遺傳多樣性有了更深入的了解,豐富了哺乳動物極端環境適應性的認知。在Slc25a14基因座處發現的強烈的群體分化信號和明顯的基因型差異意味著其在喜馬拉雅旱獺對缺氧的適應性反應中起到了重要的作用,Slc25a14通過調節線粒體功能和氧化劑產生具有神經保護作用,同時還涉及維持代謝率和適應性體溫調節。有趣的是,研究人員發現ΨAamp在高海拔群體中通過競爭性miRNA介導Aamp表達可能具有生物學活性,Aamp以多種細胞類型表達,主要定位于血管內皮細胞的細胞質和膜中。Aamp的敲除損害了VEGF誘導的內皮細胞遷移和血管生成,高海拔群體中Aamp的下調可能是在極度缺氧條件下防止過度血管生成的保護性策略。由于喜馬拉雅旱獺是一種冬眠動物,高比例的受選擇基因的篩選支持了高原適應性和冬眠之間的密切聯系,這些基因在冬眠/覺醒周期中差異表達。與此同時,干細胞信號通路的補體和凝血級聯和多能性可能與大腦的抗寒性保護策略有關。
喜馬拉雅旱獺基因組的特征及本文提供的其它旱獺的全基因組重測序數據為闡明其進化事件和環境適應性提供了廣泛的視角。其獨特遺傳特征的鑒定將有助于其潛在的醫學應用。
如果您的項目有任何問題,歡迎點擊下方按鈕咨詢我們,我們將免費為您設計文章方案,并贈送您100元生信培訓在線課程代金券,助您勇攀科研高峰!
相關閱讀
- 百邁客助力四倍體海島棉及陸地棉基因組發表于Nature Genetics
- 百邁客助力甘蔗基因組Nature Genetics發表
- 亞洲棉科研成果Nature Genetics在線發表
- 《Molecular Plant》百邁客大白菜遺傳進化研究



京公網安備 11011302003368號