
第九屆全國功能基因組學高峰論壇是中國基因產業具有影響力的行業峰會之一,為展示我國功能基因組學在多組學和大數據背景下重大研究進展,促進功能基因組學各研究領域的交流與合作,加強行業信息與資源的共享以及成果轉化,在高通量測序技術、多組學分析方法及生物云蓬勃發展的背景下,本屆大會將邀請各界領域領軍者共同探索功能基因組學的新技術和新思路,以及大數據時代下的功能基因組學發展方向與未來!
會議基本信息
時間:2022年10月17日-20日
地點:大會線上直播間
大會官網:http://summit.biomarker.com.cn/
主題會場信息
隨著基因組組裝(GA)、種質資源鑒定(GC)、基因功能鑒定(GI)、基因組育種(GB)、基因編輯(GE)的5G育種策略快速發展,以高通量測序技術為基礎的組學研究已經廣泛應用于植物研究的各個領域。本次大會特邀植物功能基因組學、系統與進化植物學、表觀遺傳學等熱點領域專家齊聚一堂,分享植物研究的前沿技術、經驗成果及發展前景。
生物大數據是21世紀具有創新力活躍的技術領域。完整基因組構建、動態三維調控、功能基因定位、蛋白&代謝等多組學技術,在動物功能研究上日臻成熟。如何利用大數據解析遺傳潛能已成為科研學者重點研究方向。為了展示和交流動物遺傳學領域的新成果、新進展,共同探討動物領域的熱點、難點問題,本會場特邀動物領域專家學者,圍繞動物起源進化及遺傳多樣性、動物育種及重要功能性狀遺傳機制解析等主題,分享研究進展及經驗成果。
微生物組是當今世界熱門的研究領域之一,新發現,新技術層出不窮,高通量測序作為微生物組研究的有力工具,在植物-微生物-相互作用,病原微生物與健康,傳染病診斷與防治、微生物生理代謝與合成生物學等領域發揮著重要作用。本會場特邀微生物領域專家齊聚一堂,共同探討微生物研究前沿進展及經驗分享。
疾病的發生發展涉及基因變異、基因表達失調、表觀遺傳改變、代謝蛋白分子變化等復雜調控網絡,搭載Nanopore測序技術,聯合基因表達量、染色質三維構象、染色質可及性、代謝物和蛋白質多肽等熱點研究方向,可以從多組學維度系統性研究發病機理、確認疾病靶點和發現生物標志物。本會場特邀醫學領域專家齊聚一堂,共同探討醫學研究前沿進展及經驗分享。
隨著單細胞和空間多組學技術的快速發展,開啟生命科學時空多維新時代,為復雜疾病的細胞異質性和結構異質性研究提供新視角,百邁客自主研發的百創DG1000單細胞、百創S1000空間測序技術不僅開啟了空間轉錄組亞細胞時代,還極大的降低單細胞&空間組學科學應用的成本和門檻,同時促進了單細胞空間組學在生長發育、疾病機理、免疫調控、腫瘤精準研究等方向的廣泛應用。本次論壇特邀請單細胞、空間轉錄組的科學家和業界技術專家齊聚一堂,共同分享該領域的進展和未來愿景。
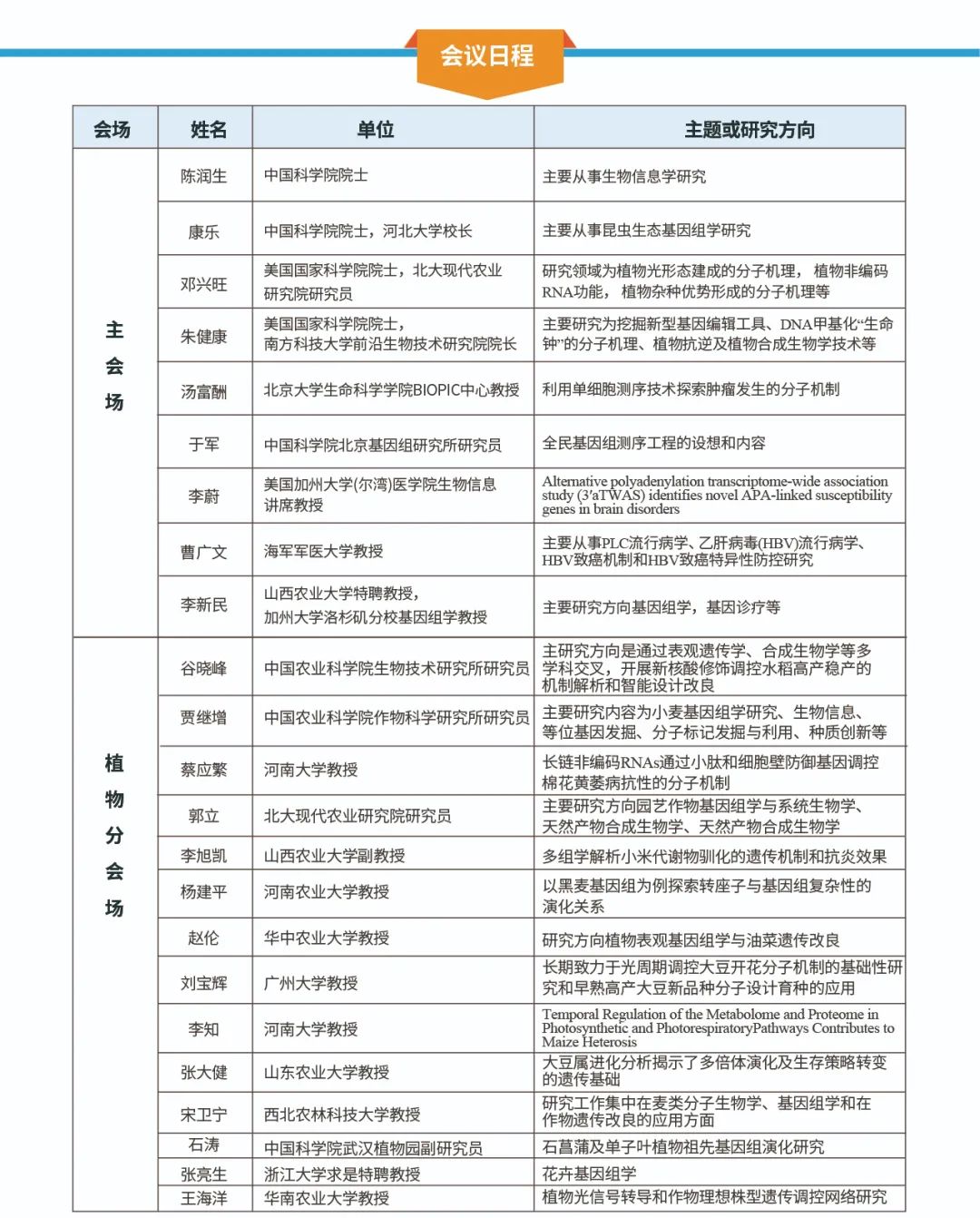
出席嘉賓

報告主題



繳費方式
注冊費:1200元/人
收款單位/開戶名:北京百邁客生物科技有限公司
開戶行/賬號:北京銀行航港支行:20000030331300007039078
支付寶賬號:972014944@qq.com
打款請附言:峰會+姓名+手機號碼
- 天
- 小時
- 分鐘
- 秒



京公網安備 11011302003368號