摘要
用人多能干細胞(hPSC)形成種間嵌合體已成為在體內評估hPSC多能性的有效方案,并且 可能在再生醫學,包括移植器官和組織再生中發揮重要作用。使用小鼠和豬胚胎的研究表明, hPSCs并不能有力地促進與人類進化距離較遠的物種的嵌合體形成。本研究主要是在體外培養的 食蟹猴(Macaca fascicularis)胚胎中研究人擴展多能干細胞(hEPSC)的嵌合能力,證明 hEPSCs能夠在食蟹猴胚胎中存活、增殖,并繪制植入前后細胞圖譜。同時還發現了種間細胞相 互作用,這些事件可能有助于塑造嵌合胚胎內人類和食蟹猴細胞的獨特發育軌跡。本研究結果 可能有助于更好地了解早期人類胚胎發育和靈長類動物進化,并制定策略以改善進化距離較遠 的物種的人類嵌合體的形成。
研究背景
多能干細胞(PSC)能夠進行無限的自我更新并產生所有成體細胞類型(De Los Angeles et al., 2015; Hackett and Surani, 2014; Rossant and Tam, 2017; Wu and Izpisua Belmonte, 2016)。PSCs 可通過囊胚互補進行種間器官再生,這種技術有潛力為包括器官移植在內的再生醫學提供大量 體內生成的人類細胞、組織和器官(Suchy and Nakauchi, 2018; Wu et al., 2016)。成功的種間囊 胚與人類 PSC(hPSC)互補的要求之一是它們能夠形成嵌合體。hPSCs的嵌合能力已在幾種物 種中進行了測試(Wu et al., 2016),雖然不同實驗室都在持續努力,但普遍的共識是在與人類 進化距離很遠的物種上(e.g., mice and pigs; Wu et al., 2016, 2017),hPSCs 并不能始終如一地、 有力地促進嵌合體的形成,即使人類細胞凋亡受到抑制,結果也是一樣(Das et al., 2020; Huang et al., 2018; Wang et al., 2018)。hPSCs和進化距離很遠的物種之間的異種屏障被認為是限制嵌合 體形成的原因(Wu et al., 2016, 2017),但尚無hPSCs與進化上接近人類的物種中進行嵌合體的研究。體外培養的PSC反映了體內多能性,體外不同的細胞培養方案導致細胞不同的多能性狀態 (Morgani et al., 2017; Smith, 2017; Weinberger et al., 2016)。處于不同多能狀態的hPSC表現出不 同的轉錄、表觀遺傳和代謝特征,當它們被引入動物胚胎時,它們的嵌合潛力也不同(De Los Angeles, 2019; Harvey et al., 2019; Zhang et al., 2018)。最近研究發現人類擴展多能干細胞 (hEPSC)在小鼠中表現出較高的嵌合能力(Gao et al., 2019; Yang et al., 2017), 然而尚未在其 他物種中確定hEPSCs的嵌合能力。 利用新開發的培養體系,食蟹猴胚胎可離體培養長達20天(Ma et al., 2019; Niu et al., 2019)。將hEPSCs顯微注射到食蟹猴囊胚中,并在不同時間點觀察其對食蟹猴胚胎的作用(見 下圖),結果發現hEPSCs可以整合到晚期食蟹猴囊胚的內細胞團(ICMs)中,同時還通過單細 胞轉錄組測序(scRNA-seq)分析確定了體外培養過程中食蟹猴胚胎中hEPSCs的分化軌跡。
材料方法
卵母細胞采集和體外受精
參考已發表文章(Mishra et al., 2010)進行卵巢刺激、卵母細胞恢復和體外受精。健康雌 性食蟹猴通過肌肉注射20 IU重組人促卵泡激素α(rhFSH, Gonal F, Merck Serono)8 天,然后 在第9天注射1,000 IU重組人絨毛膜促性腺激素α(rhCG, OVIDREL, Merck Serono)刺激卵 泡。在給予rhCG后32-35小時,通過腹腔鏡收集卵丘-卵母細胞復合物。將卵泡內容物置于 37℃含有0.3%牛血清白蛋白(BSA)的Tyrode乳酸丙酮酸白蛋白(TALP)培養基中,在短暫
暴露于透明質酸酶(<1 分鐘)后,在TALP-HEPES中通過移液器將卵母細胞剝離出卵丘細胞 (0.5 mg/mL),選擇核成熟中期II(MII;存在第一個極體)卵母細胞。成熟的卵母細胞立即 進行卵胞漿內單精子注射(ICSI),然后在37℃含有5% CO2的10% 胎牛血清(FBS, GIBCO) 的CMRL-1066培養基(GIBCO, 11530037)中培養,第二極體和兩個原核的生成證實了體外受 精成功,然后將受精卵在含有5% CO2的10% 胎牛血清的HECM-9培養基中37℃下培養。除非 另有說明,所有試劑均來自 Sigma Chemicals。
將hEPS細胞顯微注射到食蟹猴囊胚并進行體外胚胎培養
將受精后第6天的囊胚(早期囊胚)轉移到覆蓋有3 mL礦物油的培養皿中心的50 mL TH3液 滴中。將hEPS細胞的單細胞懸浮液注入10 uL培養基液滴中。將25個tdTomato陽性hEPS細胞吸入 內徑為30°斜口的15 mm注射移液管中。使用單個激光脈沖消融透明帶,并將含有hEPS細胞的 注射移液管立即插入囊胚的孔中,靠近 ICM。將注射的囊胚快速轉移到HECM-9和hEPS(1:1) 的混合培養基中(Yang et al., 2017b),并培養24小時至膨脹良好的囊胚階段。
人猴嵌合胚胎體外培養
選擇tdTomato陽性人猴嵌合胚胎進行后續實驗。人猴嵌合胚胎的透明帶可通過暴露于來自 牛睪丸的透明質酸酶約30 s而去除,然后將胚胎接種在含有IVC1培養基的8孔板(80826,Ibidi) 中。胚胎附著在孔上后,將一半的IVC1更換為IVC2培養基,此后,每天用新鮮的IVC2更換一半 的培養基,并在指定的日期收獲猴胚胎。IVC1和IVC2的成分見已經發表文章(Niu et al., 2019)。
單細胞收集和單細胞RNA-seq (scRNA-seq)
用磷酸緩沖液(PBS)(MA0008,美倫生物)洗滌后,用1mL注射器將胚胎切成幾塊。在 熒光顯微鏡(Leica)下挑取tdTomato陽性和陰性組織,用0.1%胰蛋白酶(25200-072,GIBCO) 在37°C消化3-5分鐘制成單細胞懸液。2% FBS(04-002-1A, Biological Industries)中和后,用含 有0.1至1% BSA的預冷PBS洗滌細胞。最后,使用熒光顯微鏡用吸管將單個tdTomato陽性和陰性 細胞挑入冰上預冷的裂解緩沖液中。
通過吸管將單細胞放入裂解緩沖液中,逆轉錄反應和預擴增分別使用SuperScript II(18064- 071, Invitrogen)和KAPA HiFi HotStart Ready Mix(KK2602, KAPA Biostems)進行,然后進行20 個PCR循環以獲得20-140 ng的cDNA。通過Tn5轉座酶(TD502/TD501,Vazyme)在 55°C混合10 分鐘將cDNA片段化,然后使用TruePrep 擴增酶(TD601,Vazyme)進行PCR擴增,用AM Pure XP 磁珠(A63881, Beckman Coulter)純化文庫并進行大小選擇。所有文庫均適用于Illumina X- Ten測序平臺(由Annorad測序)。
免疫熒光(IF)
IF參考之前發表的內容(Niu et al., 2019)。收獲體外培養的人猴嵌合胚胎,在4%(w/v) 多聚甲醛(BL539A,Biosharp)的PBS溶液中室溫固定30分鐘,用PBS洗滌。d.p.f.9胚胎直接染 色,d.p.f.11至19的胚胎在蔗糖(BGC005,美倫生物)溶液中脫水6小時,濃度從15%(w/v)增 加到30%(w/v),使用OCT(4583,Tissue-Tek OCT,SAKURA)包埋,-80℃冷凍,將胚胎制 備為8 mm厚的冷凍切片后,放在預處理過的載玻片(1A5105,CITOTEST)上,風干1小時。在 室溫下PBST(含 0.3% Triton X-100 的 PBS)(T9284,Sigma-Aldrich)中透化30分鐘,樣品用 3%(w/v)BSA 和10%(v/v)FBS 封閉(04-001-1A, Biological Industries)在PBS 中,4℃下與一 抗一起孵育過夜,然后洗滌至少3次后,熒光偶聯的二抗、4′,6-二脒基-2-苯基吲哚(DAPI)與 載玻片在室溫下避光孵育2小時。使用Leica TCS SP8共聚焦顯微鏡拍攝圖像。
統計分析
所有值均表示為平均值±SD,包括圖例和補充圖例中統計分析、統計顯著性和n值在內的 統計參數。使用Prism軟件(GraphPad)進行統計分析,采用單向方差分析,顯著性p < 0.05。
細胞來源識別、scRNA-seq數據預處理和質量控制
首先通過兩種不同的方法識別人和猴細胞。 一種是隨機選擇的10000條reads通過blastp與人 類或食蟹猴基因組(Ensembl Homo_sapiens.GRCh38和Macaca_fascicularis_5.0)進行比對;另一 個是比對到tdTomato序列的測序reads。在確定細胞來源后,使用hisat2(Kim et al., 2019)將測序 reads比對到人類或猴子基因組,使用StringTie(Pertea et al., 2015)組裝轉錄本,并計算基因表 達量(TPM)。
細胞聚類、譜系鑒定
Seurat包(v.3.1.1)(Butler et al., 2018)用于單細胞聚類分析,并用t-SNE來可視化結果。 參考數據集包括Human-1(Zhou et al., 2019)、Human-2(Xiang et al., 2020)、monkey-1(Niu et al., 2019)和monkey-2(Nakamura et al., 2016)。除非另有說明,Control-monkey的參考數據集為 monkey-1。本研究中的嵌合體數據按照以下步驟整合到上述參考數據集中,首先,將這些數據 集分別創建為Seurat對象,順序為Human-1、Human-2、monkey-1、chimera-human和chimera- monkey;然后使用“FindIntegrationAnchors”函數將這些對象作為輸入,參數為“k.anchor = 5, anchor.features = 2000”;最后使用“IntegrateData”函數將所有數據集與默認參數進行整合。 Seurat使用前20個主成分(PC)進行聚類(分辨率為 0.6),每個cluster使用“FeaturePlot”函數 在t-SNE圖上突出顯示的特定標記基因定義,并由先前研究中的已知譜系證實。
差異基因鑒定
通過運行Seurat的“FindAllMarkers”和“FindClusters”功能(p <0.01)來鑒定獨特的cluster 特異性表達基因。K-近鄰算法SPRING(Weinreb et al., 2018)用于軌跡分析,以集成數據、2000
個高度可變基因(HVG)和默認參數作為輸入。為了構建所有嵌合細胞的系統發育樹,將基因 表達矩陣輸入MEGA (X 10.1)(Kumar et al., 2018)構建系統發育樹。
擬時序分析和擬時序依賴性差異表達基因分析
Monocle2(v2.12.0)(Trapnell et al., 2014)用于構建所有EPI細胞的擬時序分析。用EPI譜 系 中 人 、 猴 和 嵌 合 細 胞 的 2000 個 HVG 和 表 達 數 據 用 作 Monocle2 的 輸 入 , 通 過 參 數 “max_components=2”的“reduceDimension”函數降低維度,將表達數據投影到低維空間后, 通過“orderCells”函數對細胞進行排序,最后使用DTW算法來對齊人類、食蟹猴和嵌合細胞之 間的不同擬時序過程,如先前研究(Kanton et al., 2019)中所述。擬時序對齊數據后,使用基于 F檢驗的ANOVA分析來識別具有擬時序依賴性表達模式的基因,如前所述(Kanton et al., 2019)。對于每個HVG,建立一個具有六個自由度(df)的自然線性回歸模型(R包splines中的 ns函數),以表達水平作為響應變量,偽時間作為自變量。對測試基因進行Bonferroni校正,校 正P值為0.01。此外,R包slingshot(v1.1-2)用于推斷具有默認設置的嵌合人類EPI-like細胞和 hEPS的潛在發展軌跡(Street et al., 2018)。
GO和KEGG分析
使用clusterProfiler R包(Yu et al., 2012)進行KEGG通路(Kanehisa, 2019; Kanehisa and Goto, 2000; Kanehisa et al., 2019)和GO富集分析,P≤0.05被認為是顯著富集的。使用R包中“ggplot” 函數進行可視化。
單細胞轉錄因子調控網絡構建
SCENIC 包(Aibar et al., 2017)可用于推斷和表征嵌合體細胞scRNA-seq數據的基因調控網 絡。根據網站(https://github.com/aertslab/SCENIC)的指導手冊,共三個步驟:1.基于嵌入式 GENIE3的轉錄因子與潛在目標基因推斷之間的共表達網絡;2.對于每個共表達模塊,RcisTarget 對所有潛在靶基因進行順式調控motif富集分析,每個轉錄因子及其靶基因被定義為一個調節 子;3.通過AUCell計算每個細胞中每個調節子的活動分數。本研究將所有嵌合細胞的表達譜輸 入SCENIC,以推斷它們的AUC調節子活性,然后嵌合細胞基于它們的調節子活性和pheatmap (v1.0.10)的“pheatmap”功能進行聚類。為了比較,上述數據集Human-1和monkey-1也使用相 同的調節子活性分析。
RNA速度分析
RNA速度是使用Velocyto.R程序(http://velocyto.org)根據之前報道的拼接和未拼接轉錄本 reads計算的(La Manno et al., 2018)。Velocyto使用BAM文件來計算拼接和未拼接的reads,并 生成Loom 文件,然后使用“read.loom.matrices”函數將這些文件加載到R中,以生成用于拼接 和非拼接讀取的計數表,使用具有K-近鄰細胞池(kCells = 10)的基因相關模型估計RNA速度。
嵌合胚胎內人和猴細胞間相互作用的鑒定
使用CellPhoneDB(v2.0.1)基于配體-受體對,分析不同胚胎譜系中人和猴細胞之間的信號 傳遞(Vento-Tormo et al., 2018)。CellPhoneDB中所有配體-受體相互作用數據庫都用于本次數 據分析。將所有嵌合細胞的表達譜及其信息,包括細胞類型(人類或猴細胞)和譜系信息 (EPI、HYP 和 EXMC)輸入 CellPhoneDB,以推斷兩種類型細胞之間的潛在相互作用。使用校 正后的P<0.05作為閾值來識別兩種類型細胞之間特異性表達的配體/受體,其他參數設置為默認 值。為了進行比較,上述數據集Human-1和monkey-1也進行相同分析。
結果
1、體外人猴嵌合囊胚的形成
為確定非人靈長類動物中hPSC的嵌合能力,本研究使用了通過細胞重編程產生的特征明 確的hEPSC系iPS1-EPSC,它在小鼠胚胎第10.5天(E10.5)表現出優于其他hPSC(Yang et al., 2017)的嵌合性。與之前的報告一致,iPS1-EPSCs表現出圓頂形集落形態,并表達核心多能性 轉錄因子OCT4、NANOG和SOX2(圖 S1A)。為了生成人猴嵌合胚胎,對食蟹猴的早期囊胚 (受精后 6 天 [d.p.f.6])注射了25個用tdTomato(TD)標記的iPS1-EPSC,注射的胚胎培養到 晚期囊胚階段(d.p.f.7)進行分析,發現食蟹猴囊胚內hEPSC的增殖很明顯。總的來說,在所 有d.p.f.7的食蟹猴囊胚中檢測到TD+ iPS1-EPSCs(100%,n = 132)(圖 S1B)。
圖S1 宿主食蟹猴胚胎中hEPSCs的譜系規范
2、hEPSCs在食蟹猴胚胎中的嵌合作用
最新建立的延長胚胎培養系統可支持靈長類動物(人和猴)的離體胚胎發育到原腸胚階段 (Deglincerti et al., 2016; Ma et al., 2019; Niu et al., 2019; Shahbazi et al., 2016; Xiang et al., 2020;Zhou et al., 2019)。在這個胚胎培養系統中,透明帶被去除,裸露的囊胚附著在培養皿上進一 步發育,可使用該系統來追蹤移植前后食蟹猴胚胎中hEPSC的分化。大約d.p.f.10左右,注射了 hEPSCs(92.79%, n = 111)的胚胎與未注射的對照(92.31%, n = 104)(Niu et al., 2019)類 似。附著后,注射的胚胎繼續生長,胚胎盤在大約d.p.f.11時變得可見(圖 1B)。在d.p.f.9 時,超過一半的胚胎中發現了TD+人類細胞,但這個比率在d.p.f.13時逐漸下降約1/3(圖 1C)。為了確定引入的hEPSC是否會影響胚胎發育,本研究評估并比較了注射胚胎和對照胚胎 的發育狀態(Niu et al., 2019),發現注射胚胎的發育比率略低于對照(圖 1D)。此外,與對 照類似,注射胚胎的發育比率在大約 d.p.f.15 時急劇下降,這可能反映了2D附著胚胎培養系統 的局限性(圖 1D)。

圖1 人猴離體嵌合體的產生和發育能力
為研究食蟹猴胚胎中hEPSC的發育潛力,本研究使用幾種胚胎和胚胎外譜系特異性抗體進 行了免疫熒光(IF)研究。在圍植入期(d.p.f.9),平均有10.2±7.2(n = 9)個iPS1-EPSCs被 發現(在NANOG+或OCT4+食蟹猴細胞內或附近發現TD+ OCT4+細胞)(圖 2A)。盡管這些 細胞表達OCT4,但只有少數細胞表達NANOG(圖 S1C),沒有在這些細胞中觀察到GATA6 表達(一種下胚層【HYP】標記)(圖 S1C)。 此外,還檢測到TD+GATA4+ HYP-like細胞 (圖 2B)。與小鼠中報道的結果相反(Yang et al., 2017),在食蟹猴囊胚的滋養外胚層 (TE)層中僅檢測到少數iPS1-EPSC表達了TE標記基因(例如TFAP2C和CK7)(圖 2C)。 在d.p.f.11時,食蟹猴胚胎的EPI層也檢測到TD+OCT4+細胞,這些細胞很少表達原腸胚形成標志物T+(也稱為Brachyury)。相比之下,在胚胎的背側羊膜處檢測到T+食蟹猴細胞(圖 2D)。此外,在食蟹猴HYP細胞內發現表達HYP標志物、血小板衍生生長因子受體-α (PDGFRα)的TD+人類細胞(圖 2E)。在EPI層外發現了表達COL6A1的OCT4+人類細胞, COL6A1是胚胎外間充質細胞(EXMC)的標志物,表明hEPSC正在向EXMC分化(圖 S1D)。在 d.p.f.13時,EPI層下方檢測到hEPSCs并表達內胚層標記物SOX17,表明它們已啟動 原腸胚形成(圖 2F)。有趣的是,本研究發現從d.p.f.13開始,人類細胞傾向于聚集在一起并 與食蟹猴EPI層分離,通過檢測OTX2和OCT4的表達,發現這些人類細胞似乎已分化為原腸細 胞(Martyn et al., 2018; Vincent et al., 2003)(圖 S1E)。總的來說,hEPSCs對EPI的貢獻較高 (在d.p.f.15時的最高貢獻值為7.08%),對HYP的貢獻相對較低(在d.p.f.19時的最高貢獻為 4.96%)(圖 2G)。
圖2 hEPSCs有助于植入后食蟹猴胚胎中的嵌合體形成
3、人猴嵌合胚胎的轉錄圖譜
為進一步描繪人猴嵌合胚胎的發育軌跡,進行了scRNA-seq以分析不同發育階段的人和猴 細胞的轉錄組。胚胎分離后,使用熒光顯微鏡手動收集單個人類(TD+)和猴(TD-)細胞并 進行scRNA-seq。對離體培養過程中不同時間點從嵌合胚胎中分離的227個人的和302個食蟹猴 的細胞進行了測序(d.p.f.9-d.p.f.17)。TD表達和比對到人類或食蟹猴基因組的reads用于進一步確認每個細胞的來源物種(圖 S2A 和 S2B)。嚴格過濾后,200 個人的和 272 個食蟹猴的細 胞用于進一步分析。每個細胞平均檢測到 9,798 個基因(每百萬轉錄本【TPM】>0)和 27,936,953條reads,在人和猴細胞之間檢測到的基因數量和reads沒有統計學差異(圖 S2C)。 為進行比較,本分析中還選擇了已發表的食蟹猴和人類胚胎細胞的scRNA-seq數據集 (Nakamura et al., 2016; Niu et al., 2019; Xiang et al., 2020; Zhou et al., 2019)。為避免不同數據 集的批次影響,本研究使用“錨定”方法去除批次效應(Stuart et al., 2019)(圖 S2C)。
圖S2 細胞物種來源鑒定和QC
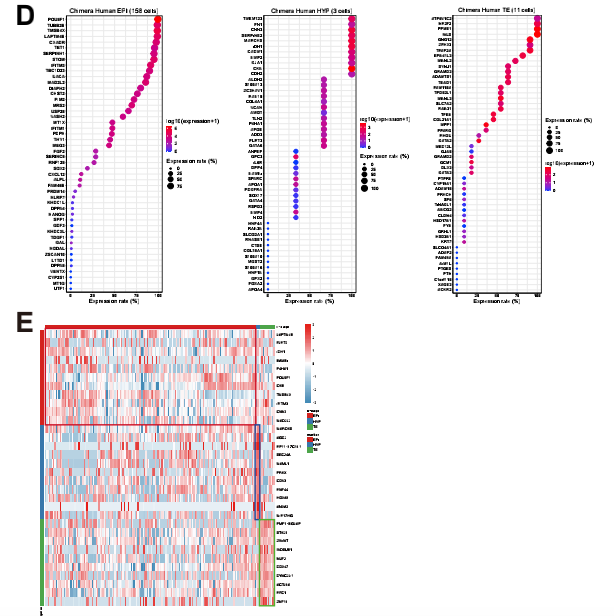
對scRNA-seq數據進行了t-SNE分析,確定了所有樣本(嵌合胚胎和對照胚胎)中存在4個 主要細胞cluster:EPI、HYP、TE和EXMC(圖 3A、3B和S2D)。通過細胞特異性marker分 析,發現人和食蟹猴之間存在保守性(圖 S2E)(Zhou et al.,2019)。嵌合胚胎中這些細胞類 型的存在表明宿主胚胎的發育基本上不受注射的hEPSCs的影響(Ma et al., 2019; Niu et al.,?2019)(圖 1B 和 1D)。系統發育樹分析(基于基因表達水平)顯示,雖然嵌合胚胎中的大 多數食蟹猴細胞分離成不同的細胞類型特異性簇(EPI、HYP和TE),但嵌合人類HYP-和TE- like 細胞與 EPI-like 細胞聚集在一起(圖 3C)。因此,嵌合食蟹猴細胞比引入的hEPSC表現出 更強的譜系分離。與IF結果一致,在scRNA-seq數據(圖 3A 和 3D)中鑒定到的人類TE-like細 胞很少,因此被排除在后續分析之外。這些結果表明,hEPSCs在被引入食蟹猴早期囊胚并進 行離體胚胎培養后,可以分化為幾種植入前和植入后早期細胞類型。
圖3 人猴嵌合胚胎的單細胞轉錄圖譜
4、hEPSCs在人猴嵌合體發育過程中的轉錄組動力學
首先基于所有細胞的轉錄組學特性構建了一個導向圖(SPRING)(Weinreb et al., 2018),所有細胞分為三個分支:EPI、HYP和TE(圖 4A),明確了嵌合體和對照(人和食 蟹猴)胚胎之間基因表達模式的相關性(圖 4B)。當嵌合人類細胞與對照人類(0.460)或對 照食蟹猴(0.459)細胞進行比較時,獲得了類似的相關系數(圖 4B,右圖),但與對照胚胎 相比,嵌合猴細胞的相關系數高于嵌合人類細胞(圖 4B,左圖);接下來發現嵌合人EPI-like 細胞與人胚胎中的EPI細胞相似,而嵌合人HYP和EXMC-like細胞分別與嵌合猴HYP和EXMCs 細胞相關系數最高(圖 4C)。同時發現嵌合人類EPI-like細胞逐漸傾向于嵌合猴EPI細胞,R2 值從0.363(植入前EPI [Pre_EPI])增加到0.464(植入后EPI [PostL_EPI]),再增加到0.693 (原腸[Gast]細胞)(圖 4C)。以上結果表明猴胚胎微環境對人類細胞的基因轉錄狀態產生影 響,反之亦然。

圖4 嵌合胚胎的發育軌跡
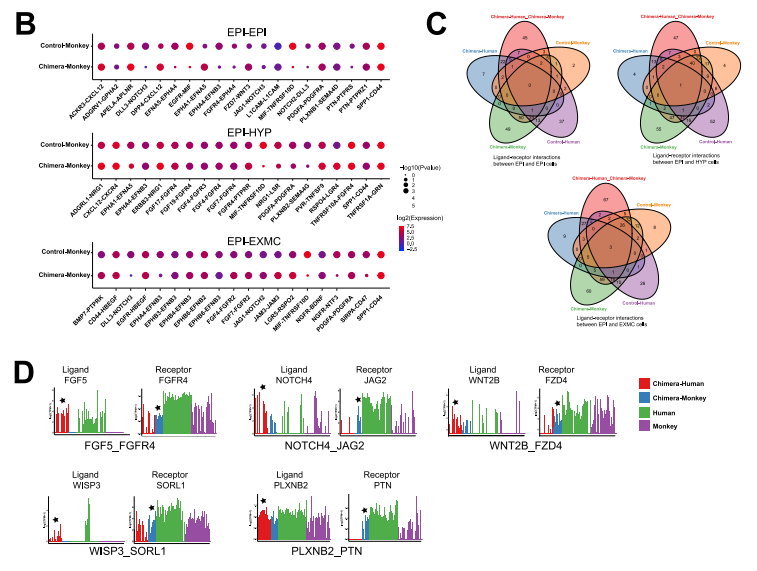
由于食蟹猴的細胞在人類細胞存在下表現出轉錄組的變化,接下來分析了嵌合胚胎中食蟹 猴細胞的發育動態。首先確定了嵌合猴胚胎和對照猴胚胎之間的差異表達基因(DEG)。EPI 細胞、HYP細胞和EXMCs細胞與對照胚胎相比,嵌合體細胞中分別有424、7和241個基因下 調,5、2 和13個基因上調(圖 4D 和 S3A)。GO和KEGG富集分析確定了在嵌合猴EPI細胞、 HYP細胞和EXMCs細胞中上調和下調基因的信號通路,如Hippo和轉化生長因子β(TGF-β) 信號通路分別在嵌合猴EPI細胞和EXMCs細胞中下調(圖 4E)。 已經證明食蟹猴EPI細胞的轉錄組譜在嵌合胚胎中發生了改變,接下來研究了食蟹猴EPI胚 胎生態位是否也受到人類細胞的影響。CellPhoneDB(v2.0.1)(Vento-Tormo et al., 2018)可 鑒定嵌合胚胎和對照胚胎中EPI和其他譜系(HYP 和 EXMCs)之間細胞的潛在相互作用。結果發現與對照胚胎相比,嵌合胚胎中有更多的配體-受體相互作用(如,在猴EPI細胞中檢測到 117個 [嵌合] 與10個 [對照] 特異性配體-受體相互作用)(圖 4F 和 S3B)。進行KEGG分析發 現,嵌合胚胎中被加強的信號通路包括磷脂酰肌醇 3-激酶 [PI3K]-Akt、絲裂原活化蛋白激酶 [MAPK] 信號通路和WNT信號通路(圖 4G)。使用相同的方法,還確定了嵌合胚胎內人和猴 細胞-細胞的相互作用,如FGF5-FGFR4、NOTCH4-JAG2、WNT2B-FZD4、WISP3-SORL1和 PLXNB2- PTN(圖 S3C 和 S3D)。結果表明,嵌合胚胎內的細胞間相互作用得到加強,并可 能導致其他信號通路的激活。

圖S3 嵌合胚胎與宿主胚胎食蟹猴細胞對比分析
5、嵌合的人類EPI-like細胞顯示出獨特的發育軌跡
EPI發展的特點是進行多能性轉變,可能在物種之間表現出不同的動態。適當的EPI分化對 于嵌合體的形成和發育至關重要,本研究對嵌合胚胎內人類EPI-like細胞的譜系分化進行了研 究,并將其與體外培養的人類和食蟹猴胚胎的數據集進行了比較(Nakamura et al., 2016; Niu et al., 2019; Zhou et al., 2019),結果人類EPI-like細胞在植入前、植入后和原腸胚形成階段被鑒定,并且在每個階段表達不同的標記物(圖 5A 和 S4A-S4C),桑基圖也顯示了相同的人類EPI- like細胞發育軌跡(圖 S4D)。接下來觀察到hEPSCs更類似于早期PostE_EPI和PostL_EPI細胞。 嵌合體中人PostL_EPI-like細胞與制備的PSC的相關性高于naive PSC(圖 S4E)。為了進一步研 究 hEPSC(Yang et al., 2017b)、嵌合體人類 EPI-like細胞和宿主猴EPI細胞的轉錄動力學,本研 究進行了RNA速度(La Manno et al., 2018)和Slingshot分析(Street et al., 2018)(圖 5B),結 果發現兩種不同的RNA速度向量模式:嵌合體人類PostL_EPI-like細胞向量較長,而原腸胚細胞 向量較短;宿主猴PostL_EPI細胞缺乏長向量,而原腸細胞具有長向量(圖 5B,左邊兩張 圖)。這些結果表明嵌合人類EPI-like細胞的發育延遲。Slingshot分析顯示,hEPSCs在注入食蟹 猴囊胚后,是從EPSCs到PostL_EPI再到原腸胚的發育軌跡(圖 5B,右圖)。為了進一步描繪嵌 合人類EPI-like細胞的發育軌跡,將所有與EPI相關的人類和猴子reads映射到一個共有基因組, 并使用先前報道的方法(Kanton et al., 2019)預測物種之間EPI的發育軌跡,與RNA速度分析一 致,發現嵌合人類EPI-like細胞比來自宿主猴、對照猴和人類胚胎的EPI細胞分化得更慢(圖 5C)。這些結果表明,hEPSCs向EPI譜系的特化和/或分化效率低于胚胎細胞。

圖5 食蟹猴胚胎中嵌合人EPI-like細胞的發育軌跡
為了進一步描繪嵌合體人類EPI-like細胞發育的潛在過程,本研究繪制了嵌合胚胎內的人類 EPI-like細胞和食蟹猴EPI細胞、對照人和猴胚胎的EPI細胞之間的DEG維恩圖,發現嵌合體人 EPI-like細胞和來自對照猴胚胎的EPI細胞之間交集基因315個(圖 5D),對這些基因進行KEGG 分析,確定了PI3K-Akt、MAPK和過氧化物酶增殖激活受體(PPAR)信號通路,表明它們可能 參與人類EPI-like細胞向食蟹猴EPI細胞的轉移過程(圖 5E和5F)。同時還發現了許多可能在調 節嵌合體人類EPI-like細胞發育中發揮重要作用的關鍵基因,如CHD2、POLR2A和RB1(圖 S5A 和 S5B)。此外,還發現大多數嵌合體人類EPI-like細胞表達S/G2/M細胞周期相關基因,而嵌合 體和對照人、猴胚胎細胞凋亡相關的基因表達水平無顯著差異(圖 S5C 和 S5E)。Pre_EPI、 PostL_EPI和原腸胚形成細胞中DEG的GO分析顯示嵌合體人類EPI-like細胞比正常細胞分化慢 (圖 S5D)。這些分析揭示了驅動食蟹猴胚胎內嵌合體中人EPI-like細胞的不同譜系分化動力學 相關的信號通路和因素。

圖S5 嵌合體EPI細胞的調控網絡分析
結論
本研究結果初步證實了胚胎發育早期人類和猴細胞混合時發生的細胞和分子事件,結果揭示了靈長類動物胚胎發生過程中的進化趨同和發散的過程。這一系列基礎研究將有助于改善進 化距離更遠的物種的人類嵌合現象,出于各種原因,包括社會、經濟和倫理,這些物種可能更 適合再生醫學轉化療法。
本研究局限及后續研究方向
盡管本研究中使用了相對大量的食蟹猴胚胎(132),但由于嵌合體實驗固有的隨機性,并 考慮到可能影響種間嵌合現象的所有因素,后續需要更大食蟹猴胚胎的數量進行擴展分析。因 此本研究的局限性:(1)只測試了猴胚胎中hEPSC的嵌合能力,沒有研究人類或其他物種的其 他多能干細胞,(2)沒有測試不同hEPSC數量對食蟹猴胚胎的影響,以及(3)無法測試不同 的注射階段。因此后續可針對本研究的不足,設計更大樣本量、更多多能干細胞種類以及探究 不同多能干細胞數量對嵌合體胚胎的影響,為實現再生醫學轉化提供更多理論基礎。






京公網安備 11011302003368號