文獻名稱:Key role for CTCF in establishing chromatin structure in human embryos
期刊:Nature
導讀
在細胞周期的中間階段,染色質以分級結構排列在核中,這在調節基因表達方面具有重要作用。但是,人類胚胎發生過程中3D染色質結構的動力學仍然未知。在這里作者報告,與小鼠精子不同,人類精子細胞不表達染色質調節劑CTCF,其染色質不包含拓撲關聯域(TADs)。人類受精后,TAD結構在胚胎發育過程中逐漸建立。此外,A / B區室化在人類胚胎2細胞階段中消失,并在后續胚胎發育過程中重新建立。值得注意的是,阻斷合子基因組激活(ZGA)可以抑制人類胚胎中TAD的建立,而不能抑制小鼠或果蠅中的TAD。值得注意的是,CTCF在ZGA之前以非常低的水平表達,然后在觀察到TAD時在ZGA階段高表達。CTCF基因被敲除后,胚胎中TAD結構顯著減少,這表明合子基因組激活(ZGA)階段,人類胚胎中的TAD建立需要CTCF表達。結果表明,CTCF在人類胚胎發生過程中的3D染色質結構建立中具有關鍵作用。

實驗方法
材料:小鼠精子和桑椹胚
方法:Hi-C, 免疫染色,DNA甲基化測序,ATAC-seq, RNA-seq,Smart-seq2
研究內容
1、人類早期胚胎的TAD結構
作者檢測了人類精子和胚胎中的染色質相互作用。但是沒有檢測到人類2細胞胚胎中TAD結構的特征性“三角”相互作用。在8細胞胚胎中這些相互作用的水平很低,并且在人類胚胎發育過程中相互水平逐漸升高(圖1a)。為了排除read深度對分析的影響,在繪制每個階段的相互作用熱圖時,作者隨機選擇了相同數量的read。 作者進一步調查了人類胚胎發育過程中的TAD重編程。使用TAD分離分數方法(Methods)來獲得TAD結構和TAD邊界。即使read深度很低,也可以檢測到大多數TAD域。作者還計算了TAD信號和方向指數。本文的數據表明,TAD信號方差和方向指數在2細胞階段最低,并隨著發育而逐漸增加(圖1b)。為了排除人胚TAD分析中可能的實驗偏差,本文使用了小鼠morula胚胎作為對照,將其與人2細胞,8細胞和morula胚胎混合。然后,為這些混合樣品構建了Hi-C庫。同時,還為未與人類樣品混合的小鼠桑morula胚胎生成了Hi-C庫。這些結果表明,混合樣品中的TAD結構在人類2細胞胚胎中仍然模糊不清,在8細胞胚胎和桑胚胎中變得更清晰,而所有摻入的小鼠morula胚胎均清晰可見TAD結構。來自混合樣品的TAD信號分析支持了作者的發現,即TAD結構在人類胚胎發生過程中得以確立。
總之,這些數據表明,TAD結構在人的2細胞胚胎中基本上不存在,在8細胞胚胎中很少存在,并且在胚胎發育過程中變得越來越明顯。

圖a 人類精子,人類胚胎和H1人類ES細胞(hESCs)中高階染色質結構相互作用熱圖,分辨率為40 kb(合并的生物學重復;n = 2-3)。
圖b 用相等數量的reads(每個階段從2-3個生物學復制中產生)計算出的人類胚胎中TAD信號的相對方差。每個點代表一個染色體。顯示P值;雙面Wilcoxon秩和檢驗。數據為平均值±s.e.m。
圖c 人類胚胎中500kb分辨率的5號染色體的PC1值軌跡和Pearson相關熱圖,具有相同的read次數(每個階段2-3次生物復制)。
圖d 具有相同reads的人胚胎中的compartment強度。數據為平均值±標準偏差,通過自舉獲得(n = 100)。通過單側t檢驗計算P值。
圖1. 人類精子和胚胎的三維染色質結構
2、人類精子不包含傳統的TAD結構
先前的研究表明,TAD結構存在于成熟的小鼠精子中。令人驚訝的是,本文沒有在人類精子中觀察到典型的三角TAD結構(圖1a)。例如,人類精子的HOXA簇區域沒有TAD邊界,但存在于人類胚泡(圖2a)和小鼠精子中。為了驗證該觀察結果,繪制了人類精子和胚泡在不同讀取深度下的TAD信號方差。與小鼠精子和人類胚泡不同,人類精子系的y截距接近0(圖2b),表明人類精子中不存在TAD。本文進一步比較了人類精子和小鼠精子之間相互作用插入物大小的密度,結果表明,人類精子在4 Mb(中程)附近出現一個主峰,而小鼠精子在933 kb附近出現肩峰,在41 Mb左右出現遠距離主峰。此外,人的精子和小鼠的精子之間的接觸概率衰減曲線也有差異。總之,這些結果表明人類精子不含TAD。
為了排除潛在的實驗偏見,本文將小鼠精子與人類精子混合,并為精子混合物構建了一個Hi-C庫(方法)。平行地,本文混合了人類HeLa細胞和小鼠HT22細胞。與本文之前的結果一致,本研究在精子混合物中觀察到了來自小鼠精子而非人精子的TAD。相比之下,在人類HeLa細胞和小鼠HT22細胞中均觀察到TAD結構。這些數據證實了人類精子中沒有TAD。
CTCF-cohesin復合物在高級染色質結構中具有重要作用。本研究調查了人類和小鼠精子中CTCF和粘著蛋白的水平。RAD21是黏附蛋白復合物的一個亞基,存在于人類和小鼠的精子中);但是,在人類精子中未檢測到CTCF,并且在使用短干擾RNA(siRNA)耗盡CTCF的細胞系中表達很弱,但是在小鼠精子,人類和對照小鼠細胞系中檢測到了CTCF(圖2c)。由于CTCF的消耗會導致TAD結構的破壞,因此CTCF的缺乏可能是人類精子中TAD結構喪失的基礎。

圖a 人類精子和胚泡中HOXA簇周圍的相互作用熱圖,分辨率為10 kb(生物學重復; n = 3)。
圖b 人精子和胚泡中TAD信號方差與read深度(1 /讀取次數)的線性回歸曲線。在y軸上標記了人類胚泡和精子的回歸線的線性外推。在每個讀取深度進行降采樣分析3次(n = 3)。
圖c 用Ponceau染色的小鼠精子,人精子和體細胞系中CTCF的Western印跡。黑色箭頭表示CTCF波段。每個樣品在兩個生物學獨立的重復樣本上重復實驗。
圖2. 人類精子不包含傳統的TAD結構
3、TAD邊界的建立
TAD結構在人類2細胞胚胎中并不明顯。但是,兩細胞胚胎中的某些區域顯示出絕緣子結合的跡象,可以分隔上游和下游相互作用。在胚胎后期,這些區域大部分成為TAD邊界(圖3a); 這些區域因此可以被視為未成熟的TAD邊界。在這項研究中,本研究將未成熟的TAD邊界和成熟的TAD邊界都定義為絕緣邊界。然后,本研究分析了人類胚胎發育過程中絕緣邊界的動力學。本研究的數據表明,分別在2細胞,8細胞,morula 和胚泡階段分別形成635、905、317和306個絕緣邊界(圖3a)。本研究還在小鼠2細胞胚胎中發現了未成熟的TAD邊界,并確定了小鼠階段獲得的絕緣邊界。比較了人類樣品中2細胞階段的絕緣邊界與胚泡階段的總邊界,結果表明2細胞邊界與胚泡邊界的30%重疊(圖3b)。本研究的數據還顯示ZGA階段包含胚泡中67%的邊界,這與小鼠模型中的比例相似(圖3b)。此外,當將ZGA階段的人類邊界與小鼠的邊界進行比較時,發現存在明顯的重疊(圖3c)。例如,本研究在人和小鼠的ZGA階段發現了TTC1和CCNG1基因周圍的絕緣邊界。
接下來,作者試圖確定在早期階段優先形成絕緣邊界的基因組區域。在2細胞階段首先獲得邊界的基因組區域與持家基因的距離小于在后期階段獲得邊界的邊界區域的距離(圖3d)。在小鼠胚胎中觀察到了類似的結果。這些數據表明,在較早階段獲得的絕緣邊界往往位于人和小鼠的看家基因周圍。作者還發現邊界附近的管家基因的表達水平傾向于高于其他管家基因的表達水平。
據報道,重復元素與細胞系中的TAD邊界相關。因此,作者分析了胚胎中特定于階段獲得的邊界周圍重復元件的富集。作者的數據表明,在人類早期階段,Alu重復序列(而不是LINE或MIR重復序列)(圖3e)富集在絕緣邊界周圍。在小鼠胚胎中觀察到了相似的結果。例如,在人類或小鼠RAB5A基因周圍的2細胞階段獲得的絕緣邊界被建立在Alu密集區。此外,作者的數據表明AluS元素在2細胞階段獲得的絕緣邊界周圍高度富集(圖3e)。此外,與其他階段相比,在2細胞階段獲得的絕緣邊界周圍的AluS重復序列在裂解階段得到了高度表達。總體而言,這些結果表明,人類胚胎中絕緣的邊界傾向定位在Alu密集區周圍。

圖a 絕緣得分的熱圖,以在特定階段(±1 Mb范圍)獲得的絕緣邊界為中心。n,特定階段獲得的絕緣邊界的數量;b,絕緣邊界中心。
圖b 相對于胚泡邊界數,每個階段中絕緣邊界數的累積百分比。
圖c 維恩圖,顯示人ZGA邊界和小鼠ZGA邊界之間的重疊(χ2檢驗)。
圖d 累積分布函數圖,用于特定階段獲得的邊界與人類胚胎中最接近的管家基因的距離(來自2-3個生物學重復的合并數據)。虛線表示200 kb的距離。P = 3.24×10?8(2單元vs 8單元階段); P = 9.95×10-8(2細胞期與桑ula鼠比較); P = 3.83×10-11(2細胞期vs胚泡);雙面Kolmogorov-Smirnov檢驗。
圖e 在人類胚胎的特定階段獲得的絕緣邊界處AluS元素的富集。
圖3. 在人類胚胎發育過程中建立絕緣邊界
4、TAD的建立依賴于ZGA以及CTCF調控染色體
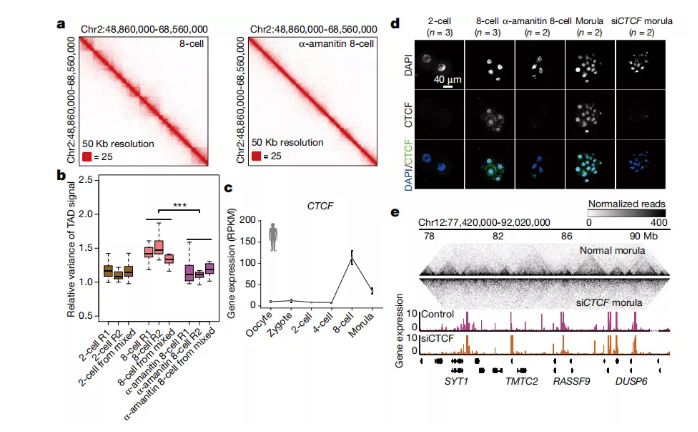
先前的報道表明,TAD的建立獨立于小鼠和果蠅胚胎中的ZGA。作者調查了這些特征在人類中是否保守。作者用α-amanitin處理人合子以抑制ZGA,并在8細胞階段收集了胚胎。令人驚訝的是,在經過α-amanitin處理的8細胞胚胎中,TAD的結構模糊不清(圖4a)。用α-amanitin處理的胚胎中TAD信號的相對方差也顯著低于未處理的8細胞胚胎(圖4b)。因此,在人類胚胎中建立TAD需要ZGA。
接下來,作者旨在鑒定ZGA期間參與TAD建立的蛋白質。粘著蛋白復合物和CTCF在高階染色體結構中具有重要作用。因此,作者研究了這些蛋白質表達的差異。粘附蛋白復合物的亞基,例如RAD21,已經在ZGA之前在人類胚胎中高度表達。相比之下,當在人類胚胎中首次觀察到TAD結構時,CTCF的表達在ZGA階段之前非常有限,并且在8細胞階段急劇增加(圖4c)。在經α-amanitin處理的8細胞胚胎中,CTCF表達受到抑制。一致地,免疫染色圖像顯示在2細胞核中幾乎未觀察到CTCF蛋白(圖4d)。CTCF明顯存在于未經處理的8細胞核中,但在經α-amanitin處理的8細胞核中卻不存在(圖4d)。這些結果表明CTCF表達需要人ZGA。
接下來,作者研究了在人類胚胎中建立TAD對CTCF的需求。作者通過將CTCF siRNA(siCTCF)注入人受精卵來抑制CTCF的表達,并在morula期收集胚胎(圖4d)。值得注意的是,在siCTCF morula中幾乎沒有觀察到三角形TAD結構(圖4e)。相對的TAD信號方差支持抑制siCTCF morula中TAD的建立。一致地,大多數TAD邊界在對照morula中消失,而在siCTCF morula中變弱。因此,本研究的數據表明ZGA期間CTCF表達是人類胚胎中TAD建立所必需的。

圖a 人8細胞和經α-amanitin處理的8細胞胚胎中的相互作用熱圖。
圖b 人2細胞(n = 3),8細胞(n = 3)和經α-amanitin處理的8細胞胚胎(n = 3)中TAD信號相對方差的箱形圖。方框顯示第25、50和75個百分位,胡須顯示1.5倍的四分位間距。***對于8細胞和α-amanitin處理過的8細胞之間的所有成對比較,校正后的P <0.001(帶有Benjamini-Hochberg多重檢驗校正的雙面Wilcoxon秩和檢驗)。
圖c 人類胚胎發育過程中CTCF表達的動態(來自參考文獻22的表達數據;每個階段3至20個細胞)。數據為平均值±s.e.m。RPKM,每百萬個映射讀操作的每千個轉錄本的讀操作數。
圖d CTCF在人類胚胎中的免疫熒光(n = 2-3)。比例尺40μm。
圖e 跟蹤未處理的對照morula和siCTCF morula中的TAD結構,其中覆蓋了基因表達。
圖4. CTCF調控人類胚胎中染色質的建立
總結
盡管人類和小鼠胚胎都顯示出高階染色質結構的全基因組重編程,但人類和小鼠胚胎之間的染色質結構存在很大差異。本研究的數據為哺乳動物胚胎發育過程中染色質結構的建立提供了寶貴的資源和機制的見解。
文獻下載:
https://international.biocloud.net/zh/article/detail/31801998
(復制鏈接到瀏覽器獲取原文,如果沒有云平臺賬號需要先注冊)
推薦閱讀:
走近Hi-C數據分析,解密染色質三維結構
3D技術解密染色體構象無限可能
玩轉Hi-C互作|揭示胚胎發育過程的重編程模式
科普篇?| 關于hot技術–Hi-C,你了解多少
Hi-C研究的“奠基石”來了!!!
Hi-C|多組學分析識別人胰腺β細胞和功能的順式調節網絡
心力衰竭緣何發生?用三維視角發現不一樣的風景
文獻套路之Hi-C和ATAC-seq聯合發NC


京公網安備 11011302003368號