研究背景
La相關蛋白(La-related proteins,LARP)是與癌癥相關的RNA結合蛋白(由LARP 1、1B、3、4A、4B、6和7組成)的進化保守家族。LARP1具有致癌性,且腫瘤組織較高水平的LARP1蛋白與卵巢癌、大腸癌和前列腺癌的不良預后相關。LARP1 包含兩個 RNA 結合域,一個保守的La module,由La domain 和一個臨近的RNA 識別基序 (RNA recognition motif,RRM) 組成的RNA結合域,和一個C端“ DM15結構域”。LARP1與poly-A結合蛋白(poly-A binding protein,PABP)形成復合物,與超過3000個mRNA結合,包括5?TOP-motif轉錄本,已知此類轉錄本可編碼核糖體機器。據估計,人類基因組僅包含19,000–21,000個蛋白質編碼基因,但合成了70,000多種蛋白質,這可以通過pre-mRNA的選擇性剪接/可變剪接加工產生多個成熟的mRNA轉錄產本來解釋。因此,每個基因具有編碼多種蛋白質同工型(isoform)的潛力,這種機制增加了蛋白質組的復雜性。然而,基因通常僅主要表達一種蛋白質,表明加工并釋放到細胞質中的mRNA經過選擇或“審查”過程。
使用LARP1各個區域的抗體進行的蛋白質印跡WB實驗產生了大約150/130kDa的雙鏈帶,這被解釋為代表了2種LARP1亞型。為了探索這一點,作者系統地進行了一系列計算機、轉錄組、生化和細胞分析,以闡明LARP1在癌癥和正常細胞中的真實表達情況。
技術方法
1、公共polyA方式建庫轉錄組數據集分析LARP1 isoform表達譜:測序數據特異比對到長LARP1同工型的外顯子1,沒有reads比對到SI-LARP1的外顯子1;
2、Nanopore全長轉錄組測序(RNA-direct)繪制LARP家族基因isoform landscape:2種細胞系,人HEK-293 T和OVCAR-8;每個樣本約1.7-2Mb 長reads,約2G數據量;LARP3表達最高,LI-LARP1被鑒定為主要表達的LARP1亞型;
3、特異性引物擴增及sanger測序驗證SI-LARP1和LI-LARP1 isoform表達情況:501-MEL(黑色素瘤細胞系)和OVCAR-8細胞中只表達LI-LARP1;
4、NCI-60幾種癌細胞系隨機引物及oligo dT反轉錄qPCR驗證SI-LARP1和LI-LARP1 isoform表達:長LARP1 isoform(LI-LARP1)在廣泛的癌癥和正常細胞中是主要表達的形式,而SI-LARP1 mRNA(如果表達的話)以低水平和不成熟的形式存在。
5、isoform特異性多肽檢測:凝膠遷移實驗觀察2種isoform與內源性LARP1遷移模式;體外過表達及pull down實驗鑒定2種isoform特異性多肽;免疫沉淀-質譜分析內源性LARP1中2種isoform特異性多肽占比;
6、短isoform表達抑制的調控機制分析:公共數據庫中DNA甲基化數據以及H3K27ac chip-seq數據分析可能的表觀調控機制;DNA甲基化酶抑制劑5-氮胞苷處理檢測SI-LARP1 mRNA和蛋白表達;siRNA特異性敲除2種isoform分析各自表達改變對于細胞活性和凋亡的影響;pull down實驗分析與PABP(poly A結合蛋白)的結合互作;TSS區保守性分析2種isoform可能的功能差異;
研究結果
1、LARP1在癌細胞中的isoform landscape
圖1A為NCBI基因數據庫中列出的9種不同的LARP1經驗證的isoform。LARP1典型轉錄本為NM_015315.5,編碼1019個氨基酸(NP_056130.2)的蛋白質,在此處稱為“ SI-LARP1”。UniProtKB數據庫引用了另一個比較長的轉錄本NM_033551.3作為LARP1的規范形式,它對應于1096個氨基酸蛋白(NP_291029.2),在此稱為“LI-LARP1” 。SI-LARP1蛋白與LI-LARP1不同,它缺少前77個氨基酸,并且氨基酸M1至N67不同。

圖1
二代短reads polyA轉錄組公共數據分析:為了研究LARP1在細胞中的表達譜,作者使用了可公開獲得的RNA測序數據集。共計從198個組織、128個細胞系和54個原代細胞系中提取了371個包含poly-(A)的RNA測序數據集,并將其reads與包含所有預測的LARP1 isoform的hg38:Chr5 154700000至154850000染色體區域比對(圖2A)。首先關注測序reads與第一個外顯子的比對,兩個LARP1亞型不同的區域。發現測序數據特異比對到長LARP1同工型的外顯子1,沒有reads比對到SI-LARP1的外顯子1。2個isoform間共享的第2-19號外顯子已完全被測序數據所覆蓋。

圖2A
Nanopore全長轉錄組測序:為了進一步了解LARP1 isoform的表達,在HEK-293 T和OVCAR-8細胞(永生化的人類胚胎腎細胞和卵巢癌細胞系)中分別進行了牛津納米孔測序技術(ONT全長轉錄組測序)(圖2B-D)。這種RNA直接測序技術可以檢測長讀長轉錄本isoform,并可以無PCR偏倚地定量轉錄本豐度。與人類基因組(Hg38)比對,并使用IGV可視化。在HEK-293T細胞中,檢測到總共2,038,842個轉錄本,而在OVCAR-8細胞的樣品中僅檢測到1,834,870個轉錄本。(根據百邁客的項目經驗大概每個樣本2G多的數據量)作者對所有比對到7個LARP家族成員的轉錄本進行表達定量,校正各樣本數據量差異將其標準化為TPM(transcripts per million,每百萬轉錄本)(圖2B)。在LARP家族成員中,LARP3的轉錄本表達量最高(TPM=194)。相反,其他LARPs的表達值TPM遠低于50,其中LARP1B和LARP4B的表達最低。且與前人研究一致,致癌性LARP1在OVCAR-8癌細胞(TPM 52)中的表達水平高于HEK-293 T細胞(TPM 38)中的表達水平。為了分析LARP1 sioform在這些細胞中的表達,作者使用Sashima圖(圖2C)可視化剪接位點。使用這種RNA直接測序的nanopore全長轉錄組方法,在2個測試的細胞系中均未檢測到SI-LARP1。盡管LARPs的表達水平低于其他基因,例如GAPDH(在OVCAR-8細胞中TPM高達6396),因此LI-LARP1被鑒定為主要表達的LARP1亞型。作者還觀察到5′截短的LARP1轉錄本積累,LARP1B的3種isoform共表達(NM-018078,NM_178043,NM-032239),LARP6的2種isoform共表達(NM_197958,NM_018357)(圖2D)。對于其他LARP,能夠確認ONT測序檢測到的主要轉錄本與經典isoform相對應。

圖2 B-D
特異性引物擴增及sanger測序驗證實驗:為了驗證ONT全長轉錄組測序發現的LI-LARP1是主要isoform,作者設計了2對特異性引物,以通過PCR檢測短或長LARP1 isoform或2種總和(使用保守的exon 7上的引物,此處稱為“總LARP1”)(圖3)。設計對應于每個LARP1 isoform外顯子1的正向引物和下游外顯子的外顯子連接處的反向引物。這些引物有效性通過重組SI-LARP1或LI-LARP1表達后的成功擴增得到證實。設計用于檢測總LARP1的引物,以在所有預測的isoform共有的第7外顯子上退火。結果發現LI-LARP1在501-MEL(黑色素瘤細胞系)和OVCAR-8細胞中表達,但未檢測到SI-LARP1的PCR擴增產物(圖3A)。對所有PCR產物進行測序以驗證所需的擴增子。接下來,設計了對長LARP1 isoform(LI-LARP1)的開放閱讀框具有特異性的引物,并通過cDNA文庫中的PCR進行了擴增,PCR產物的sanger測序結果揭示了LI-LARP1預測的完整核苷酸序列,包括其特定的外顯子1(圖3B)。值得注意的是,所有試圖擴增SI LARP1 isoform編碼序列的嘗試均告以失敗,表明該isoform在得到的cDNA文庫中不存在。

圖3上 S1 / S2和L1 / L2分別代表檢測SI-LARP1或LI-LARP1的引物對。T代表使用組成性表達的外顯子7退火的引物對檢測到的總RNA。HK代表管家基因OAZ1。
2、長LARP1 isoform在NCI-60癌癥細胞系中占主導地位
為了確定LI-LARP1是否在更廣泛的癌細胞系中表達,作者用qRT-PCR檢測了NCI-60癌細胞系(美國國立癌癥研究(NCI)規定的60種用于藥物篩選的癌細胞系,包括黑素瘤、腎癌、卵巢癌、腦癌、白血球增多癥、乳腺癌、非小細胞肺癌和前列腺癌細胞系)(圖3C)。盡管樣品之間LI-LARP1的表達差異高達37倍,但在所有細胞系中均可檢測到。然而,所有系中SI-LARP1表達均低于檢測閾值(cT值<35)。并測量NCI的5種癌細胞系(MCF-7、OVCAR-8、SK-OV-3、501-MEL和HEK-293T)中的SI和LI-LARP1表達驗證了這些發現(圖3D)。在所有五個細胞系中,LI LARP1的水平至少比SI-LARP1高1000倍。由于SI-LARP1的表達水平接近或低于檢測極限,因此作者探討了其余檢測到的轉錄本是否為人工產物。成熟的mRNA的標志是存在3?poly-(A)尾,這是其核輸出所必需的。從OVCAR-8、SK-OV-3、501-MEL和HEK-293T中提取的總RNA使用隨機或寡聚(dT)引物進行反轉錄(圖3E)。隨著隨機引物與RNA庫中任何類型的轉錄本退火,PCR擴增還將檢測未加工完成的mRNA種類。相反,寡聚(dT)引物導致多聚腺苷酸化(帶polyA)的mRNA發生特定的逆轉錄。使用基因特異性引物測量2個cDNA文庫中SI-和LI-LARP1 isoform的水平。將表達水平使用管家基因OAZ1標準化,計算相對表達量。作者發現完全加工和多聚腺苷酸化的SI-LARP1 mRNA的水平低于檢測極限,表明SI-LARP1 mRNA表達但未完全加工成成熟的聚腺苷酸化的mRNA。

圖3下? C中每根柱子上深灰色代表SI-LARP1,其他顏色代表LI-LARP1。
總之,長LARP1 isoform(LI-LARP1)在廣泛的癌癥和正常細胞中是主要表達的形式,而SI-LARP1 mRNA(如果表達的話)以低水平和不成熟的形式存在。
3、在4種不同的人類細胞系中鑒定長isoform特異性多肽
如前所述,SI-和LI-LARP1具有由不同外顯子1序列編碼的獨特N末端(圖4A)。2個外顯子均在框內終止,因此外顯子選擇不影響LARP1的下游閱讀框和氨基酸組成。較長的isoform多了77個氨基酸長的多肽鏈,并導致預測的蛋白質比短isoform大8.4 kDa。當2種形式都被外源表達時,在SDS凝膠電泳時僅觀察到遷移模式的微小差異(圖4B)。比較外源表達的SI-LARP1和LI-LARP1與內源性LARP1的凝膠遷移模式,發現內源性LARP1與LI-LARP1共遷移,表明LI-LARP1的蛋白質產物占主導地位。

圖4 A-B
為了驗證這一點,首先,在OVCAR-8細胞中異位表達了2種LARP1 isoform,并使用針對共表達的Xpress標簽的抗體從粗蛋白裂解物中免疫沉淀富集LARP1蛋白(圖4C)–pull down實驗。隨后,使用胰蛋白酶或胰凝乳蛋白酶對樣品進行溶液消化后,Shotgun LC MS/MS質譜分析以鑒定對應于SI-或LI-LARP1 isoform的N端特異性肽段。鑒定了從序列位置45和46產生的3種肽(質量為N46SVALAAAPR:485.2773 Th(m/z); K45NpSVALAAAPR:549.3257 Th(m/z); K45NSAVALAAAPR:589,3085 Th(m/z ))作為SI-LARP1的唯一特征(圖4D)。相反,對于LI-LARP1,鑒定了由與外顯子1對應的蛋白質序列產生的152個肽。第二步,免疫沉淀富集OVCAR-8、501-MEL、SK-OV-3和HEK-293T細胞的內源LARP1,并進行質譜分析,使用監督自動算法檢測預先指定的isofrom特異性肽(圖4E-F)。LARP1的肽覆蓋率范圍為內源性免疫沉淀蛋白的24-44%。盡管在所有4個細胞系中都鑒定出了與LI-LARP1 N端相對應的獨特肽,但我們無法在任何樣品中鑒定出對SI-LARP1亞型具有特異性的任何肽。這些結果與觀察到的不存在對應于SI-LARP1的mRNA相一致。

圖4 C-F
4、短isoform啟動子區被高甲基化而啟動子活性被抑制
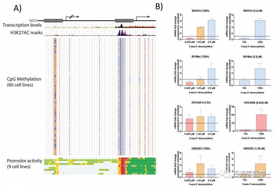
接下來,作者研究了調節SI-LARP1表達的機制。轉錄活性與染色質狀態相關,其特征在于組蛋白修飾、開放染色質和特異性轉錄因子結合。因此,作者使用了3個公開可用的數據集來預測短和長LARP1 isoform的啟動子活性(圖5A)。SI-LARP1的預測轉錄起始位點TSS位于GRCh38.p13:154,712,843,而LI-LARP1的TSS處于SI-LARP1的第一個內含子內,位置為GRCh38.p13:154,755,377。基于3個參數來判斷轉錄活性:首先,使用ChIP-seq數據來識別H3K27ac標記,該標記代表H3組蛋白的賴氨酸27的乙酰化,從而導致轉錄增強;其次,使用來自人類甲基化芯片的數據來鑒定CpG甲基化,其與基因沉默相關,反之,它們的去甲基化激活基因表達;第三,使用多變量隱馬爾可夫模型(HMM)整合ChIP-seq數據,預測了9種人類細胞系的區段化染色質狀態。所有數據均與GRCh37/hg19進行比對,并使用UCSC基因組瀏覽器進行分析(圖5A)。作者發現SI LARP1 TSS區的CpG甲基化水平較高,但H3K27AC標記較低,表明啟動子活性降低。相反,LI-LARP1 TSS區的CpG甲基化水平較低,而H3K27AC標記較高,表明存在一個活躍的啟動子位點。對于SI-LARP1而言,在人類胚胎干細胞中觀察到啟動子活性的唯一顯著增加。總體而言,LI-LARP1的啟動子區域處于開放的染色質狀態,這表明該區域具有較高的啟動子活性,而SI-LARP的啟動子受到表觀遺傳抑制。

圖5 A-B
為證實CpG甲基化對SI-LARP1啟動子的抑制作用,使用5-氮胞苷(5-Aza,胞苷的化學類似物,DNA甲基轉移酶抑制劑)通過去甲基化來重新激活其表達(圖5B)。為此,將SK-OV-3、OVCAR-8、501-MEL和HEK-293T細胞用濃度遞增的5-Aza處理3天或5天。為了確認SI-LARP1表達的重新激活,定量PCR測量了處理過的細胞和對照細胞中SI-LARP1 mRNA的水平(圖5B),并觀察到3天后SI-LARP1的濃度依賴性增加了5倍。使用最佳濃度并延長孵育時間至5天時,發現OVCAR-8中的SI-LARP1 mRNA增加了20倍。但是,蛋白質印跡法沒有檢測到任何與SI-LARP1相對應的蛋白質。值得注意的是,沒有觀察到LI-LARP1 mRNA和蛋白質表達的顯著增加。這些數據表明,SI-LARP1的表達在某種程度上受到表觀遺傳調控。但是,即使在表觀遺傳學上解除抑制,SI-LARP1也不會通過細胞質翻譯機制合成為蛋白質。
接下來,作者探討了LI-LARP1的表達模式是否與SI-LARP1和內源性LARP1的表達模式相似。Hopkins等人的先前工作表明,在OVCAR-8和SK-OV-3細胞中使用能夠同時靶向SI-LARP1和LI-LARP1的siRNA瞬時敲低LARP1與細胞活力降低和凋亡增加有關。為了驗證該觀察結果可歸因于LI-LARP1,設計了2種siRNA:靶向LI-LARP1 mRNA獨特的外顯子1或2種isoform普遍存在的外顯子13。與對照scramble siRNA處理的OVCAR-8細胞相比,2種siRNA均導致細胞活力降低。使用針對外顯子13的siRNA可以成功消除了LARP1蛋白質印跡雙鏈體中較低的蛋白帶(其大小約為130 kDa),這表明該條帶對應于LARP1的未知的N端截短的變體。
此外,已充分確定的是,LARP1與PABP(poly A結合蛋白)相互作用,使靶mRNA的5’和3’UTR緊密相鄰。為了證明LI-LARP1可與PABP互作,作者對內源性和異位表達的LARP1進行pull down實驗,發現SI-LARP1和LI-LARP1都能夠結合PABP。

圖5 C
接下來,作者對SI-LARP1是否可以發揮獨特的功能作用感興趣。為此分析了2種LARP1亞型的TSS區保守水平(圖5C)。作者假設,進化保守將暗示選擇性壓力,因此每種亞型的作用不同。為了解釋LARP1亞型的進化保守性,使用UCSC基因組瀏覽器在脊椎動物(鳥類、魚類、兩棲動物、爬行動物、哺乳動物)亞門上生成了100個可用LARP1序列的多序列比對。出乎意料的是,LI-LARP1外顯子1在整個亞科中都具有很強的保守性,但SI-LARP1外顯子1的保守性僅存在于胎盤動物分支中,其中包括人類和其他靈長類動物。這表明它可能在胎盤哺乳動物的進化晚期獲得了功能性作用。相比之下,LI-LARP1的保守性跨多個進化分支表明作用更為古老。
小結
作者先前發表的研究預測了LARP1的10個潛在替代啟動子,并且與大多數編碼基因具有多種isoform但只有一種表達的蛋白的證據相符。盡管表達的isoform的進化保守表明其具有保守的生物學功能,但未表達的isoform的作用仍存在爭議。盡管有些人假設它們是轉錄噪聲,但另一些人則認為需要它們調節蛋白質功能、相互作用或定位或生成進化試驗場允許功能和結構域進化的。確實,本研究表明SI-LARP1的外顯子1在胎盤哺乳動物小分支中是高度保守的,這表明它提供了不同于LI-LARP1的功能性和進化優勢。此外,僅在人類胚胎干細胞中檢測到SI-LARP1 mRNA可能表明在胚胎發育中起作用。SI-LARP1和亞細胞定位的確切作用需要在未來的研究中解決。
參考文獻
Schwenzer H, Abdel Mouti M, Neubert P, et al. LARP1 isoform expression in human cancer cell lines [published online ahead of print, 2020 Apr 14]. RNA Biol. 2020;1‐11. doi:10.1080/15476286.2020.1744320


京公網安備 11011302003368號