2018年11月,浙江大學蔣立希、吳德志團隊聯合新加坡國立大學俞皓教授團隊與百邁客合作,完成了991份源自世界39個國家(地區)的油菜種質資源基因組測序并研究其生態差異。相關研究成果“Whole-genome resequencing of a world-wide collection of rapeseed accessions reveals genetic basis of their ecotype divergence”于2018年11月23日發表在國際知名期刊 Molecular Plant 雜志上。
英文題目:Whole-genome resequencing of a world-wide collection of rapeseed accessions reveals genetic basis of their ecotype divergence
中文題目:全球油菜種質資源全基因組測序揭示了其生態型差異的遺傳基礎。
研究單位:浙江大學作物科學研究所
發表時間:2018年11月23日
發表雜志:Molecular Plant
影響因子:9.326
研究背景
油菜(Brassica napus?L.)是世界上食用油和富含蛋白質的牲畜飼料的重要來源。甘藍型油菜B.napus (AACC)起源于距今不到7500年的兩個二倍體祖先白菜(B.rapa(AA)(n=10))和甘藍(B.oleracea(CC)(n=9))之間的種間雜交。盡管油菜的進化歷史比親本品種短,但它已經適應了不同的氣候區和緯度,并形成了三個主要的生態型群,即冬季型、半冬季型和春季型。
為了在相應的環境中生存,適時的開花至關重要,并且花期對油菜的生命周期、產量和種子質量起著至關重要的作用。在模式植物擬南芥中,多條開花途徑響應環境和發育信號,并匯聚到FLOWERING LOCUS?T?(FT)的轉錄調控上,其蛋白質充當移動的花原信號,從葉子移動到莖尖分生組織以觸發開花。FT的表達被光周期途徑中的CONSTANS(CO)激活,并且被FLOWERING LOCUS C (FLC)抑制,其mRNA表達被春化和自主途徑同時抑制。
雖然已經報道了油菜的冬季、半冬和春季生態型的遺傳變異,但不同的生態類型在甘藍型油菜中的差異的關鍵等位基因變異尚不完全清楚。
材料與方法
材料及來源:來自39個國家的991個甘藍型油菜種質資源,包括658個冬季類型、145個半冬季類型和188個春季類型。
測序平臺: Illumina HiSeq XTen
參考基因:‘Darmor-bzh’; ‘Tapidor’
分析內容:系統發育與種群結構分析;PCA、LD分析;基因流分析;選擇性清除分析;花期性狀GWAS;花期相關SNPs進行RT-qPCR分析。
研究結果
991份甘藍型油菜種質資源的再鑒定
?與參考基因組(“Darmor-bzh”)相比,在991個油菜基因組中檢測到556萬個SNP和186萬個InDels。(表1)。并檢測了它們在甘藍型油菜基因組區域的分布。比較A和C亞基因組之間的SNP分布顯示,A亞基因組中的SNP頻率(7.9?SNPs/kb)高于C亞基因組中的SNP頻率(5.9?SNPs/kb)。并將過濾后鑒定出的2753575個可信的SNPs(缺失數據<50%,MAF>5%)用于后續分析。

?表1 不同生態型油菜基因組多態性及變異
991個群體的群體結構和基因組變異
991份油菜大致與它們的地理分布相對應,即分別是歐洲、亞洲和歐亞大陸/北美(圖1A)。系統發育、種群結構和主成分分析(PCA)結果表明,991份油菜品種可分為三組(K=3)(圖1BCD),大致相當于冬季、半冬季和春季生態類型,說明冬、半冬和春季生態型在遺傳上存在差異。與參考基因組“Darmor-bzh”相比,分別在冬、半冬和春季材料尋找SNPs與InDels。冬型的核苷酸多樣性(π=8.42×10-4)低于半冬型(π=10.16×10-4)和春型(π=9.92×10-4),表明在冬季類型中低頻SNPs的存在主要是由于“Darmor-bzh”(也是一種冬型種質資源)的mapping所致。
進一步分析連鎖不平衡在整個基因組中的表達,發現冬、半冬和春季生態型SNPs之間的物理距離(最大值的一半)分別為11.27 kb(r2=0.30)、24.55 kb(r2=0.32)和17.40 kb(r2=0.31)。(圖1E)LD衰變的大小在不同染色體和不同亞基因組之間變化很大。在冬型、半冬型和春型基因組中分別檢測到100、5460和631個大的LD結構(>10 kb),表明冬型油菜的遺傳重組頻率高于其它類型油菜的遺傳重組頻率,從而破壞了基因組LD結構。此外,在A亞基因組中,LD衰變速率比在C亞基因組中更快,這表明A亞基因組中的遺傳重組頻率高于C亞基因組中的遺傳重組頻率(圖1F)。

圖1 991份油菜種質資源的分布、種群結構、PCA和LD衰變
主要種群間的等位基因漂移路徑
進一步計算世界地圖上顯著的基因流數目之后,在冬型和春型油菜中發現了四個主要基因流(圖2C)。冬型油菜的基因流從法國到俄羅斯(weight=0.5)、法國到瑞典(weight==0.3)、波蘭到日本(weight==0.3)和日本到中國(weight==0.3),而春型油菜的基因流從法國到俄羅斯(weight==0.5)、法國到瑞典。經德國(weight=0.4),瑞典到加拿大(weight=0.2),加拿大到中國(weight=0.5)。沒有顯著的生態型漂移事件(inter-ecotype drift events)(圖2 A、B)。

圖2 基因漂移
甘藍型油菜自然選擇和人工選擇產生的信號
為了確定自然選擇和人工選擇對歷史上基因的改變,作者對三種生態型之間進行選擇性清除分析。春冬季型、半冬和冬季型、春季和半冬型之間分別有61、56和64個選擇性清除(表1;圖4)。位于選擇性清除區域上的基因可能發揮重要作用。在Chr.A10上發現了最強的信號,該信號是冬春型之間基因組變化的基礎(圖3A)。該區域有56個帶注釋的基因,包括FLC直系同源基因(BnaA10g22080D)和AIL6直系同源基因(BnaA10g21750D),編碼AP2-like乙烯反應轉錄因子(ERF)。在含有377個帶注釋基因的Chr.A02上發現了另一個強選擇性信號,包括FT?(BnaA02g12130D)、FY?(BnaA02g01670D)、CONSTANS-like?(BnaA02g13920D)、ERF118?(BnaA02g13950D)和ERF118-like(BnaA02g13960D)以及組氨酸transporter-like 2乙烯轉運體(BnaA02g13290D)。編碼幾個MADS-box基因的Chr.C01、C02、C08和C09上的一些區域顯示出弱清除信號。發現在有1404個基因在冬春兩季類型之間發生選擇性清除,這些基因包括花期控制、乙烯生物合成和信號傳導以及植物應激反應的基因。此外,在半冬型和冬型之間以及春季型和半冬型之間的種群分化的清除區域內共鑒定出1228和1370個基因。鑒定出許多與開花時間調控相關的基因,如CONSTANS-like和MADS-box基因,或植物激素信號傳導基因,如ERFs以及生長素和赤霉素誘導基因。GO分析表明,這些基因涉及多種生物學過程、細胞成分和分子功能。

圖3 三種油菜生態型之間的選擇性清除信號

圖4三種生態型之間的遺傳多樣性和選擇性信號circos圖
甘藍型油菜開花時間相關基因的鑒定
開花期是油菜品種馴化和育種的重要性狀之一,也是油菜三個生態型的重要區別之一。觀察了不同品種之間的開花時間變化(125-191?d)。曼哈頓試驗表明,在Chr.A02的4-7 Mb區域,許多SNPs與開花時間顯著相關(-log10P>6)(圖3B和圖5)。在6.37~6.38?Mb區域內鑒定了擬南芥FT(BnaA02g12130D)的直系同源序列,其中的SNPs與開花時間密切相關(圖5)。對100?kb(6.37~6.38Mb)序列進一步的LD分析表明,與開花時間相關的SNPs位于FT直系同源起始密碼子的上游~3?kb(6372995~6375936 kb)(圖5A和5B)。

?圖5 Chr.A02上開花時間從約6.37?Mb-6.38?Mb的SNPs
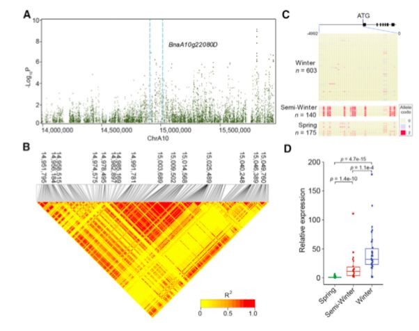
BnaA10g22080D是擬南芥FLC的一個假定的同源基因,在Chr.A10的14.99-15.01 Mb之間的區域內被鑒定(圖3B)。GWAS和LD分析表明,BnaA10g22080D的5’調控區的SNPs與品種間開花時間的變化顯著相關(圖6A和6B)。

?圖6 Chr.A10染色體上約14.99-15.00 Mb的花期SNPs
與“Tapidor”基因組進行比對
為了驗證上述結果的可靠性(即種群結構、選擇信號和開花時間的GWAS分析),通過將reads mapping到另一個“Tapidor”參考基因組進行call SNPs。共獲得553萬個SNPs和192萬個InDels。群體結構分析和PCA分析結果與mapping?“Darmor-bzh”參考基因組(簡稱SNP-Darmor)的結果相同。比較了LD衰變率之間的“SNP-Darmor”和“SNP-Tapidor”,得到一致的結果。對開花時間的選擇性清除分析和GWAS分析證實,A02上的FT同源性(BnaA02g12130D)和A10上的FLC同源性(BnaA10g22080D)與開花時間變化顯著相關。從而得出:利用群體遺傳學方法,如PCA、LD率、選擇性信號和GWAS,對兩個SNP集(SNP-sets)進行分析得出相同的結論。
生態型差異對應的SNPs鑒定
FT和FLC直系同源基因編碼區的核苷酸序列在所有三種生態類型中都相當保守。在BnaA02g12130D的5’上游地區32個SNPs中,10個SNPs在這三種生態類型之間有特異性差異。95±2%的冬型種質在BnaA02g12130D起始密碼子上游上具有與參照(“Darmor-bzh”)相同的核苷酸,而在85±6%的春型種質中,相應位點的核苷酸以不同的方式改變,如鳥嘌呤(G)向胞嘧啶(C)轉化以及腺嘌呤(A)向鳥嘌呤(G)的轉化。只有22±3%的半冬型品種與春型品種有相同的變化,其中40%的半冬型品種與春型品種有相似的T到C的變化。半冬型品種表現出與春型品種相似的核苷酸變化(圖5C)。
FLC直系同源基因推測的啟動子區(BnaA10g22080D)中各種SNPs的頻率在三種生態類型之間有很大差異(圖6C)。為了研究生態型特異性SNPs與甘藍型油菜FT或FLC轉錄是否相關,用FT?(BnaA02g12130D)和FLC?(BnaA02g12130D)的特異性引物對各種FT和FLC同源物的表達水平進行了比較。結果和已發表的轉錄組數據一致表明:春季型品種葉片中BnaA02g12130D的表達水平顯著高于其他兩種生態型(圖5D),而BnaA10g22080D在春型品種葉片中的表達在所有三個生態型中都最低(圖6D)。與春、冬型品種間FT和FLC同源基因表達顯著差異相比,半冬型品種與其它兩種類型品種間的表達差異較小(圖5D和6D)。這些結果表明,生態型特異性SNPs與FT和FLC同源物的表達水平相關,這有助于三種生態型間形成不同的開花時間。
在春與冬、春與半冬、半冬與冬的選擇性清除分析下,推測有12~15個乙烯基因。在Chr.A02上僅推測ERF119直系以及Chr.A10上推測的AP2-like ERF (AIL6)直系顯示與生態型差異相對應的有區別的SNPs。這些生態型特異性SNPs與已發表的轉錄組數據中的ERF119和AP2-like ERF(AIL6)的轉錄水平相關,這使三種生態型表現出不同的營養生長期。
總結
該研究對991份油菜天然種質資源進行了遺傳多樣性的測序和鑒定。通過對兩個不同的參考基因組,即“Darmor-bzh”和“Tapidor”基因組的定位讀數產生的兩組SNPs的群體遺傳學分析,得出了一致的結論。遺傳多樣性和連鎖不平衡參數表明甘藍型油菜兩個亞基因組的進化是不對稱的。選擇性掃描分析揭示了與調控植物發育和應激反應的各個方面相關的基因的遺傳變化。并對影響開花時間的SNPs進行了探索。
整個研究科學而嚴謹,為油菜分子標記的篩選提供了重要依據,為油菜分子標記在油菜育種中的應用奠定了基礎。
如果您的科研項目有問題,歡迎點擊下方按鈕咨詢我們,我們將免費為您設計文章方案。



京公網安備 11011302003368號