Hi-C是染色質構象捕獲技術結合高通量測序的一種技術,實現了全基因組范圍內的染色體片段間的相互作用的捕獲。主要是將空間結構臨近的DNA片段進行交聯,并將交聯的DNA片段富集,然后進行高通量測序,對測序數據進行分析,即可揭示染色體片段間的交互信息,闡述染色體三維結構。
作為染色體三維結構與互作研究的利器,Hi-C技術常常與WGS、WGBS、chip-seq、DNase-seq/ATAC-seq、RNA-seq等技術聯合使用,從DNA線性序列、表觀修飾、組蛋白修飾、三維構象、轉錄調控等多組學層面,研究腫瘤/疾病發生發展機制、分化發育機制、畸變機制等。
今天就給大家介紹一篇發表于NC的Hi-C+WGS+RNA-seq+Chip-seq聯合研究腫瘤發生機制的經典文章。
研究背景
由基因組不穩定和有絲分裂缺陷引起的非整倍體可能會導致CNV,進而影響癌癥相關基因的mRNA和蛋白表達以及下游增殖通路,也可能進一步誘導染色體錯誤分離和基因組不穩定性,從而促進腫瘤細胞進化。但是非整倍體在癌癥發生和發展中的作用仍知之甚少。
基因組的三維構象與癌癥基因組的改變之間相互影響,比如A/B compartment轉換與基因表達的變化有關,易位容易發生在空間鄰近度較高的區域的雙鏈斷點熱點。
在這里,作者對兩個非整倍體多發性骨髓瘤(MM)細胞系進行了Hi-C、全基因組測序(WGS)和RNA測序,并結合一些數據庫中的相關數據進行了整合分析,以更好地解析非整倍體癌癥的分子機制。
研究方法
材料:
兩種代表亞型的骨髓瘤細胞系——近三倍體RPMI-8226、近二倍體U266

測序:
Hi-C:400 M reads /樣本(40 kb分辨率)
WGS:600 M reads /樣本(50×)
RNA-seq:20 M reads /樣本(6G)

數據庫數據:
U266細胞系的ChIP-seq 數據;
正常淋巴母細胞樣B細胞(GM12878)的Hi-C、WGS、RNA-seq、ChIP-seq數據;
研究結果
1、染色體間易位影響基因組三維構象
在RPMI-8226中,WGS鑒定出56個染色體間易位事件,其中四個也在top?100的Hi-C染色體間互作中,其中包括RPMI-8226的光譜核型(SKY)圖像中檢測到t(16,22)(q23,q11)的易位,涉及MM相關基因WWOX和MAF。在U266細胞中,鑒定到了80個受易位事件影響的基因,包括癌癥相關基因TNIK、FBXW7、TRIM2,其中包含一些之前研究未發現的MM相關基因。此外距離易位位點1 Mb的基因中,有一半以上是相比于正常B細胞差異表達的。MM細胞系的染色體間整體互作count明顯高于正常B細胞。總的來說,這些結果表明,癌細胞基因組三維構象受到染色體間易位的影響。



2、CNV斷點與TAD邊界相關聯
在RPMI-8226細胞中,WGS識別到了596個CNV斷點,Hi-C識別到了3457個TAD邊界,比較發現CNV斷點常出現在TAD邊界附近。7.5%CNV斷點同時也是TAD邊界,30.7%CNV斷點位于TAD邊界120kb內。CNV斷點與其最近的TAD邊界之間的距離明顯小于位置隨機斷點。U266細胞中的結果與RPMI-8226細胞中的相似,說明MM細胞CNV斷點與TAD邊界的相關性。而對正常B細胞中骨髓瘤CNV斷點處的平均絕緣分值的分析表明,正常細胞中TAD邊界也與癌癥CNV斷點有關。因此正常細胞中CNV斷點容易發生在TAD邊界,或者TAD在從正常向腫瘤的轉化過程中對破壞具有抵抗能力。

3、compartments A/B轉換與基因表達變化
結合Hi-C、RNA-seq數據,作者對MM細胞與淋巴母細胞樣B細胞系(GM12878)進行了比較,發現與正常B細胞相比,大多數基因組區域在MM細胞中保持相同的compartments。共有8%的基因組區域從正常B細胞的compartment?A在MM細胞中轉換為compartment?B,并與下調基因表達相關。24%的基因組區域從compartment?A轉換為compartment?B,并與上調基因表達相關。
此外,GM12878、RPMI-8226和U266細胞中分別識別出了2756、3457和3342個TAD,TAD大小中值分別為800?kb、600?kb和640 kb。兩種MM細胞TAD數量較B細胞均增加1.2倍,且MM細胞TAD長度較小。作者在3個樣本中鑒定出1281個保守TAD(TAD重疊超過70%),而僅在2個MM細胞存在的保守TAD有740個。
這些結果表明,MM細胞的三維基因組結構發生了重組,并與基因表達調控有關。



4、染色質構象與MM病理
為了探討B細胞與MM細胞之間三維基因組變化導致的功能性影響,作者對位于MM細胞中6%的compartment B to A的基因組區域中的基因,以及1%的compartment A to B的基因進行KEGG通路分析。通路富集分析顯示,這些基因與MM相關通路密切相關,包括MAPK信號通路、N-glycan生物合成、TNF信號通路、細胞因子-細胞因子受體相互作用通路。
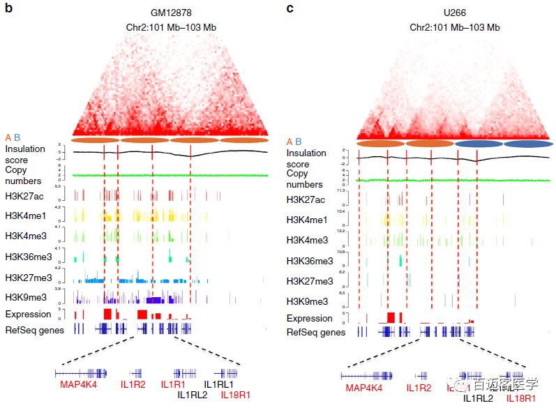
在A/B?compartment轉換區域內,發現了一個位于2q11.2-q12.1上的細胞因子受體基因簇,這個區域在正常B細胞中屬于compartment A,但在MM細胞中均為compartment B,并且與基因表達下調有關,包括多個白介素IL1R1、IL1R2、IL18R1和細胞因子MAP4K4。這個位點的基因表達的變化與TAD結構、表觀遺傳標記相關聯,但與拷貝數變化不相關。TAD邊界與在癌細胞中發生變化的IL1R2基因接近,癌細胞中活躍增強子標記H3K27ac 和H3K4me1的信號減弱。結合Hi-C數據、WGS數據和基因表達數據,可以在TAD和基因水平上將MM細胞中的空間紊亂和基因表達變化相關聯。


小結
作者通過Hi-C對MM的三維基因組進行了研究,并聯合WGS、RNA-seq、Chip-seq分析了三維結構(compartment、TAD)、CNV、易位和基因表達之間的關系,從而識別MM相關的通路和關鍵基因。這些發現拓展了對MM的發生機制以及非整倍體癌癥基因組的空間無序性的認識,對MM的臨床治療和藥物開發有一定的啟示。
點擊下載本文獻英文原文。
提取碼:k4ed



京公網安備 11011302003368號