期刊名稱:Nature Communications
影響因子:16.6
合作單位:西南大學
研究物種:顛茄+曼陀羅
研究方法:基因組學、比較基因組學、轉錄組學
茄科是被子植物中最大的科之一,包括番茄、馬鈴薯和茄子等重要的經濟物種。除了栽培物種外,一些物種因其致命的毒性和藥用價值也引起了關注。托品烷生物堿(Tropane Alkaloids,TAs)在茄科植物中廣泛分布,而一些重要的藥用托品烷生物堿(mecticinal tropane alkaloids,mTAs),如莨菪堿和東莨菪堿,只在少數茄科種屬中合成。目前,已經在東莨菪堿生物合成途徑解析方面開展了大量的研究工作,然而,關于茄科植物中TAs生物合成途徑的演化機制井不清楚。
基因組:
曼陀羅:55.88Gb Illumina+107X ?ONT+244.16 Gb Hi-C;
顛茄:145.27Gb Illumina+29.15X ?PacBio HiFi+320.93 Gb Hi-C;
轉錄組:Illumina NextSeq 500 platform;
代謝組:UPLC-MS。TAs測定
1.顛茄和曼陀羅基因組組裝注釋
作者分別利用ONT和PacBio等測序技術對曼陀羅和顛茄進行測序和基因組組裝,組裝得到顛茄的基因組大小為~1.59Gb,contig N50為3.03Mb,scaffold N50為42.83Mb,其中99.50%的序列錨定在36個假染色體上。曼陀羅基因組大小約為1.84Gb,contig N50大小為105.17Mb,scaffold N50大小約為15609 Mb,97.42%的序列錨定在12個假染色體上。基于從頭預測、同源性預測以及轉錄組數據,分別預測了70209個(顛茄)和32037個(曼陀羅)蛋白質編碼基因。BUSCO分析顯示兩個物種都具有98.9%的完整性。

圖1-顛茄和曼陀羅基因組特征
2.比較基因組和系統發育分析
作者利用顛茄和曼陀羅,以及8個茄科物種和4種其他被子植物的207個單拷貝基因進行系統發育分析。結果表明:顛茄和枸杞屬于一個分支,而曼陀羅、辣椒、茄子、番茄和馬鈴薯屬于另一個分支,估計矮牽牛在約43Mya(33-56Mya)從茄科物種分化而來,曼陀羅在約28Mya(23-37Mya)由順茄和枸杞組成的分支分化而來,而顛茄在大約24Mya(18-31Mya)從枸杞分化而來。Ks分析顯示,茄科物種與其他高等雙子葉植物共享較古老的伽馬古多倍體事件。對顛茄、曼陀羅和葡萄進行基因組共線性分析,對于葡萄基因組的各個區域,通常在曼陀羅基因組中能鑒定出3個與之匹配的區域,并且在顛茄和曼陀羅之間也有相似的現象。

圖2-13個物種的系統發育關系和分化時間
3.顛茄和曼陀羅具有保守的mTAs合成途徑
通過與顛茄的功能特征基因對比,檢索了9個茄科物種中與TAs和mTAs生物合成相關的每個基因家族的同源基因,并構建了各個家族的系統發育樹。mTAs生物合成上游途徑的大部分基因在茄科中是具有多拷貝且較保守,其系統發育關系與種間關系一致。研究者對含有mTAs的組織進行基因表達檢測,發現在生物合成步驟中至少一個mTAs相關基因在顛茄和曼陀羅的根中高度表達。
4.基因簇的進化與TA在茄科植物中的廣泛分布有關
鑒于TAs在茄科的廣泛分布以及托品烷生物堿生物合成基因的高度保守性,作者進一步檢測了這些基因的染色體位置,發現CYP82M3和TRI基因聚類在茄科除煙草以外的茄科代表物種基因組中。CYP82M3催化托品酮的形成,TRI隨后將托品酮還原生成托品堿,托品堿是TAs的核心結構。推測該基因簇的進化與托品烷生物堿在該科的廣泛分布有關。此外作者還發現,mTAs特異性基因LS和CYP80F1的缺失,決定了mTAs在茄科植物中的不均勻分布。
本研究基于三代PacBio、Nanopore、Hi-C等技術成功構建了2個具有代表性的產mTAs的物種:顛茄和曼陀羅染色體水平基因組。研究結果表明:它們在茄科中的親緣關系較遠,但這兩個物種產生mTAs的生物合成途徑是保守的。保守的基因簇和基因重復構成了TAs在該科中廣泛分布的基礎,導致mTAs的分支基因可能在茄科早期祖先物種中進化,但在大多數譜系中都已丟失,顏茄和曼陀羅是例外。此外,研究還鑒定了一種細胞色素P450,它能將莨若堿修飾成去甲莨菪堿。此研究結果為了解茄科植物中TAs的生物合成提供了基因組學基礎,并將有助于通過合成生物學方法進行mTAs的生物技術生產。
Zhang F,Qiu F,Zeng J,et al.Revealing evolution of tropane alkaloid biosynthesis by analyzing twogenomes in the Solanaceae family.Nature Communications.2023.
?
枇杷是世界受歡迎的果實之一,它與蘋果、梨、草莓等經濟物種同屬于薔薇科。枇杷起源于中國,已種植了2000多年,現已廣泛分布在全球30多個國家,其水果含豐富的營養物質,包括糖類、氨基酸、維生素、有機酸和礦物質等。此外,其果實在食品工業中也常用來制作果汁、葡萄酒、糖漿和果醬。枇杷在進化和馴化歷史上一直存在爭議。目前,野生枇杷為系統進化和育種提供了大量寶貴的遺傳資源,野生和栽培種質間的遺傳變異變異研究有助于更好地了解作物物種的馴化過程,同時也為功能基因鑒定提供有效的途徑,后期可以更好地應用于遺傳改良。然而,由于復雜的遺傳背景和悠久的栽培歷史,野生枇杷和栽培枇杷之間的基因組進化規律仍不清楚。
材料方法
Denovo:~159.8 Nanopore?reads(~198.5×),IIIlumina reads,Hi-C,~8G?RNA-seq?data基因組注釋
重測序:26份栽培枇杷和11份野生枇杷,Illumina測序,~22.49×
轉錄組:果實未成熟(GF)、果實轉色(CT)和果實成熟(FR)3個時期轉錄組分析
代謝組:Jinhua No. 2 FR與GZ-23 FR,Huabai No. 1 FR與GZ-White FR,?LC-MS/MS廣靶
研究結果
作者對野生枇杷(Eriobotrya japonica?Lindl.)(2n = 34)的基因組進行了研究,與流式細胞儀預估的結果(~760Mb)相一致,k-mer分析結果顯示基因組大小為737.06 Mb。隨后,利用152.6 Gb的ONT數據(reads N50 = 31.6kb)進行基因組組裝,同時利用二代數據糾錯和Hi-C數據掛載,成功組裝了分布在17條染色體上的783.7 Mb的野生枇杷基因組序列(圖1);其中,scaffold N50和contig N50分別為41.8Mb和3.9Mb。二代轉錄組的回比率為98.7%,CEGMA和BUSCO評估分別為98.03%和98.27%,表明GZ-23基因組組裝的完整性較好(表1)。進而結合從頭預測、同源比對預測和轉錄組輔助預測,共預測到45,791個基因,鑒定到59.75%的基因組重復序列,此外,還鑒定出5381個rRNAs、765個tRNAs和129個miRNAs。

表1?野生枇杷基因組組裝統計及注釋

圖1??野生枇杷基因組組裝特征
為研究野生枇杷基因組特征及進化,作者將其與藍星睡蓮、水稻、鐵皮石斛、番茄,茶樹、獼猴桃、蘋果、白梨、野草莓、擬南芥,杧果和葡萄基因組進行比較基因組分析,通過基因家族聚類,發現92%(42,150)的蛋白編碼基因聚為20,668個基因家族,其中523個基因家族為枇杷特有的單拷貝(圖2A),主要參生物學質量調控、激素水平、定位、運輸和生長素極性運輸等生物過程。通過4DTv和Ks對全基因組復制事件分析表明,枇杷基因組中發生了兩次全基因組復制(WGD)事件,最近的WGD事件發生在30-45 Mya,而古WGD可能發生在已知的約120~130 Mya的古六倍化WGT(γ)事件。系統分化表明,枇杷與蘋果和梨擁有共同的祖先,這三個物種的分化發生在最近的一次WGD事件之后,通過比較分析,枇杷基因組104個基因家族發生擴張,僅有一個基因家族發生收縮,GO富集分析表明,發生擴張的基因家族主要參與花粉識別、分生組織發育與維持、免疫反應、和DNA代謝過程的調節等生物過程;KEGG分析表明,主要參與半乳糖代謝、氨基酸代謝、氨基糖/核苷酸糖代謝、氮代謝、不飽和脂肪酸生物合成等通路。收縮的基因家族的生物學過程只參與了蛋白質磷酸化。

圖2?野生枇杷比較基因組分析
對26個典型的枇杷栽培種質資源(代表全球不同地區的栽培種質資源)和11個來自中國西南地區的野生種質資源進行了全基因組重測序,平均深度為22.49×,共鑒定出10,978,138個高質量的SNP。系統發育和主成分(PCA)分析表明,野生種質和栽培種質聚為兩個不同的組(圖3A和B)。野生枇杷的核苷酸多樣性(π)(2.28×10?3)高于栽培枇杷(1.44×10?3),LD衰減速度快于栽培枇杷(圖3C),期望雜合度和觀測雜合度的平均值均顯著高于栽培枇杷。進一步利用Structure對種群結構分析顯示,當K=2時,所有個體被清楚地細分為野生和栽培種質的兩個特定分支(圖3D)。

圖3?野生和栽培枇杷的群體結構分析
果實品質和色澤是枇杷的重要農藝性狀,選擇清除分析結果鑒定到283個受選擇區域,包含2,381個基因,這些基因功能主要涉及糖、有機酸、脂肪酸、氨基酸、類黃酮、類胡蘿卜素和植物激素的生物合成和代謝途徑(圖4D),參與果實品質與色澤。同時,收到選擇的還有果實大小相關的基因如BZR1、BZR2、IAA26、NAC、SAUR32和SAUR72等。另外,這些基因在淀粉和蔗糖代謝、碳代謝、果糖和甘露糖代謝、植物-病原體相互作用、脂肪酸代謝、苯丙素生物合成、類黃酮生物合成、類黃酮生物合成、類胡蘿卜素生物合成和植物激素信號轉導等通路顯著富集。綜合這些結果,作者提出了一種獨特的枇杷果實品質和果肉顏色的馴化模式。

圖4?野生枇杷與栽培枇杷選擇清除分析
栽培枇杷的果實味道優于野生枇杷,為了確定參與果實品質的關鍵調控基因,作者對果實發育和成熟的三個階段(即果實未成熟(GF)、果實轉色(CT)和果實成熟(FR))進行了比較轉錄組分析。在3個發育階段共表達了23,275個基因,其中5,435個基因表達存在顯著差異(圖5A和B),這些差異表達基因(DEGs)可能有助于果實的獨特特征,主要富集在淀粉和蔗糖代謝、植物激素信號轉導、MAPK信號通路等途徑。與野生枇杷相比,栽培枇杷在果實發育過程中主要在糖代謝、植物激素信號轉導、類黃酮生物合成和類胡蘿卜素生物合成等途徑富集(圖5C和D)。其中,淀粉和蔗糖代謝相關基因均在栽培枇杷的CT和FR期顯著上調(圖5E)。同時,發現大多數類胡蘿卜素生物合成相關基因,在紅色果實中表達明顯高于白色果實,與長期以來認知一致,即枇杷的紅色果肉是類胡蘿卜素積累的結果。

圖5?枇杷差異表達基因(DEGs)
5、枇杷果實中代謝產物變化研究
為了確定FR階段的代謝變化,作者基于廣靶的LC-MS/MS對野生枇杷和栽培枇杷進行了代謝組研究,共鑒定出1040種代謝物,利用層次聚類分析(HCA)和主成分分析(PCA)對4種枇杷果實的代謝產物進行了分類,發現野生枇杷和栽培枇杷在果實發育過程中代謝產物譜存在顯著差異。Jinhua No. 2 FR與GZ-23 FR的代謝組學分析顯示,共有371個差異積累代謝物(DAMs),其中149個上調,222個下調(圖6D)。但是野生枇杷中一些重要的類黃酮類化合物均顯著上調。Huabai No. 1 FR與GZ-White FR比較,共有413個DAMs表現出顯著差異,其中上調63個,下調350個(圖6C)。其中,鼠李糖、棉子糖、D-葡萄糖、D-半乳糖、D-甘露糖和肌醇在白肉枇杷中顯著上調。有機酸中,茉莉酸和2-吡啶甲酸在白葉枇杷中顯著上調(圖6E)。

圖6 野生與栽培枇杷成熟果實的代謝組學分析
最后,為了進一步準確了解成熟果實中轉錄水平與代謝物變化之間的關系,作者進行了DEGs與DAMs之間的相關分析,其中,變化趨勢相同的DEGs和DAMs主要涉及類黃酮、酚酸類、氨基酸及其衍生物、萜類、有機酸、脂類等(圖7)。

圖7 成熟果實轉錄組與代謝組的相關性分析
野生枇杷為改良品種的馴化和育種研究提供了豐富的遺傳資源。作者組裝出野生枇杷染色體水平的基因組,比較基因組研究表明枇杷與蘋果和梨擁有一個共同的祖先,且在枇杷分化之前就發生了一次WGD事件。基因組重測序結果表明,野生枇杷較栽培枇杷具有較高的遺傳多樣性,果實質量、大小和葉片顏色相關性狀基因在馴化過程中受到了選擇。進一步通過轉錄組和代謝組分析鑒定到野生和栽培枇杷在果實發育不同階段的DEGs和DAMs,關鍵差異基因和代謝物主要涉及糖代謝、植物激素信號轉導、類黃酮和類胡蘿卜素生物合成。這些高質量的參考基因組、重測序、轉錄組和代謝組分析為闡明枇杷的果實馴化和分子育種研究提供了有利保障。
原文鏈接:https://doi.org/10.1093/hr/uhac265
]]>
近日,Nucleic acids research(IF=19.160)在線發表了由復旦大學戚繼研究員團隊和江西農業大學國春策教授團隊合作完成的研究論文“A spatiotemporal atlas of organogenesis in the development of orchid flowers”。本研究應用10x Visium空間轉錄組技術對蘭科植物蝴蝶蘭(Phalaenopsis?Big Chili)的花器官的發育過程進行了研究。通過分析數千個與花發育相關基因的空間表達分布,高分辨率地識別了蘭花早期發育的多種細胞類型。百邁客有幸參與此項研究工作,為該研究提供了空間轉錄組測序服務。接下來,我們一起來看一下這篇文章講了一個怎樣的精彩故事。
花器官的發育是被子植物中特有的一個神秘過程,涉及到細胞在特定位點的生長、分裂和分化以及細胞與細胞之間的相互作用等一系列細胞活動。典型的高等植物花器官一般可以分為四輪結構,從外向內依次是萼片、花瓣、雄蕊和心皮。而控制花的四輪結構發育的就是典型的“ABC”模型,MADS-box基因在其中起著非常重要的作用。
蘭科是被子植物中較大的科之一,有763屬,28,000多個種,被認為是研究花器官發育和進化的模式科。然而,對蘭花花發育復雜過程的全面認識還遠遠不夠,特別是缺乏對其器官發生關鍵調控網絡的時空研究。
研究結果為了提供花器官發生的時空細胞圖譜,以便全面理解器官發生的復雜過程,本研究在10×?Visium平臺上對蝴蝶蘭(P. Big Chili)三個總狀花序組織樣本的矢狀面進行了空間轉錄組測序,從時期上覆蓋了花序分生組織存在到接近成熟的花器官的大部分早期發育階段(圖1A)。研究團隊利用自主開發的STEEL算法,將空間轉錄組數據清晰地分為40個clusters(圖1B、C)。其中,花被片、唇瓣和花柱組織中的beads聚類性較好,且與相應的組織形態學檢測的觀察結果高度一致。 總之,三張切片的空間轉錄組共檢測到14,328個基因的表達,其中有3,817個基因被鑒定為特異性或優先在一個或多個組織中表達,為后續詳細分析從分生組織細胞到分化后細胞的細胞類型變化提供了分子圖譜。

圖1?基于空間轉錄組學的蘭花早期發育階段器官發生的重建
為了研究從分生組織細胞到營養型細胞(花被、唇瓣)和生殖細胞(花柱)的分化,研究團隊用Monocle繪制了細胞狀態的軌跡。如圖2B所示,三簇分生組織細胞形成了一條連續的路徑,代表其發育過程,與其在組織學切片上的位置高度一致。該路徑分為兩條子路徑:一條是由花被片中的營養型細胞組成,另一條由花柱中的花藥原基生殖細胞組成。細胞類型變化的軌跡作為動態發育過程的靜態投影,也可以理解為分生組織細胞的擬時序分化。如圖2C所示,此時營養型細胞出現較早,并分散在子路徑的遠端。共鑒定出4,685個空間差異基因與發育擬時間相關,對這些基因繪制分支軌跡基因表達熱圖,發現它們隨著發育路徑的分離表現出不同的表達模式(圖2D)。MapMan功能富集圖顯示它們主要富集在細胞壁代謝、激素、脂質、蛋白質和RNA合成等功能上(圖2E)。通過基因的擬時分布圖發現許多其他基因可能在分生組織、營養組織和生殖組織的細胞分化過程中發揮作用(圖2F)。

圖2?分生組織細胞向營養型細胞和生殖細胞的分化

圖3 15個MADS-box基因的空間表達分布圖

圖4?切片1中6號花苞的分生組織細胞向花被片細胞分化的分析

圖5?花藥多發育階段的身份決定與形態建成
本研究利用10x Visium空間轉錄組學數據分析了蝴蝶蘭花器官早期發育過程中基因表達的動態變化。通過對時空表達分布的比較,確定了在特定組織/階段優先表達的數千個基因,包括MADS-box基因和許多其他潛在下游基因,形成了花器官初始化、身份決定和形態建成的模型。對蘭花開花發育過程進行了系統的研究,為進一步研究蘭花開花過程中復雜而重要的基因調控網絡提供了寶貴的資源。


除了10x空間轉錄組項目經驗和植物切片結果外,百邁客還有百創S1000空間轉錄組的實測高清結果圖片供欣賞百創S1000的優勢有:





Liu C, Leng J, Li Y, Ge T, Li J, Chen Y, Guo C, Qi J. A spatiotemporal atlas of organogenesis in the development of orchid flowers. Nucleic Acids Res. 2022 Sep 12:gkac773.

發表期刊:Nature Genetics
發表單位:柏林醫學系統生物學研究所
影響因子:41.307
發表時間:2022.07.21
DOI號:10.1038/s41588-022-01129-5
成年哺乳動物的心臟損傷通常會導致永久性瘢痕。然而,成年斑馬魚心臟損傷后能有效再生,這使得斑馬魚成為研究心臟再生細胞和分子機制的理想模型。在模擬心肌梗塞的低溫損傷后,受傷的斑馬魚心臟會經歷一個短暫的纖維化期。在此期間,受損的心肌會通過去分化和增殖進行再生,這與心肌梗死的某些方面相似。然而,在以往的斑馬魚心臟再生研究中,還沒有系統的數據來確定再生細胞的狀態和細胞類型的起源,對再生生態位的細胞組成、潛在的信號傳遞和相互作用的認識仍不全面。目前對活化巨噬細胞和成纖維細胞的定義嚴重依賴于轉基因,可能受到觀察偏差的影響,從而低估斑馬魚心臟再生過程中細胞狀態的復雜性。
單細胞RNA-seq :

表1 實驗樣本一覽表
空間轉錄組(Tomo-seq):斑馬魚心房和心室一共100張切片,每張切片分別做RNA-seq
方法:scRNA-seq、Tomo-seq、熒光原位雜交和基于CRISPR-Cas9技術的譜系追蹤
為了系統地識別健康和再生斑馬魚心臟中的細胞類型,作者對損傷前后不同階段的大約20萬個解離細胞進行了scRNA-seq(圖1a)。為了準確得到細胞發育起源的相關信息,作者還應用了一種基于CRISPR–Cas9技術的大規模平行譜系追蹤方法,通過注射Cas9和針對多拷貝轉基因(斑馬魚系中的dTomato:一種用于斑馬魚細胞追蹤和譜系分析的多光譜細胞標記)的sgRNA,創建了作為譜系條形碼的“遺傳疤痕”來記錄早期發育中的譜系關系。
作者首先評估了健康和再生心臟中的細胞類型多樣性,單細胞轉錄組的聚類分析顯示了所有主要的心臟細胞類型。正如預期的那樣,觀察到成纖維細胞和免疫細胞在損傷后強烈增加(圖1b)。進一步檢查聚類數據發現,心臟的三個主要層:心外膜、心肌和心內膜的細胞類型之間存在一個亞結構。作者假設,由于心房和心室中這些細胞類型的功能差別,這種細胞類型的亞結構可能存在空間差異。于是使用Tomo-seq方法(一種用冷凍切片機沿感興趣的軸對組織進行切片,然后在每個切片上進行RNA-seq的技術)進行空間分辨率轉錄組,并將空間數據解卷積為單細胞轉錄譜,可以驗證一些細胞亞型在心房和心室富集(圖1c)。之后再通過物理分離心房和心室,使用scRNA-seq證實了這一發現(圖1d)。

圖1?再生心臟的細胞組成
作者進一步確定了心肌細胞中的一個轉錄亞結構(圖2a)。除了以表達ATP合成和三羧酸循環相關基因(atp5pd和aldoaa)為特征的成年心肌細胞外,還檢測到一個較小的與心肌細胞發育相關的基因簇(ttn.1, ttn.2,?bves and synpo2lb),以及nppa——此前已被證明是邊界區去分化心肌細胞的標記基因。這些去分化心肌細胞是心臟再生的標志,其數量在3 d.p.i.(受傷后天數)增加了(圖2a),并與已建立的標記基因nppa22部分共定位于7 d.p.i.。
作者注意到心臟再生中三個成熟的信號因子在成纖維細胞中高度富集:合成視黃酸的酶aldh1a2、心肌細胞有絲分裂原nrg1和再生細胞外基質(ECM)因子fn1a(圖2b)。為了更詳細地研究心臟成纖維細胞的多樣性,作者對成纖維細胞進行了亞群聚類。結果顯示出驚人的多樣性,有13個轉錄上不同的成纖維細胞聚類(圖2c)。這13個基因簇在ECM相關基因的表達譜上表現出明顯的差異(圖2d),但它們的轉錄組多樣性遠不止于此——去除ECM相關基因后,可以高精度鑒定相同的成纖維細胞亞型。

圖2?心臟成纖維細胞的細胞類型多樣性
3. 心臟再生成纖維細胞的鑒定
為了集中分析那些可能是再生生態位一部分的成纖維細胞亞型,作者分析了損傷后細胞簇的動力學。col11a1a、col12a1a和nppc特征表達的3簇成纖維細胞在再生高峰期短暫出現?(3、 7 d.p.i.),但在受傷前和再生完成后幾乎不存在。由于其短暫性,作者將這三個基因簇稱為細胞狀態,而不是細胞類型(圖3a)。為了對鑒定的成纖維細胞進行空間分辨,作者進行了熒光原位雜交證實了瞬時成纖維細胞狀態在邊界區以及損傷區的位置(圖3b)。之后發現nrg1在col12a1a成纖維細胞中特別高的表達,而fn1a幾乎只在col11a1a成纖維細胞中表達(圖3c)。作者推斷瞬時細胞狀態的潛在再生功能可能是由分泌因子驅動的。生物信息學分析顯示,與未損傷的對照組心臟相比,再生心臟的分泌組基因表達在3 d.p.i.和7 d.p.i.時增加(圖3d)。col11a1a和col12a1a成纖維細胞中分泌組基因的表達在所有檢測到的細胞簇中最高,且其分泌組基因包含在再生、形態發生和組織發育等方面具有功能的基因(圖3e)。
雖然作者對單細胞基因表達譜的時空分析強烈表明了瞬時成纖維細胞的再生功能,但還需要額外的實驗來驗證這一假設。為了從功能上評估瞬時col11a1a和col12a1a成纖維細胞的作用,作者使用硝基還原酶/甲硝唑(NTR/MTZ)系統進行靶向細胞剔除。在MTZ處理后的轉基因系Tg(-4kbcol12a1a:GAL4VP16;UAS:NTR:RFP)中,在7 d.p.i.時相較于對照,5 / 6的心臟顯示心肌細胞增殖減少,col12aa表達細胞減少(圖3g,h)。在30d.p.i.時,col12a1+細胞剔除顯著損害心臟再生(圖3i,j)。總之,作者確定了心臟再生過程中具有潛在再生作用的三種成纖維細胞狀態:col11a1a、col12a1a和nppc成纖維細胞。基因細胞剔除數據強烈表明col12a1a表達細胞在再生生態位中發揮了作用。

圖3?心臟再生成纖維細胞的鑒定
4. 心外膜成纖維細胞的鑒定
接下來,作者想要闡明短暫成纖維細胞狀態的起源,以便更好地理解它們的激活機制。于是作者使用了基于CRISPR-Cas9技術的大規模平行譜系追蹤方法LINNAEUS。這種方法將細胞通過可遺傳的DNA條形碼(遺傳疤痕)標記,它們由Cas9在早期發育過程中產生,其獨特的序列能夠識別疤痕產生時來自同一親本的細胞。通過對同一個單細胞的遺傳疤痕和轉錄組進行測序,作者便可以建立譜系樹,揭示這些細胞類型的共同發育起源(圖4a)。在譜系樹中,一個節點中的所有細胞共享相同的發育祖先(比如圖4a,B和C節點就共享相同發育祖先A),并且每個節點上不同瞬時細胞狀態下的每個細胞均可在相同的上一節點中對應找到(比如在圖4a的譜系圖中節點C就包含了3種瞬時細胞狀態,這三種狀態下的所有細胞均可以在上一節點的對應細胞狀態中找到)。作者還計算了不同樹節點中細胞類型比率之間的相關性,以確定哪些細胞類型通過譜系相關聯(圖4b)。譜系相關性聚類熱圖顯示,在3 d.p.i.時有4簇細胞類型,在7 d.p.i.時有7簇細胞類型。在這兩個時間點,所有的免疫細胞共享一個相同的譜系。此外,幾種成纖維細胞:col11a1a、col12a1a和構成型成纖維細胞,它們和心外膜細胞聚集在一起,這表明這些成纖維細胞與心外膜細胞具有共同的發育起源(圖4c,d)。為了驗證這一結論,作者又構建了轉基因系TgBAC(tcf21:Cre-ERT2;ubi:Switch)。重組后,在7 d.p.i.表達的mCherry與內源性表達的col12a1a共定位(圖4e),證實了瞬時col11a1a和col12a1a成纖維細胞為心外膜或心外膜衍生成纖維細胞的起源。為了進一步闡明短暫心外膜成纖維細胞狀態的起源,作者應用了RNA速度分析方法,對心外膜譜系簇中所有心室細胞類型在3 d.p.i.和7 d.p.i.下的發育軌跡進行推斷(圖4f),得到了相同的結論。

圖4?心外膜成纖維細胞的鑒定
5. 心內膜成纖維細胞的鑒定
瞬時nppc成纖維細胞和其他幾個成纖維細胞亞型(spock3、cfd和瓣膜成纖維細胞)在3 d.p.i.或7 d.p.i.時不屬于心外膜譜系,但與心內膜以及彼此之間顯示中度正相關。基于相關性的分析有一個潛在的假設,即所有克隆體都會表現出相似的轉換率(圖5a),但是這種假設并不適用于所有細胞類型,于是作者引入條件概率開發了第二種算法(圖5b)。在3 d.p.i.時,不同成纖維細胞類型:col11a1a成纖維細胞、構成型成纖維細胞、心外膜(心室)轉變為col12a1a成纖維細胞類型的條件概率均大于0.9(圖5c)。在7 d.p.i. 時,不同的心內膜細胞類型:心內膜(心房)、心內膜(心室)和心內膜 ( frzb )轉變為nppc成纖維細胞的條件概率均大于0.8,表明這種成纖維細胞類型與心內膜之間存在譜系關系。為了驗證算法的真實性,作者構建了轉基因系Tg(fli1:Cre-ERT2; hsp70l:Switch)。在7 d.p.i.表達的EGFP與內源性表達的nppc共定位(圖5e),證實了瞬時nppc成纖維細胞的心內膜起源。RNA速度分析揭示了心室內膜和nppc成纖維細胞之間的轉錄相似性和潛在的過渡路徑(圖5f)。從單細胞轉錄組數據中觀察到,與健康對照組心臟相比,心內膜在7 d.p.i.時發生了激活反應(圖5g)。

圖5?心內膜成纖維細胞的鑒定
6. 典型Wnt信號通路作用的細胞解剖
作者發現成纖維細胞中表達了許多與Wnt信號有關的基因(配體、受體和調節劑)(圖6a),于是這啟發了他們去研究Wnt信號在斑馬魚心臟再生過程中的作用。一方面,Wnt通常被認為是一種促增殖因子,Wnt的激活已被證明對斑馬魚鰭和脊髓再生有益。另一方面,Wnt信號通路在心肌細胞去分化和增殖中的作用存在爭議。于是,作者在斑馬魚心臟冷凍損傷后,使用特征良好的Wnt/β-catenin依賴的信號抑制劑IWR-1抑制典型的Wnt信號,并在3,7,15和30 d.p.i.觀察其影響。結果發現,Wnt/β-catenin信號通路抑制導致心臟再生顯著延遲,與對照組相比,心肌纖維化延長,損傷面積增大(圖6b)。IWR-1處理后心臟的單細胞轉錄組數據顯示心肌細胞去分化延遲,與對照組相比,去分化心肌細胞數量在3 d.p.i.時減少,而在7 d.p.i.時未定位于損傷區域(圖6c)。Wnt抑制后,血管周細胞和所有心內膜成纖維細胞(nppc、spock3和瓣膜成纖維細胞)的水平顯著降低,而其他短暫增加的成纖維細胞總體上保持在類似水平(圖6d)。通過熒光原位雜交也證實了,Wnt信號對于心內膜成纖維細胞的激活是必需的,類似于所描述的Wnt在誘導小鼠內皮細胞向間充質細胞轉化中的作用。
為了評估血管再生,作者對4d.p.i.下冠脈內皮細胞(cECs)的增殖以及7 d.p.i.損傷區冠狀動脈的覆蓋范圍進行了定量分析。發現注射IWR-1后,cEC增殖在4 d.p.i.時有邊緣但不顯著的下降(圖6f,g)。然而,在7d.p.i.時,損傷區冠狀動脈覆蓋明顯減少(圖6h,j)。這些結果表明,Wnt抑制后觀察到的心臟再生減少至少部分是由血管再生缺陷介導的。這種缺陷似乎不是由cECs增殖減少引起的,而可能與血管再生的其他方面有關。

圖6 對典型Wnt信號作用的細胞剖析
成年斑馬魚心臟損傷后具有很高的再生能力。然而,再生生態位的組成在很大程度上仍然難以捉摸。這篇文章基于單細胞轉錄組學和時空分析,解剖了再生斑馬魚心臟中激活細胞狀態的多樣性。觀察到損傷后出現的幾種具有成纖維細胞特征的瞬時細胞狀態,并概述了表達膠原-12的成纖維細胞的促再生功能。為了了解導致心臟再生的級聯事件,作者通過高通量譜系追蹤確定了這些細胞狀態的起源。最終發現激活的成纖維細胞有兩個不同的來源:心外膜和心內膜。在機制上,確定Wnt信號作為心內膜成纖維細胞反應的調節器。總之,本文確定了促進心臟再生的特殊活化成纖維細胞狀態,從而為調節脊椎動物心臟再生能力開辟了可能的途徑。
如果您對我們提供的服務感興趣,歡迎聯系我們,我們將免費為您設計文章思路。
生物標志物是指能反映生物體內的生理、生化、免疫和遺傳等多方面的分子水平改變的物質,患者樣本(如血液、血漿、唾液和尿液)中生物標志物的水平可以反映患者的健康或疾病狀態,以及對抗癌治療的反應。由于胃癌的強異質性,采用蛋白質組學技術發現新的特異性生物標志物,將可以大大提高患者診斷的敏感性和準確性。
1994年,學者們提出了蛋白質組學的概念,此后蛋白質組學及其相關技術迅速發展,在癌生物學的研究中逐漸得到了廣泛的應用。研究者使用各種蛋白分離技術,如二維凝膠電泳、液相色譜串聯質譜(LC-MS)等技術手段篩選新的癌癥生物標志物的潛在靶蛋白,為早期診斷和治療提供重要依據。目前應用較為廣泛的方法是非標記定量(label-free)蛋白質組學技術,它是通過液質聯用技術對蛋白質酶解肽段進行質譜分析,該技術不需要使用昂貴的穩定同位素標簽做內部標準,只需分析大規模鑒定蛋白質時所產生的質譜數據,比較不同樣品中相應肽段的信號強度,從而對肽段對應的蛋白質進行相對定量。本文針對非標記蛋白組學技術在胃癌早期診斷中的應用做了解讀。

中文題目:借助蛋白質組學分析與胃癌前病變和早期胃癌相關的特征
材料與方法
研究材料:取自胃部的組織樣本
研究方法:非標記(label-free)定量蛋白質組學
技術路線:

1)胃癌前病變和胃癌的蛋白質組學分析
利用非標記蛋白組學方法,借助LC-ESI-MS/MS技術手段對來自于111位胃癌前病變和58位胃癌患者的胃部組織進行檢測,共鑒定了15158個基因產物,FDR為1%,其中9119個被認為具有高可靠性。所有樣品在組織蛋白質組的量化中都顯示出良好的一致性。
2)隨著胃病變進展的蛋白質表達模式

對三個預選定的受試者組進行了蛋白質組學數據的無監督聚類分析:即輕度胃病變 (SG/CAG)、晚期胃病變 (IM/LGIN) 和胃癌(GC),揭示了從胃病變到 GC的不同特征。然后沿著胃病變進展的級聯探索了詳細的蛋白質表達模式,并提取了 6 個具有相似軌跡的蛋白質簇,展示了蛋白質組學譜的從輕度胃病變、晚期胃病變至GC的動態變化。
在聚集的簇中,cluster-蛋白在晚期胃病變中高度表達,特別是在生物氧化和細胞氨基酸代謝過程中富集。Cluster-2蛋白在碳水化合物途徑的消化和代謝中富集,并且在輕度至晚期胃病變的受試者中表現出降低的表達,然后在GC中急劇下降。已知的胃特異性蛋白質聚集在cluster-2中。相比之下,cluster-3蛋白的表達隨著胃病變的嚴重程度而增加,并且在白細胞介素12刺激(例如CA1和SP100)和氧運輸(例如SLC4A1和PSME2)后在JAK-STAT信號通路中富集。cluster-4 中的蛋白質富含囊泡介導的轉運蛋白(例如HPX和IGF2R)和免疫系統途徑中的細胞因子(例如PSMC5和STAT6),并且在胃病變中呈現穩定變化,但在GC急劇增加。簇5中的蛋白質在含核堿基的小分子代謝過程(例如APOA1BP和SLC44A2)和羧酸分解代謝過程(例如GLUL和ALDH6A1)的途徑中富集。cluster-6中的蛋白質在平滑肌收縮通路(例如 COX5A 和 CALM1)和巨噬細胞遷移的負調節通路(例如DDT和MIF)中富集。簇5和簇6均出現從輕度到晚期胃病變再到GC的波動。
3)基于蛋白質組學的胃病變分子亞型
其后文章中討論了超出細胞形態水平的胃病變(SG、CAG、IM 或 LGIN)的分子相似性和異質性。基于在超過 3/4 的胃病變受試者中檢測到的前 100 種變異最大的蛋白質,通過NMF算法得出胃病變的 4 個分子亞型(S1-S4)。發現分子亞型與病理診斷的嚴重程度之間存在顯著相關性,亞型 S1 代表蛋白質組學定義的輕度胃病變,S4 代表最嚴重的胃病變。
蛋白質組學亞型的分布獨立于幽門螺桿菌感染。亞型特異性蛋白質顯示在以上的熱圖中。與S1亞型相比,在其他亞型中高表達的蛋白質在凋亡過程中富集。
4)與胃病變進展和早期GC相關的關鍵個體蛋白質的發現
文章研究了關鍵的單個蛋白質,以尋找有關潛在方便生物標志物的線索。1201個蛋白質在發現階段與侵襲性GC風險顯著相關(FDR-q<0.05,邏輯回歸分析),并集中驗證了217個早期GC風險,包括104個正相關蛋白和113個負相關蛋白。
通過對驗證集中受試者的前瞻性隨訪,考查了上文詳述的217種蛋白質與胃病變進展風險之間的關聯。其中的四種蛋白質,即 APOA1BP、PGC、HPX 和 DDT,進一步與胃病變進展風險和隨訪終點發生IM或更嚴重胃病變的風險顯示出相關(P < 0.05,邏輯回歸分析)。HPX與早期GC和胃病變進展呈正相關,而 APOA1BP、PGC 和 DDT 呈負相關。這四種突出顯示的蛋白質分別聚集在蛋白簇-2 (PGC)、-4 (HPX)、-5 (APOA1BP) 和 -6 (DDT) 中。
5)胃病變進展風險評分及預測模型的構建
結合在前瞻性分析中選出的的四種關鍵標志物蛋白質,得出風險評分模型risky score=-1.485*APOA1BP-1.231*PGC+1.686*HPX-0.565*DDT。根據驗證隊列,風險評分與胃病變進展風險獨立相關,風險評分每增加一個標準差,OR為4.09(95% CI:1.48-11.27,邏輯回歸分析)。
研究結論
本文定義了胃病變進展和早期 GC風險的蛋白質組學特征,這對識別患胃癌高危人群和胃癌的早期檢測具有重要意義,有助于提高靶向胃癌預防的潛力。
參考文獻:
Li X, Zheng NR, Wang LH, et al. Proteomic profiling identifies signatures associated with progression of precancerous gastric lesions and risk of early gastric cancer. EBioMedicine. 2021;74:103714. doi:10.1016/j.ebiom.2021.103714
]]>案例一
中文題目:水稻全生育周期的代謝調控網絡
研究對象:珍汕97和明恢63兩個品種水稻20個不同組織
研究技術:代謝組學、轉錄組學
技術路線:

研究結論:
該研究利用代謝組和轉錄組聯合分析,對秈稻品種珍汕97和明恢63整個生命周期不同組織的樣品進行測定,結合轉錄和代謝數據構建了水稻全生育期主要組織器官的代謝調控網絡(RMRN)并精準識別了調節關鍵代謝產物積累的調控基因,利用已知的轉錄因子作為誘餌來篩選木質素代謝新的調控網絡,以及根據組織特異性無偏見地識別新的甘油磷脂代謝調控因子。該研究不僅對水稻基礎研究和育種實踐具有重要意義,大數據資源促進水稻生長調控、抗性和營養品質方面的改良研究。并對其他作物全生育期代謝組學研究提供借鑒。


中文題目:MicroTom代謝網絡:在整個生長周期重新連接番茄代謝網路調控
研究對象:番茄組織(根、根、莖、葉、花苞、花)和果皮(果實發育9個階段)
研究技術:代謝組學、轉錄組學
技術路線:

研究結論:
利用番茄代謝組和轉錄組數據集,通過整合番茄20個組織和發育時期的代謝組和轉錄組數據,繪制了番茄整個生長發育過程中主要代謝變化的整體圖譜,同時還發現調節重要次級代謝產物(類黃酮和甾體類生物堿)合成的關鍵調控因子,為深入解析番茄主要代謝物的轉錄調控網絡奠定了基礎,并為模式和非模式植物代謝調控的深入研究提供了新思路。
代謝物和基因層次聚類分析和PCA分析
中文題目:代謝組學和激光共聚焦顯微鏡(CLSM)分析揭示長柄扁桃葉生長過程中黃酮類化合物的重要作用
研究對象:長柄扁桃葉開花期(AP1)、果實形成期(AP2)、果核期(AP3、AP4)和果實成熟期(AP5、AP6)的葉子;
研究技術:代謝組學、激光共聚焦顯微鏡
研究結論:
通過非靶向代謝組學(UPLC-QTOF-MS)和CLSM(超高壓液相-飛行時間質譜和激光共聚焦)研究方法,發現長柄扁桃葉生長過程中黃酮類化合物的積累特征,探究黃酮類化合物在葉中的積累與果實的發育和成熟的相關性,描繪了代謝組圖譜,為長柄扁桃的綜合開發提供了理論依據。

以上文獻通過分析作物整個生命周期代謝組數據構建的代謝調控網絡數據集可用于識別關鍵代謝產物調控的調節基因,在其他物種中使用這種研究策略可能會極大地幫助理解這些物種內重要農藝性狀的潛在機制。

參考文獻:
[1] Li Y, et al. MicroTom Metabolic Network: Rewiring Tomato Metabolic Regulatory Network throughout the Growth Cycle. Mol Plant. 2020 Aug 3;13(8):1203-1218. doi: 10.1016/j.molp.2020.06.005. Epub 2020 Jun 16. PMID: 32561360
[2] Yang C, et al. Rice metabolic regulatory network spanning the entire life cycle. Mol Plant. 2021 Oct 26:S1674-2052(21)00411-1. doi: 10.1016/j.molp.2021.10.005. Epub ahead of print. PMID: 34715392.
[3] He Y, et al. Metabolomic and Confocal Laser Scanning Microscopy (CLSM) Analyses Reveal the Important Function of Flavonoids in Amygdalus pedunculata Pall Leaves With Temporal Changes. Front Plant Sci. 2021 May 19;12:648277. doi: 10.3389/fpls.2021.648277. PMID: 34093
]]>近日,百邁客客戶文章不斷,喜報頻頻,在恭喜老師論文發表的同時,我們對文章進行了解讀,分享給各位讀者,本期分享的為研究水體微生物的成功案例,希望能夠為各位老師提供研究思路。

中文題目:海洋厭氧氨氧化菌在不同磷酸鹽劑量下處理含氮鹽水廢水的脫氮機理:微生物群落轉變和磷酸鹽結晶
期刊:Bioresource Technology
影響因子:9.642
發表時間:2021.04
合作單位:青島大學
研究方法:16S rDNA測序(百邁客提供)+動力學分析
摘要
2021年4月,青島大學在《Bioresource Technology》發表題為“Deciphering nitrogen removal mechanism through marine anammox bacteria treating nitrogen-laden saline wastewater under various phosphate doses: Microbial community shift and phosphate crystal”的研究論文,該論文主要研究了(1)不同磷酸鹽劑量下MAB(marine anammox bacteria,海洋厭氧菌)的脫氮機制;(2)微生物群落變化;(3)磷酸鹽沉淀的組成和特征。
文章首先從磷酸鹽對含氮鹽水廢水中MAB主導的厭氧氨氧化過程的影響出發,發現MAB的活性通過加入低濃度磷酸鹽增強(5-30 mg/L PO43–P),并且完全去除銨的時間縮短了0.5小時。當PO43–P超過160mg/L時,反應器內形成磷酸鈣鎂沉淀,底物與生物量的接觸受到沉積物的阻礙,MAB的脫氮性能也變差。當PO43?-P到達400 mg/L,氨氮去除率和亞硝酸鹽去除率分別降低至0.45和0.43 kg/(m3·d)。實驗的158天里,MAB始終是優勢菌株,但其相對豐度在400 mg/L PO43–P 時下降了15.4%。此外,沉積物的存在刺激了胞外聚合物的產生,當PO43–P 的濃度為200 mg/L時,胞外聚合物的最大產量達到 11.25 mg/g·濕重。
研究背景
厭氧氨氧化(anammox)作為一種新型脫氮工藝,具有節能、無二次污染等優點,在污水處理領域具有廣闊的應用前景。厭氧氨氧化細菌可分為淡水氨氧化細菌(FAB)和海洋氨氧化細菌(MAB),MAB對鹽分有很大的耐受性,在處理含氮含鹽廢水方面具有巨大的潛力。來自一些沿海工廠(例如水產養殖)的污水含有高濃度的鹽和磷酸鹽,尤其是養殖廢水中還含有大量的氨和亞硝酸鹽氮,排放到環境水體中會引發富營養化,城市污水處理廠一般在厭氧氨氧化工藝后進行磷回收,因此,殘留的磷會通過污泥回流流入厭氧氨氧化池,影響厭氧氨氧化性能。但關于無機磷酸鹽多厭氧氨氧化微生物的影響還不明確,以及磷酸鹽對含氮含鹽廢水中MAB(即Candidatus Scalindua)脫氮的影響尚未清晰。
反應器:雙層序批式反應器(SBR,double-layer sequencing batch reactor),材料為聚甲基丙烯酸甲酯,工作容量為7L,流入體積與反應器體積的交換體積比為5/7。
污水制備:青島膠州灣海水(35‰鹽度和19‰氯度)
檢測內容:
①反應器內部溫度,②進出水口NH4+-N、NO2–N、NO3–N和PO43–P,③胞外聚合物(EPS),④反應器內的沉淀物質,⑤反應器0(S0)、84(S1)、158天(S2)時生物膜上的樣品進行16S rRNA測序(百邁客提供)
實驗流程:

圖1.實驗流程圖
1 在不同磷酸鹽劑量下MAB脫氮效果
在整個實驗過程中,通過固定進水底物濃度和水力停留時間,保持進水負載率恒定,研究了磷酸鹽在158天內對MAB脫氮性能的影響。結果如圖2所示,出水NH4+-N和NO2–N在30天時幾乎完全被去除(圖2a),隨著磷酸鹽濃度增加,出水NO2–N濃度略有增加。當PO43–P達到120 mg/L時,出水NH4+-N增加,NO2–N超過20 mg/L。當PO43–P濃度增加到160-400mg/L時,出水NH4+-N隨著進水磷酸鹽的增加而顯著增加,最終穩定在76.56mg/L,同時出水NO2–N的濃度增加到了131.29mg/L,NO3–N減少到24.82mg/L。
在PO43–P≤80 mg/L時,氨氮去除率(ARE)和亞硝酸鹽去除率(NRE)均保持在90%以上,氨氮去除速率(ARR)和亞硝酸鹽去除速率(NRR)分別為0.91和1.18 kg /(m3·d)(圖2b、c)。當進水PO43–P為160–400 mg/L時,ARR 和 NRR 分別從0.72和0.90下降到0.45和0.43 kg/(m3·d),ARE和NRE最終分別下降到50%和35.17%。此外,ΔpH(出水pH-進水pH)值開始急劇下降并在0.2上下波動,間接反映了厭氧氨氧化性能的惡化。從化學計量比也可以得出上述結果,在300-400濃度下,化學劑量比都偏離了理論值(1.32和0.26)(圖2e), ΔNO2–N/ΔNH4+-N和ΔNO3–N/ΔNH4+-N的值分別下降到0.96和0.20。84天時,在SBR中首次發現了白色沉淀物,并隨著進水磷酸鹽用量的進一步增加而積累。沉積物的XRD(X射線衍射)圖顯示為磷酸鈣鎂(Ca7Mg2P6O24)。
出現高濃度磷酸鹽抑制MBA脫氮的原因可能是厭氧氨氧化生物膜對磷酸鹽比顆粒污泥更敏感,或者磷酸鹽沉淀的存在干擾了微生物與底物之間的接觸(主要原因)。此外,SBR運行后,出水NH4+-N和NO2–N被完全去除,這說明磷酸鹽沉淀物對MAB無毒害作用。

2 不同磷酸鹽劑量下MAB的脫氮特性
如圖3所示,當磷酸鹽濃度為0-80 mg/L時,出水NH4+-N幾乎完全被去除,NO2–N≤11 mg/L。其中在5-30 mg/LPO43–P期間,去除銨態氮的時間從4h減少到3.5h,同時,出水NO3–N在PO43–P為30 mg/L達到最大值。因此,低劑量的磷酸鹽滿足了MAB的生長需求并增強了其活性。在50-120 mg/L時,完全去除NH4+-N的時間回到了4 h,可能原因:升高的磷酸鹽與厭氧氨氧化酶和底物形成的化合物結合,導致酶活性降低和反應速度變慢,在160–400 mg/L PO43–P時,MAB的脫氮受到嚴重影響,但在300-400 mg/L PO43–P階段,NH4+-N轉化率高于200 mg/L的階段,因為其出水濃度并沒有顯著增加(圖3a),NO2–N和NO3–N則依舊隨著磷酸鹽濃度增加而出水濃度增加,這可能是由于NH4+的吸附。
微生物細胞和EPS由于其負電荷可以吸附陽離子,并在20分鐘內達到吸附平衡,運行周期前0.5小時NH4+-N的急劇下降與該結論一致。一般來說,游離金屬離子的存在會抑制NH4+的吸附。然而,由于形成磷酸鈣鎂沉淀,消耗了Ca2+和Mg2+,增強了NH4+的吸附。300-400 mg/L PO43–P時,根據磷酸鹽濃度和出水NH4+濃度成正比計算得到理論去除值為65.92和56.85 mg/L,而實際值為83.97和79.79 mg/L,由此計算,相應的吸附百分比分別為21.5%和28.8%。
如圖3d所示,ΔNO2–N/ΔNH4+-N 和ΔNO3–N/ΔNH4+-N在前2小時出現不規則波動,然后趨于穩定。然而,在300-400 mg/L時,ΔNO2–N/ΔNH4+-N顯著偏離1.32,這與0-50 mg/L時的情況相反。隨著磷酸鹽濃度的增加,出水pH升高的幅度逐漸變平(圖3b),例如400 mg/L時,ΔpH值僅占不添加磷酸鹽時的33%。如圖3f所示,隨著反應時間的延長,底物轉化率逐漸降低,在160-400 mg/L階段,由于磷酸鹽沉積物的存在,底物與生物質之間的接觸受到阻礙,導致底物轉化率較低。因此,在高濃度磷酸鹽的存在下,SBR 中MAB的活性會嚴重惡化。

3 微生物群落變化
通過16S rRNA研究了不同磷酸鹽濃度下SBR中微生物群落的變化。三個時間的微生物樣品的OTU數量分別為311、300和297,圖4a揭示了SBR中的主要微生物:Planctomycetes、Proteobacteria、Actinobacteria、Bacteroidetes和Chloroflexi。其中,含有厭氧氨氧化菌屬的Planctomycetes仍處于優勢地位,添加磷酸鹽后,S1中的Planctomycetes從初始的44.11%加至55.6%,然后在S2中下降至42.61%,屬水平上同樣。此外,Proteobacteria、Actinobacteria、Bacteroidetes和Chloroflexi的豐富度均由S0的19.36%、11.95%、9.3%和6.53%下降到S1的16.09%、9.31%、4.38%和6.37%,然后上升到S2的19.53%、11.18%、11.59% 和 7.68%。這表明上述4個門與Planctomycetes存在競爭關系,且Planctomycetes是含鹽廢水中的優勢菌種。
在屬水平上,Candidatus Scalindua是Planctomycetes中唯一的厭氧菌,其豐富度首先從41.87%增加到50.11%,然后下降到35.43%(圖4b)。這表明適當的磷酸鹽劑量(PO43–P≤120 mg/L)可以促進MAB的生長,而高濃度的磷酸鹽則相反。MAB的減少導致總氮去除效率降低,僅次于Candidatus Scalindua的Actinomarinales的豐度從S0的11.4%變為S1的8.71%并最終維持在10.46%。S0和S2的Wenzhouxiangella的豐富度沒有明顯變化。Marinicella是一種硫氧化細菌,可以將NO3?-N轉化為N2,其在S2中的相對豐度較S0下降了0.6%。在S2 期間,檢測到新屬Algibacter和Colwellia,豐度分別為5.76%和3.72%,其中Algibacter是從海水中分離出的革蘭氏陰性菌,需要 Mg2+才能生長。在整個過程中沒有觀察到聚磷酸鹽積累生物的存在,表明還原的磷僅用于沉淀和細菌生長。

同時使用了基于KEGG和COG的PICRUSt 分析功能基因。如圖5a所示,碳水化合物代謝的豐度(9.22-9.28%)相對較高,這表明磷酸鹽對微生物消耗碳源獲取能量沒有明顯影響。氨基酸代謝、脂質代謝、外源生物降解代謝和膜轉運的豐度在S1時下降,然后在S2時上升。相反,能量代謝、輔因子和維生素代謝、信號轉導和細胞運動的豐度在S1中較高,在S2中較低。能量代謝豐度的下調表明高濃度磷酸鹽抑制了細胞內物質的產生和細菌的生長。這與Candidatus Scalindua豐度的下降是一致的。此外,復制重組和修復(6.71-7.11%)、細胞內運輸、分泌和囊泡運輸(3.95-4.38%)和細胞運動(3.34-3.79%)的相對豐度在 S1 中上調,在 S2 中下調,這表明高劑量的磷酸鹽會破壞微生物細胞,不利于細胞內物質的轉運。

4 EPS的變化
EPS是一種由微生物分泌的高分子聚合物,可以保護細菌免受外界有毒物質的侵害。一般可分為可溶性EPS(SEPS)、松散結合型EPS(LB-EPS)和緊密結合型EPS(TB-EPS),它們的主要成分是蛋白質(PN)、多糖(PS)和腐殖質。在160 mg/L PO43–P 時,EPS的產量最初從2.74增加到3.66 mg/g 濕重。當磷酸鹽濃度超過200 mg/L 時,EPS 的產量急劇增加至11.25,然后降至7.57 mg/g 濕重(圖6)。總體而言,與不添加磷酸鹽相比,高磷酸鹽濃度下EPS的產量增加,這可能與沉淀的形成有關。惡劣的生活環境迫使微生物產生更多的EPS來保護自己免受損害,此外,PN/PS比值在160 mg/LPO43–P時達到最大值16.83,然后隨著磷酸鹽濃度的增加而降低,這意味著微生物細胞的疏水性降低了。EPS產量的下降可歸因于 MAB在有害情況下對細胞內物質的消耗。即由于MAB生物膜被磷酸鈣鎂沉淀覆蓋,內部底物稀少,為了維持生理活動,微生物可以降解EPS以獲得能量。而EPS產量的下降不利于MAB抵抗磷的干擾,MAB的活性也有所下降。

5 磷酸鈣鎂的形成
如上文所述,流出物中的一部分還原磷以Ca7Mg2P6O24的形式沉積,隨著進水磷酸鹽用量的增加,生物膜上積聚的白色沉淀物逐漸增多。這可以看作是磷回收的一種手段。至于其他的磷酸鹽礦物,如羥基磷灰石(HAP,Ca5(PO4)3(OH))和鳥糞石(MAP,MgNH4PO4·6H2O),在SBR的厭氧氨氧化生物膜上未檢測到,這可能與pH值和SBR中Ca含量有關。
在本研究中,當磷酸鹽濃度超過160 mg/L時,氮和磷酸鹽的物質平衡被打破,隨著KH2PO4用量的進一步增加,進水pH值顯著下降。為了使進水pH值保持在7.5,加入氫氧化鈉進行酸堿中和。隨著氫氧化鈉的注入,在液相中觀察到白色絮狀沉淀。此外,隨著磷酸鹽用量的增加,所需的氫氧化鈉濃度也增加,產生更多的白色絮狀沉淀物,這些白色沉積物會粘附在生物膜上并延遲底物滲透到內部生物質中,正是由于這些非織造膜載體的存在,MAB可以富集成致密致密的生物膜,而不是漂浮和松散的顆粒。因此,MAB的新細胞不能以被沉淀覆蓋的顆粒為核,形成更大的顆粒。
鈣在堿性環境中與磷酸鹽結合形成磷酸鈣沉淀,然后與鎂結合形成Ca7Mg2P6O24。此外,生物代謝產生的內源性有機物可能會誘導磷酸鹽生物礦化,但其具體形成機制有待進一步研究。
總結
本研究首次探索了含氮含鹽廢水中不同磷酸鹽劑量下MAB的脫氮工藝。MAB的活性在含低濃度磷酸鹽時(0-30 mg/L)增強,高濃度時(160~400 mg/L),NH4+和NO2-的去除率下降,MAB相對豐度下降了15.4%。此外,沉積物的存在迫使微生物產生更多的EPS以保護自己免受損害。通過低濃度磷酸鹽促進MAB的厭氧氨氧化過程或對含氮含鹽廢水脫氮處理有重大意義,SBR中磷酸鈣鎂沉淀的形成,或許為磷元素的回收提供了思路。
以上論文的測序由北京百邁客生物科技有限公司完成。如您有任何疑問,歡迎討論區留言或者掃描下方二維碼聯系我們~

百邁客微生物組一站式服務
百邁客擁有完備的實驗分析平臺,可以開展宏基因組(Illumina/ONT),二代微生物多樣性,全長微生物多樣性,細菌/真菌基因組測序及數據分析服務,百邁客在微生物組領域深耕多年,致力于提供高質量的科研服務。目前已搭建微生物多樣性分析平臺、宏基因組分析平臺、微生物基因組和宏基因組binning分析四大平臺,助力微生物組研究。
參考文獻:
1.Si P, Li J, Xie W, et al. Deciphering nitrogen removal mechanism through marine anammox bacteria treating nitrogen-laden saline wastewater under various phosphate doses: Microbial community shift and phosphate crystal[J]. Bioresource Technology, 2021, 325: 124707.
]]>
英文名: Improvement of alfalfa resistance against Cd stress through rhizobia and arbuscular mycorrhiza fungi co-inoculation in Cd-contaminated soil
雜志:Environmental Pollution,2021
影響因子:8.071
根瘤菌和叢枝菌根真菌(AMF)是重要的共生微生物,對生長在金屬污染土壤中的植物有利。然而,目前仍不清楚接種的微生物如何影響根際微生物群落,或者根際微生物群落的后續變化是否有助于提高金屬脅迫下的植物抗性。
研究接種根瘤菌和AMF對苜蓿抗鎘(Cd)脅迫的影響,利用16S和ITS rRNA基因的高通量測序,進一步分析了根際微生物群落接種后的響應及其在提高紫花苜蓿抗性方面的作用。

研究結果
1、根際土壤理化性質
根據雙因素方差分析的結果,Cd、接種處理及其相互作用對NO3–N, NH4 +-N ,SOC和AP含量有顯著影響(P<0.05)。對于所有Cd處理,除土壤pH值外,SOC含量,SOC:TN和SOC:TP比值均高于對照。此外,共同接種顯著增加了NH4+-N和AP含量。
2、植物的物理化學性質和植物組織對Cd的吸收情況
添加Cd和接種根瘤菌以及AMF都顯著影響紫花苜蓿生物量,包括芽和根(P<0.01;表1)。此外,接種處理大大提高了紫花苜蓿的芽和根生物量,而添加Cd則顯著降低了紫花苜蓿的芽和根生物量(P<0.01)。例如,在添加Cd的根瘤菌和AMF共同接種的處理中,紫花苜蓿生物量最高(3.35±0.116 g /pot)。此外,紫花苜蓿芽和根中的Cd濃度顯著受Cd添加、接種及其相互作用的影響。接種和Cd處理大大增加了紫花苜蓿芽和根的Cd吸收含量(表1)。與對照(未接種)相比,所有接種處理下根中的Cd含量均高于芽中的Cd含量(P <0.05)。此外,相對于對照而言,在添加Cd后,接種處理芽中的Cd濃度均高出1.2倍。在添加Cd的共同接種處理中,芽中Cd的總吸收量最高(30.6±1.81mg/pot)。與添加Cd的對照(未接種)相比,單獨接種和共同接種處理的芽中,Cd的總吸收量顯著更高(系數分別為1.4和1.6),(P <0.05)。在單獨接種和未接種處理中,根瘤菌和AMF共同接種處理的總Cd吸收量最高。
接種后,芽和根的抗氧化能力明顯增強,其中AR、AM和ARM處理的SOD、CAT和POD活性均顯著高于A處理(P<0.05;表2)。與未接種和單獨接種處理相比,根瘤菌和AMF共同接種處理中紫花苜蓿的SOD、CAT和POD活性最高。例如,在ARM處理中,芽的SOD活性比A處理大1.4倍。AR、AM和ARM處理中芽的MDA含量明顯低于A處理(分別降低27.28%、21.81%和34.09%)(P<0.05;表2)。此外,與對照未接種植物相比,共同接種處理中MDA、H2O2和O2-含量最低。


3、根際微生物群落的α多樣性
所有土壤樣品共鑒定出4847280條高質量的微生物序列,其中真菌序列2593280條,細菌序列2254000條,在97%的相似度截止水平下,可分別聚類為904和197個OTU。對于細菌群落來說,OTU、ACE、Chao1、Simpson和Shannon-Wiener指數均受到Cd添加、接種及其相互作用的顯著影響(P<0.05;圖1)。特別是在接種處理下,Cd的添加大大降低了細菌Simpson多樣性指數。在添加Cd的情況下,接種顯著降低了細菌Simpson多樣性指數,而在對照處理中則增加了細菌Simpson多樣性指數。對于真菌群落來說,Cd的添加、接種以及它們之間的相互作用對Chao1和Simpson多樣性指數都有明顯的影響。特別是在所有接種處理下,Cd的添加都顯著提高了真菌的Simpson多樣性指數(P<0.05;圖1)。接種與添加Cd處理和對照處理都能顯著提高真菌的Simpson多樣性指數。添加Cd處理和對照處理,接種后均可顯著提高真菌的Simpson多樣性指數。
圖1 不同處理之間細菌(A,B),真菌(C,D)α多樣性的差異。4、根際微生物群落的結構
我們的研究在所有不同的處理中檢測到了10個細菌門類(相對豐度>1%),即變形菌門(Proteobacteria)、放線菌門(Actinobacteria)、擬桿菌門(Bacteroidetes)、厚壁菌門(Firmicutes)、酸桿菌門(Acidobacteria)、藍藻細菌門(Cyanobacteria)、綠彎菌門(Chloroflexi)、髕骨細菌門(Patescibacteria)、芽單胞菌門(Gemmatimonadetes)和疣微菌門(Verrucomicrobia) (圖2A)。相對豐度<1%的其他種群被歸為”Others”。在所有處理中,Bacteroidetes、Actinobacteria、Proteobacteria和Firmicutes是主要的細菌門。Cd添加、接種及其相互作用顯著影響了Firmicutes、Bacteroidetes和Acidobacteria的相對豐度。特別是Cd的添加,明顯降低了所有接種(AR、AM和ARM)處理中Actinobacteria的相對豐度,而增加了兩個接種(AM和ARM)處理中Firmicutes的相對豐度。
我們的研究在所有不同的處理中檢測到了10個真菌門類(相對豐度>1%),即子囊菌門(Ascomycota)、Unclassified、擔子菌門(Basidiomycota)、球囊菌門(Glomeromycota)、被孢霉門(Mortierellomycota)、壺菌門(Chytridiomycota)、毛霉門(Mucoromycota)、尾蟲門(Cercozoa)、油壺菌門(Olpidiomycota)和羅茲菌門(Rozellomycota) (圖2B)。在所有處理中,占主導地位的真菌門為Ascomycota(44.3-65.7%)和Unclassified(14.9-36.6%)。Cd的添加顯著影響了Cercozoa和Rozellomycota的相對豐度,接種后極大地影響了Glomeromycota、Mortierellomycota和Rozellomycota的相對豐度(P <0.05)。其他菌類在真菌群落組成中只占很小的一部分,如Basidiomycota和Glomeromycota。同時,對指示菌種的分析表明,從門到科水平的這些細菌類群(Proteobacteria、Actinobacteria、Acidobacteria、Chloroflexi、Bacteroidetes和Firmicutes)和真菌類群(Glomeromycota、Mortierellomycota和Rozellomycota)都是根瘤菌和AMF共同接種后根際微生物群落的主要指標(表3)。
雙因素方差分析表明,添加Cd、接種及其相互作用極顯著地影響了細菌和真菌的群落結構(P<0.001)。此外,NMDS和ANOSIM分析表明,真菌和細菌群落結構在Cd和接種處理中均有顯著差異(P<0.001;圖3)。部分Mantel檢驗進一步證實,添加Cd和接種處理與真菌和細菌群落內的異質性都有很大的相關性。
圖2 不同處理中主要細菌(A)和真菌(B)類群的相對豐度。

5、微生物群落與土壤特性的關系
Pearson相關分析發現,Cd、OTU和細菌群落的α多樣性指數(即Shannon、Simpson、Chao1和ACE)之間存在顯著的相關性(P<0.05)。除Shannon指數外,SOC、TN、SOC:TN和SOC:TP與OUT以及細菌群落中的這些α多樣性指數之間存在顯著的相關性。但是,除了真菌群落的OTU和Shannon與SOC和SOC:TN外,真菌群落的α多樣性指數與這些土壤性質之間沒有發現明顯的相關性。
VPA的結果表明,土壤性質和Cd含量一般能解釋細菌群落的大部分變化(62.8%),而它們只能解釋真菌群落12.9%的變化(圖4A和B)。Mantel檢驗和相關分析表明,除TP和SOC:TP外,其他土壤變量均與細菌群落顯著相關,而只有Olsen-P和pH值對真菌群落有顯著影響(圖4C)。此外,RDA還證實,與不同處理的真菌群落相比,土壤變量對不同處理的細菌群落有更明顯的影響。根據相關性熱圖和RDA或CCA,細菌群落中的Actinobacteria、Bacteroidetes、Firmicutes、Acidobacteria和Chloroflexi與除TP外的其他土壤變量顯著相關(P<0.05;圖4D)。然而,在真菌群落中,只有Chytridiomycota、Olpidiomycota和Rozellomycota與大多數土壤變量表現出明顯的相關性(P <0.05;圖4E)。


6、接種和添加Cd處理與微生物群落、土壤特性、植物生物量和Cd吸收的級聯關系
PLS-PM表明,接種根瘤菌和ARM直接影響真菌和細菌多樣性,間接影響抗氧化酶活性、脂質過氧化和苜蓿生物量。接種對細菌多樣性(OTU、ACE、Chao-1、Simpson和Shannon指標)有正向影響,但對真菌多樣性無顯著影響。接種正向影響抗氧化酶活性和苜蓿生物量,負向影響脂質過氧化(圖5D)。接種對抗氧化酶活性(0.60)和植物生物量(0.55)的影響最大。
圖5 處理(接種和添加Cd)與微生物群落、土壤特性和植物抗性的級聯關系。偏最小二乘路徑模型(PLS-PM)剖析了處理、微生物群落和土壤特性對植物抗性的主要影響途徑(A)(B);以及每個變量對植物生物量、抗氧化酶和脂質過氧化物的總影響(C)(D)。
1、 根瘤菌與AMF共接種對Cd脅迫下植物抗性的影響
本研究發現,苜蓿生長4個月后生物量明顯增加,根瘤菌和AMF處理的生物量最高(表1)。與未接種的處理相比,使用根瘤菌或AMF的單次接種處理伴隨著生物量的增加和營養物質的獲得。有的研究表明,接種AMF增加了豆科植物的根瘤數量,這表明菌根的形成提供了足夠的磷(P)來支持根瘤和類桿菌的生長。在所有接種處理中,根瘤菌和AMF共接種處理對緩解苜蓿Cd脅迫的總體效果最大。
補救策略的可行性在很大程度上取決于土壤中殘留重金屬的生物活性及其在植物中的利用率。根瘤菌和AMF共同接種處理中,紫花苜蓿芽和根的Cd吸收總量明顯高于單獨接種或未接種處理(表1)。苜蓿芽中的Cd濃度保持穩定,說明接種可防止Cd在植物組織中過量積累,同時可以促進植物生物量的增加(表1)。此外,Cd主要積累在根部,轉移到芽上的Cd量極少,這阻礙了芽上出現的Cd誘導的中毒癥狀的發生,從而有利于植物穩定。
2、 根瘤菌與AMF共接種對Cd脅迫下植物抗性的影響
探究根瘤菌與AMF共接種提高植物抗病性的途徑是揭示接種促進生長機制的關鍵。在我們的研究中,接種微生物顯著增加了Cd脅迫下紫花苜蓿根際細菌多樣性,降低了真菌多樣性,說明共接種有利于細菌群落多樣性的恢復;而添加Cd則不利于真菌群落多樣性的恢復(圖1)。群落多樣性反映了群落的穩定性和功能多樣性,因此,與真菌群落相比,細菌群落對苜蓿抗Cd脅迫的輔助潛力更大。此外,PLS-PM還確定了Cd脅迫下細菌多樣性對抗氧化酶活性和苜蓿生物量的顯著正相關關系(圖5)。
對于真菌類群,在AMF接種后,Glomeromycota的相對豐度顯著增加(AMF屬于Glomeromycota)(圖2B)。另一方面,Mortierellomycota和 Rozellomycota相對豐度的下降可能是由于 Glomeromycota相對豐度的增加所致(圖 S1B)。因此,在根瘤菌和AMF共同接種后,這些細菌類群(增加的類群包括Proteobacteria、Actinobacteria、Acidobacteria和Chloroflexi,減少的類群包括Bacteroidetes和Firmicutes)和真菌類群(增加的分類群包括Glomeromycota,減少的分類群包括Mortierellomycota和Rozellomycota)可能是提高紫花苜蓿對Cd抗性的關鍵根際微生物區系。
以往的研究表明,許多微生物類群,即Proteobacteria、Actinobacteria、Acidobacteria和Chloroflexi(如Acidobacteria(GP1、GP3和GP6)、Rhizobiales、Burkholderiales、Pseudomonadales和Frankineae)可以幫助植物吸收養分,提高植物生產力。例如,S.meliloti可以誘導根瘤菌占據豆科植物的結節,以幫助養分吸收。有研究表明,根瘤菌也可能提供病害保護,在提供養分的根瘤菌占主導地位的根三葉植物的微生物組,被細菌屬富集。一項研究表明,根瘤菌也可能提供疾病保護,在三葉草屬的微生物組中,提供養分的根瘤菌占主導地位,這些微生物群由細菌屬富集。此外,已知許多細菌可以緩解鐵(Fe)、磷(P)、鎂(Mg)和鈣(Ca)的缺乏,從而防止它們因重金屬競爭而轉移到植物根部。這些過程還可以通過增加根際中微量元素的利用率來促進紫花苜蓿的生長。因此,提高紫花苜蓿對Cd脅迫抗性的關鍵細菌類群的主要過程可能是它們為紫花苜蓿提供了吸收根際營養物質并減少植物光合作用衍生的碳(C)釋放到土壤中的輔助作用(圖5)。
與細菌群落相反,VPA顯示真菌群落對土壤變量的影響較小(圖4A和B),這與我們的結果一致,即除Olsen-P和pH值外,真菌群落與根際中的SOC和養分沒有很強的相關性(圖4C)。我們的結果表明,真菌群落在提高紫花苜蓿抗Cd脅迫方面的相關效果低于細菌群落。這些結果也被發現的關鍵真菌類群和根際變量之間的微弱相關性所支持(圖4E)。但是,由AMF接種引起的這些關鍵真菌類群的變化強烈影響了關鍵細菌類群,這表明這些關鍵真菌類群可能通過影響細菌群落的方式在Cd脅迫下輔助苜蓿生長中發揮間接作用。這些結果也闡明了根瘤菌和AMF共同接種與單獨接種相比促進苜蓿抗性和生長的原因。通過PLS-PM分析(圖5),關鍵的真菌類群對關鍵的細菌類群有直接影響,這對植物的抗性和生長有間接的有利影響。一般來說,在根瘤菌和AMF共同接種處理下,根瘤菌群落而非相應的真菌群落主要提高了紫花苜蓿對Cd脅迫的抗性。
對共生微生物如何影響根際微生物類群以協助苜蓿抵御Cd脅迫提供了新的認識,根際群落成員間的相互作用或接種后群落組合的動態是重要因素。與單一接種相比,根瘤菌和AMF聯合接種對苜蓿抗Cd脅迫的綜合效應最大。根瘤菌和AMF共接種對主要細菌類群產生強烈影響,主要通過幫助植物從根際吸收養分和減少植物光合作用產生的C分配到土壤中來提高苜蓿對Cd脅迫的抗性。這些研究結果對進一步提高植物的抗逆性,保證牧草和作物的生產具有重要意義。
百邁客擁有完備的實驗分析平臺,可以開展宏基因組(Illumina/ONT),二代微生物多樣性,全長微生物多樣性,細菌/真菌基因組測序及數據分析服務,百邁客在微生物組領域深耕多年,致力于提供高質量的科研服務。目前已搭建微生物多樣性分析平臺、宏基因組分析平臺、微生物基因組和宏基因組binning分析四大平臺,助力微生物組研究。

]]>
基于“非靶向代謝組學”,實現了高靈敏度、高通量的代謝物鑒定。 該平臺可進行脂溶、水溶性代謝物的z確定性和√確定量,并結合多元商業軟件及自建分析流程搭建了基于代謝組的多組學數據整合分析流程。我們將通過幾篇文獻為大家概述非靶代謝在植物品質研究中的應用。
案例一

運用非靶向代謝組學和化學計量學鑒定分析苦茶中苦味的關鍵代謝物
研究對象:苦茶(5個茶葉品種KC1,KC2,YH9,TGY,QX1)
研究技術:非靶向代謝組學、高效液相色譜定量分析
研究路線

研究結果:采用非靶向代謝組學方法,研究了苦茶的代謝物。結果表明,2個苦茶品種與3個對照普通茶品種之間共鑒定出90種差異代謝物。其中,茶苦堿等8種代謝物在KC1和KC2中的含量均顯著高于對照品種。這些化合物中的大多數都是導致苦茶苦味的重要因素。基于高效液相色譜的定量分析結果與LC-MS分析結果相似,表明苦茶中茶苦堿和EGCG含量高于對照品種。此外,研究數據還表明,苦茶的強烈苦味可能是兒茶素、生物堿、黃酮醇和黃酮醇/黃酮苷、氨基酸和酚酸的綜合作用的結果。為進一步研究苦茶的苦味和營養特性提供了理論依據。

案例二
通過非靶向代謝組學分析靈芝的發酵液,菌絲體,子實體和孢子粉的代謝特征

研究對象:靈芝的不同部位(發酵液,菌絲體,子實體和孢子粉)
研究技術:LC-MS非靶向代謝組學
研究路線

研究結果:這項研究運用靈芝的不同部分,通過非靶向代謝組學研究靈芝不同部位的功能和藥效。根據非靶向代謝組學的結果,得出子實體可以特別用作抗腫瘤和抗艾滋病藥物;孢子粉可用于開發治療肝病和糖尿病的藥物;靈芝的四個部分可用于抗氧化劑領域。本研究為靈芝的質量評價和綜合利用提供了理論依據。


案例三
利用野生番茄漸滲系闡明轉錄組和代謝組變異對果實性狀和病原菌響應的遺傳基礎的潛在影響

研究對象:番茄的果實和果皮(504個BILs和76個ILs)
研究技術:LC-MS非靶代謝組學、轉錄組學
研究路線

研究結果:本研究利用秘魯野生番茄品種(PI246502或LA0716)和現代栽培品種番茄M82構建了番茄的作圖群體。通過對580個系進行非靶代謝組學和轉錄組學分析,結合病原體敏感性分析,確定了與數百個轉錄本和代謝產物水平相關的基因組位點。另外,本文鑒定了茄堿途徑的組成部分,以及參與病原體防御的基因和代謝物,并將真菌抗性與果實成熟調控網絡的變化聯系起來。這項研究推測出的基因型-表型關聯將對目前的分子育種做出重大貢獻,有助于對抗風味和抗病性等關鍵水果質量性狀的丟失,并為研究關鍵果實品質性狀提供了依據。

目前的研究大多集中在模式植物中,對非模式植物,特別是重要藥用植物的研究較為薄弱。以植物代謝組學為切入點,繪制植物代謝網絡,將生物事件與代謝表型關聯起來,從而闡明其中的作用機制和效應物質基礎,再與其他系統生物學組學聯合分析,勢必會將植物研究提升到另一個高度和深度。
如果您對我們的產品感興趣,歡迎掃碼聯系我們
正值年末,百邁客質譜產品系列產品促銷活動火熱進行中。

英文名稱:Acute depletion of CTCF rewires genome-wide chromatin accessibility
雜志名稱:Genome Biol.
影響因子:13.583
發表日期:2021年8月24日
CCCTC-結合因子(CTCF)是一種高度保守的含鋅指轉錄因子,被稱為“基因組編織大師”。它是研究最廣泛的三維(3D)染色質結構調控因子。研究發現在CTCF急性衰竭細胞模型和其他基因敲除模型中,CTCF在全基因組TAD和TAD內部loop環的形成中是不可或缺的。為了更好地理解CTCF結合占用率如何促進轉錄調控,本文系統地進行了多組學研究,特別關注染色質可及性。通過系統整合了ATAC-seq、RNA-seq, WGBS, Hi-C, Cut&Run和CRISPR-Cas9基因篩選技術,以及深度蛋白質組學和磷酸化蛋白質組學分析,用以研究CTCF蛋白急性耗竭對細胞的影響。
材料方法
實驗材料:人B細胞淋巴母細胞白血病(B-ALL)細胞系SEM(DSMZ),3個單細胞克隆(clones 27, clones35和clones42)分別用IAA處理24 h和48 h誘導CTCF退化。
ATAC-seq:有無IAA處理的三個克隆細胞樣本,一式兩份。
全基因組甲基化測序(WGBS):IAA處理24h或無IAA處理的clone27。
蛋白質組和磷酸化蛋白質組分析:CTCFAIDSEM細胞,分為4個組:no IAA,+IAA 12h,+IAA 23h和+IAA 48h,一式三份。
RNA-seq:有無IAA處理24h或48h的DSMZ。(前期研究)
Hi-C:有或者無IAA處理的clone27和clone35。(前期研究)
Cut&Run實驗:有或者無IAA處理的clone35和clone42,選用CTCF抗體進行富集。(前期研究)
一、急性CTCF耗竭改變了染色質的可及性
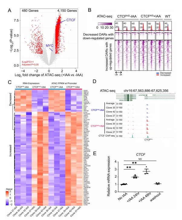
前期研究已經通過將雙等位基因miniAID-mClover3標簽導入人的內源性CTCF位點,并產生了三個CTCFAID細胞的克隆。在強力霉素和生長素(IAA)處理下,強制表達與Skp1/Culin/F-box (SCF)泛素連接酶組分連接的OsTIR1,快速降解CTCF融合蛋白(圖1A)。當強力霉素和IAA完全從培養基中洗脫后,這種降解是可逆的。通過對三個單細胞來源的克隆進行IAA處理24小時的免疫印跡實驗,證實了CTCF能夠有效降解(圖1B),類似于之前在48h處理條件下的研究結果。
為了研究CTCF耗竭對全基因組染色質可及性的影響,對有或無IAA處理的CTCFAID細胞進行了ATAC-seq,同時野生型SEM細胞和通過CRISPR敲除兩個不相關靶點USF1和USF2的SEM細胞作為對照。總的來說,共發現了8876個顯著降低的差異可及性區域(DARs), 8042個可及性顯著增加的DARs。熱圖和峰值信號強度結果都證實了DARs具有高度重現性(圖1C, D)。正如預期的那樣,這些DARs在熱圖中的聚類效果顯示出與CTCF耗竭相互一致的趨勢,但在USF1/2敲除的SEM細胞中保持不變,表明這些DARs具有依賴CTCF的特征。
接下來分析這些DARs與它們最近的CTCF motif之間的物理距離。結果表明,可及性減弱的DARs更接近于最近的CTCF motifs。相比之下,可及性增強的DARs與CTCF motif的距離顯著高于可及性減弱的DARs,但顯著低于對照組(圖1E)。

二、急性CTCF耗竭后染色質可及性特征發生變化
前面綜合分析了在CTCF耗竭后,隨著染色質可及性的改變,轉錄因子的占用情況。接下來通過查看motif數據庫TRANSFAC中所有帶注釋的TF motif,在三類區域中計算他們的富集頻率:減弱的DARs、增強的DARs和對照區域。發現在減弱的DARs中最富集的TFs是CTCF和黏連蛋白(SMC3和RAD21)(圖2A)。Tn5插入位點的foot-printing分析證實,它們的motifs在motif中心受到保護(圖2C)。這些結果表明,減弱的DARs反映了CTCF耗竭產生的影響。
增強的DARs也富集到了CTCF motif,與之前的CTCF-motif距離分析一致(圖1E)。然而,最富集的TF不是CTCF motif。相反,有許多是與活性轉錄相關的一般轉錄因子(GTFs)(圖2B, D)。這些數據說明DARs的調控作用很可能和CTCF的抑制功能相關。
雖然CTCF和黏連蛋白的motifs在增強和減弱的DARs中都富集到了,但它們在增強的DARs中的foot-printing分析表現出不同的模式特征。與減弱的DARs中Tn5保護的motif中心相比,這些motif周圍的近端側翼區域更受保護,這與活性啟動子和增強子相關的串聯CTCF motif(2xCTSes)一致。結果發現,8042個區域中有1244個(15.4%)的DARs與2xCTSes重疊,比對照區域和減弱DARs區域更富集。而這些2xCTSes被認為調節染色質loop環,觀察到的DARs可能與染色質loop環直接相關。
接下來,將這些loop環分成三組,并用不同的標準繪制它們的正常染色質接觸數。與增強的DARs重疊的loop環展現出更多的染色質內接觸,而與減弱的DARs重疊的loop環展現出更少的染色質內接觸。三組的染色質內接觸均在CTCF耗竭后減少。然而,重疊于減弱的DARs的loop環減少的觸點顯著多于重疊于對照NFRs區域和增強的DARs的loop環(圖2E)。總的來說,loop環的形成可能只反映CTCF的結合狀態,而不是直接調控染色質可及性。然而,較弱的遠端環似乎更容易失去CTCF。
最后嘗試探索這些DARs是否與TAD邊界有關,發現對照的ATAC-seq峰和減弱的DARs到TAD邊界的距離分布相似,而增強的DARs總體上出現在遠離TAD邊界的地方(圖2F)。已知TAD邊界在CTCF結合位點和轉錄活性基因(包括管家基因)中富集。CTCF占據的物理位置似乎與其轉錄調控密切相關。
圖2 急性CTCF耗竭后染色質可及性的特征變化本文假設急性CTCF耗盡的細胞模型最適合于確定全基因組DNA甲基化的即時反應。
令人驚訝的是,當用WGBS生成DNA甲基化譜時,并沒有觀察到急性CTCF耗盡后全基因組DNA甲基化的變化。與ATAC-seq和CTCF Cut&Run的分析結果不同,DARs周圍的DNA甲基化水平在對照組和CTCF耗竭組之間沒有發現有差異性(圖S9A)。接下來分析差異甲基化區域(DMRs),發現只有49個顯著差異區域(圖S9B)。進一步檢查這些增強的DMRs富集的motif,并沒有發現CTCF或黏連蛋白(圖S9C),表明這些DMRs與CTCF占用沒有直接關聯。總之,研究結果表明,急性CTCF耗竭不會影響SEM細胞中全基因組DNA甲基化。
圖S9 急性CTCF耗竭不影響全基因組DNA甲基化三、依賴CTCF的染色質可及性通過啟動子或增強子-啟動子loop環調節基因表達
雖然CTCF在某些位點的基因調控中不可或缺,如H19-IGF2、β-血紅蛋白、原鈣粘蛋白簇和TP53等,但目前尚不清楚這種轉錄調控是否由CTCF直接作用,或者染色質可及性是否也發揮了作用。火山圖顯示增強的DARs中基因啟動子數比減弱的DARs中的更多(圖3A)。接下來計算DARs中的基因數,發現這些基因在IAA處理后的細胞的RNA-seq數據中也表現轉錄差異。更多減弱的DARs往往與下調的基因相關,而更多的增強的DARs通常與基因表達增多相關。
對于表現出一致變化的基因,進一步檢查它們啟動子的ATAC-seq信號,并確認模式與預期一致(圖3B)。還使用基因表達水平和ATAC-seq信號z-score制作了熱圖,確認了可重復的模式(圖3C)。基于排名最高的基因集進行了基因集富集分析(GSEA),結果表明減弱的DARs與基因下調相關,而增強的DARs與基因上調相關。因此得出結論,與DARs相關的轉錄變化特征直接響應CTCF的急性耗竭。
CTCF基因啟動子的染色質可及性在CTCF耗竭時也有所增加(圖3D),這一點通過定量PCR (Q-PCR)進一步得到驗證(圖3E)。這些數據表明CTCF可以抑制自身以保持最*表達水平。對于CTCF耗竭后被下調的基因,如MYC,并沒有在啟動子區域檢測到有統計學意義的染色質可及性變化。因此,當啟動子區域保持開放時,遠端增強子區域的染色質景觀變得更難以接近,再加上CTCF耗竭,可能在控制能調控MYC轉錄的遠端增強子-啟動子loop環的形成中發揮作用。
圖3?啟動子或增強子-啟動子環調節基因表達四、綜合分析假定的絕緣子CTCF結合位點
本文通過綜合分析建立了一個框架來識別假定的CTCF介導的絕緣子元件。將ATAC-seq結果中的3490個峰和有CTCF結合的峰取交集,共有716個增強的ATAC-seq峰。接下來,將它們與RNA-seq結果中上調的基因進行比對,判斷TSSs是否位于距離DARs區域2-50 kb的范圍。綜上所述,有67個基因符合這些標準(圖(Fig 4A)。這67個基因中有20個基因的附近有染色質loop環。例如,在BLCAP基因上游約7 kb處觀察到一個假定的抑制性CTCF結合峰,該峰位于Hi-C數據所示的染色質絕緣loop環中(圖4B )。在未經過IAA處理的對照CTCFAID細胞中,CTCF與該motif結合導致染色質可及性受到抑制,這在ATAC-seq數據中信號的缺失很明顯。然而,在急性CTCF耗竭時,ATAC-seq峰值信號和BLCAP mRNA表達明顯增加(圖4C)。
圖 4 綜合分析假定的絕緣子CTCF結合位點五、CTCF抑制BLCAP表達的功能驗證
為了進一步驗證預測的假定絕緣子的作用,將慢病毒表達的引導RNA感染表達Cas9的SEM細胞中,然后進行抗生素選擇。Sanger基因組測序(Inference of CRISPR edit, ICE)在目標人群中檢測到約61%的總indel頻率(圖5A),與非靶向導向對照組(sgNT)相比,導致BLCAP mRNA表達顯著增加(圖5B)。用IAA處理CTCFAID細胞24和48小時,然后洗脫IAA進行CTCF修復。通過RNA-seq分析和Q-PCR驗證,驗證急性CTCF蛋白耗竭時BLCAP mRNA的表達(圖5C)。不出所料,生長素處理24或48 h后CTCF蛋白急性耗竭,BLCAP表達水平顯著升高。更重要的是,洗脫生長素后,其表達水平恢復到親本細胞的水平(圖5D)。綜上所述,這些數據有力地支持了CTCF在BLCAP調控區域的占用充當了控制BLCAP表達的功能絕緣體。

六、多組學聯合揭示CTCF共同調控因子
為了進一步研究急性CTCF耗竭對基因表達的影響,本文系統探索了CTCF介導的下游蛋白組和磷酸化蛋白組水平的基因表達,并將其與ATAC-seq和RNA-seq數據聯合分析(圖6A)。總的來說,將24小時治療組與無IAA治療組比較,確定了2550個差異表達蛋白質和1895個差異表達磷酸肽(圖6B)。雖然觀察到整體蛋白質組和轉錄組之間存在合理的相關性(圖6C),但只有488個DE mRNA。與免疫印跡和Q-PCR結果一致,基于質譜(MS)的蛋白質組學和RNA-seq分析證實,急性CTCF耗竭后,在蛋白水平上CTCF表達顯著減少,在mRNA水平上表達增加。這些數據表明,盡管mRNA水平的變化并不明顯,急性CTCF耗竭誘導了下游響應的大量中斷。
本文開發了一種多組學聯合的方法來定義CTCF共調控轉錄因子,總共鑒定了40個CTCF共同調控因子,這些TF在急性CTCF耗竭時在mRNA和/或蛋白質水平上顯著影響其下游靶基因的表達(圖6D)。正如預期的那樣,這40個CTCF共調控因子中的大多數也在CTCF介導的DARs中有共同定位,證實了它們與CTCF有著潛在的直接共同調控作用。
此外,我們還研究了CTCF的共調控模式,并選擇了候選的TF包括 ZBTB7A和YY1,同時DUX作為陰性對照來觀測。與對照和增強的DARs相比,這兩個motif的絕大多數距離減弱的DARs更近,這表明CTCF的耗竭可能會影響相鄰的開放染色質可及性,導致與其他TFs結合的缺失(圖6E,F)。而DUX4和CTCF motif距離分布均勻(圖6G)。總之,本文系統地揭示并驗證了CTCF介導和招募的主要共調控因子,通過編織和改變染色質可及性來實現下游轉錄調控,并證明了多組學分析方法是強大的,可以識別不具有明顯表達變化的隱藏主調控因子。
圖6 多組學分析CTCF調節下游基因表達的主共調控因子使用急性CTCF退化系統和豐富的可用數據集提供了直接證據,表明CTCF調控染色質可及性,但不調控DNA甲基化。CTCF可能在串聯CTCF結合位點維持染色質可及性,從而招募CTCFL到附近的基因并啟動轉錄。雖然CTCF的急性耗竭會深刻地干擾整個染色質相互作用和可及性,但轉錄水平通常不會有顯著改變。這些發現表明在CTCF急性耗竭后蛋白質翻譯和翻譯后修飾過程中發生了潛在的全局變化。總之,CTCF的急性耗竭改變了染色質相互作用和可及性,需要進一步的研究來更好地理解CTCF的耗竭如何導致蛋白質和翻譯后修飾的巨大變化。
如果您對HiC&ATAC-seq測序技術感興趣,歡迎點擊下方按鈕聯系我們,我們將免費為您設計文章思路方案。
]]>